桃花源qm花论坛(品茶),凤楼阁论坛官网入口网址,一品楼品凤楼论坛最新动态,风楼阁全国信息2024登录入口

如何保护以太网网络免受浪涌事件影响

发布时间:2024-02-28 责任编辑:lina

【导读】以太网成为工业通信的骨干网对我们提出了严峻的挑战,因为其基础设施容易受到雷击等浪涌事件的影响。此类事故会引发接地回路和磁耦合电压,可能导致操作技术系统瘫痪。


以太网成为工业通信的骨干网对我们提出了严峻的挑战,因为其基础设施容易受到雷击等浪涌事件的影响。此类事故会引发接地回路和磁耦合电压,可能导致操作技术系统瘫痪。

为了保持以太网连接设备的系统完整性和功能性,开发人员需要一种强大的解决方案来?;っ舾械缱釉?,使其免受破坏性能量传递的影响。

本文简要介绍了浪涌如何影响电子系统。随后介绍了 Analog Devices 的?;て骷⑺得髁巳绾问褂谜庑┢骷醇跎倮擞渴录?。

浪涌事件如何影响电子系统

浪涌事件可能由多种因素引起,而雷击则是其中最鲜明且最具破坏性的因素。即使在几英里之外,雷击也会在电子系统中引发接地回路和磁耦合电压。这种瞬态过电压会损坏敏感电子元件,并使关键操作中断。

浪涌事件对电子系统的影响远不止当下发生的暂时性故障。这些高能量传递会对电路造成不可逆转的损坏,导致代价高昂的维修和系统停机事件。在以太网网络中,浪涌事件会损坏联网硬件和相连设备,导致数据丢失、系统性能下降,甚至让系统完全瘫痪。

以太网基础设施之所以容易受到浪涌事件的影响,是因为其覆盖范围广且相互连接。由于以太网电缆需要长距离铺设,这些电缆会接收到来自环境的电磁干扰,包括浪涌事件产生的感应电压和电流,进而传递至看似与浪涌点隔离的设备(图 1a)。


如何?;ひ蕴缑馐芾擞渴录跋? vspace=图 1:未受保护的以太网装置容易受到浪涌事件的影响,进而传递至敏感电子元件 (a),但采用防护平面等浪涌?;ど杓品椒梢晕擞康缌魈峁┌踩?(b)。(图片来源:Analog Devices)


开发人员必须采取强有力的浪涌?;ご胧姑舾械缱釉馐苷庑└吣芰看莸挠跋?,确保系统的完整性和功能性。这包括使用浪涌?;て骼幢;ね缰械墓丶?,此类器件可通过使能量流入大地或采用防护平面等方法安全地耗散能量,将多余的能量从敏感元器件上转移出去(图 1b)。

要想在相连设备中构建浪涌?;すδ埽⑷嗽笨梢览迪冉纳杓品椒?,例如使用瞬态电压抑制器 (TVS) 钳制电压、隔离方法、高频滤波以及其他方法。同时,成功的浪涌?;ば枰庑┓椒ㄓ胱ㄓ迷骷嘟岷?,其中包括以太网物理层 (PHY) 器件、控制器,以及专为管理浪涌事件引发的应力而设计的供电设备。

Analog Devices 提供一套解决方案,专门设计用于支持浪涌?;ど杓品椒?,同时还可满足以太网连接设备对强大功能的专业要求。

在以太网网络中构建浪涌?;すδ?br style="padding: 0px; margin: 0px auto;"/>
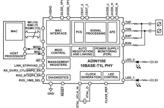
对于从传统通信过渡到以太网连接的组织而言,10BASE-T1L 物理层以太网标准的出现为使用符合 IEEE 802.3cg 标准的 10 Mbps 单对以太网 (SPE) 电缆连接工厂内偏远和危险场所的边缘设备提供了所需的关键链路。Analog Devices 的 ADIN1100 专为支持这些标准而设计,是一款低功耗的单端口收发器,支持最远 1,700 m 的以太网连接。功耗只有 39 mW,ADIN1100 将综合功能架构与硬件接口相结合,旨在简化主机处理器与以太网网络的连接(图 2)。


图 2:ADIN1100 提供完整的 10BASE-T1L PHY,简化了工业系统向以太网网络的过渡。(图片来源:Analog Devices)


ADIN1100 的浪涌?;ど杓萍闪说缭醇嗫睾蜕系绺次?(POR) 电路,有助于提高系统稳健性,即使在不稳定的条件下也能确保稳定运行。利用 Analog Devices 的 EVAL-ADIN1100-EBZ 评估板,开发人员可以快速评估 ADIN1100 的性能并探索其他浪涌?;せ?。

除了 LED 状态指示灯、按钮和接口连接外,该评估板还提供测试点、用于检查其他电缆连接方法的小型原型开发区域,以及可选配的隔离变压器或功率耦合电感器(图 3)。


图 3:EVAL-ADIN1100-EBZ ADIN1100 可简化 ADIN1100 的性能评估和浪涌?;ど杓苹剖笛?。(图片来源:Analog Devices)


工业以太网供电设备控制器

Analog Devices 的 LTC9111 专为工业 SPE 应用而设计,是一款符合 IEEE 802.3cg 标准的单对以太网供电 (SPoE) 设备控制器,具有 2.3 V 至 60 V 的宽工作电压范围。在用电设备 (PD) 和供电设备 (PSE) 共用所需功率等级相关信息的系统中,该设备可支持串行通信分类协议 (SCCP)。

LTC9111 支持 IEEE 802.3cg,可减少浪涌事件的影响,但在对浪涌敏感的应用中使用该器件时,开发人员可以添加一个电压箝位,例如 TVS 二极管。将 TVS 与 ADIN1100 相结合是一种实施 SPoE 解决方案的有效方法,使其能够在更远的距离上运行(图 4)。

如何?;ひ蕴缑馐芾擞渴录跋? vspace=图 4:LTC9111 与 ADIN1100 相结合,简化了 SPoE 设计,只需几个额外元器件即可完善工业以太网连接的用电设备端。(图片来源:Analog Devices)


SPoE PSE 控制器

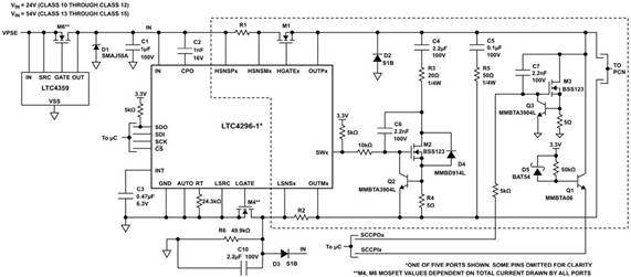
LTC4296-1 是一款五端口 SPoE PSE 控制器,专为实现与 24 V 或 54 V 系统中 802.3cg PD 的互操作性而设计,用于符合 802.3cg 标准的应用的供电端。该器件的输入电压范围为 6 V 至 60 V,支持广泛的?;すδ埽ㄊ褂猛獠?N 沟道 MOSFET、折返式模拟电流限制 (ACL)、可调电源和返回电子断路器等。如需额外的浪涌?;?,开发人员可以添加 TVS 二极管(例如 Littelfuse 的 SMAJ58A),以缓解供电尖峰(图 5)。

图 5:作为 LTC9111 PD 控制器的补充,LTC4296-1 五端口 SPoE 控制器可简化工业以太网连接 PSE 端的设计。(图片来源:Analog Devices)


利用 Analog Devices 的 EVAL-SPoE-KIT-AZ 评估套件,开发人员可以快速积累 PSE 控制器的经验。该套件可帮助设计人员研究符合 IEEE 802.3 标准的完整 SPoE 应用。其中配备基于 LTC4296-1 和 LTC9111 的母板,每块都承载了通过 SPE 电缆连接的基于 ADIN1100 的插入式盾板(图 6)。


图 6:EVAL-SPoE-KIT-AZ 评估套件提供一套完整的硬件电路板和电缆,可用于评估基于 LTC4296-1 PSE 和 LTC9111 PD 控制器以及 ADIN1100 10BASE-T1L 以太网 PHY 器件的 SPoE 应用。(图片来源:Analog Devices)


尽管使用 LTC4296-1 PSE 控制器、LTC9111 PD 控制器和 ADIN1100 10BASE-T1L 以太网 PHY 器件能够快速实施符合 IEEE 802.3cg 标准的 SPoE 解决方案,但 Analog Devices 的另一种解决方案还能满足对有源箝位控制器的需求。

有源箝位 PWM 控制器

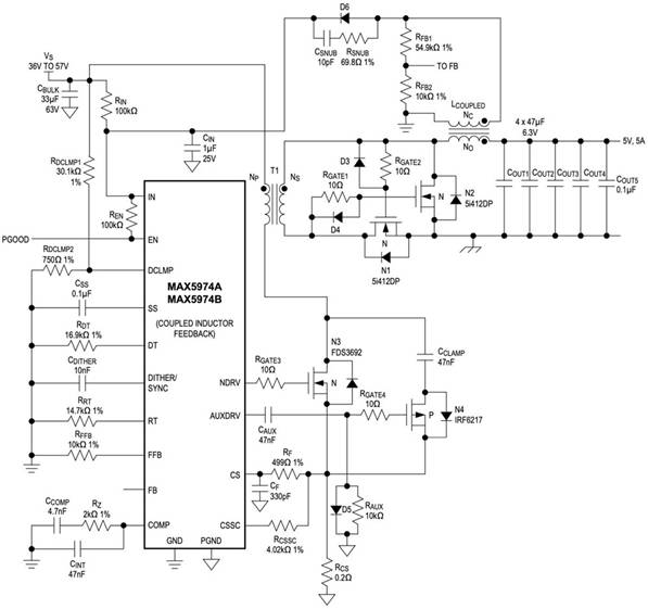
Analog Devices 的 MAX5974 系列器件是有源箝位、扩频、电流模式脉冲宽度调制 (PWM) 控制器,旨在提高 PoE PD 应用中供电电源的效率。MAX5974 系列器件提供多种版本。例如,MAX5974D 设计用于使用传统光耦合器反馈来支持输出调节。相比之下,MAX5974B 无需光耦合器也可支持输出调节,同时使耦合电感器输出能够获得转换器电源输入 (IN)(图 7)。


图 7:Analog Devices 的 MAX5974B 通过免除反馈中的光耦合器并从耦合电感器输出中获得转换器输入 (IN) 电压,简化了有源箝位转换器的设计。(图片来源:Analog Devices)


MAX5974 器件内集成的前馈最大占空比箝位功能可确保最大箝位电压在瞬态条件下不受线电压的影响。该器件的逐周期电流限制功能有助于进一步?;っ舾械缱釉?。当器件检测到已达到峰值电流限制且持续时间超过阈值时,便会暂时关闭其主开关栅极驱动输出 (NDRV) 和有源箝位开关栅极驱动输出 (AUXDRV),让过载电流耗散后再尝试软启动。

应用广泛的浪涌?;し椒?br style="padding: 0px; margin: 0px auto;"/>
这些产品可为以太网网络提供广泛的浪涌保护功能。ADIN1100 可确保长距离和低功耗运行,为网络提供坚实的基础。LTC9111 和 LTC4296 控制器协同工作,可管理功率输送,同时在 PD 和 PSE 层级提供浪涌?;?。MAX5974 可确保高效的功率转换,减少浪涌事件中可能出现的能量浪费,从而对此设置进行补充。

通过协调实施这些产品,开发人员可以显著增强以太网网络的浪涌?;つ芰ΑU庵旨煞椒杀;び布?,确保通信不间断和操作连续性。

总结

以太网为工业通信提供了巨大的优势,但由于电缆铺设距离较长,使得敏感电子元件容易受到浪涌事件的影响。开发人员可以使用 Analog Devices 的一系列器件和开发资源,快速实施能够抵御浪涌事件影响的以太网连接。

作者:Stephen Evanczuk


免责声明:本文为转载文章,转载此文目的在于传递更多信息,版权归原作者所有。本文所用视频、图片、文字如涉及作品版权问题,请联系小编进行处理。


推荐阅读:

浅谈因电迁移引发的半导体失效

Sachin Katti:边缘平台有望增强AI功能

创迈思、维信诺和意法半导体推出经济、安全的隐形手机人脸认证系统

基础知识之无源红外传感器

指定高密度电源转换器中母线的方法


特别推荐
技术文章更多>>
技术白皮书下载更多>>
热门搜索

关闭

?

关闭