【导读】道路照明是城市照明的重要组成部分,传统的路灯常采用高压钠灯360度发光,光损失大的缺点造成了能源的巨大浪费。当前,全球的环境在日益恶化,各国都在发展清洁能源。而随着国民经济的高速增长,我国能源供需矛盾日渐突出,电力供应开始存在着严重短缺的局面,节能是急需解决的问题。因此,开发新型高效、节能、寿命长、显色指数高、环保的LED路灯对城市照明节能具有十分重要的意义。
一、前言
道路照明是城市照明的重要组成部分,传统的路灯常采用高压钠灯360度发光,光损失大的缺点造成了能源的巨大浪费。当前,全球的环境在日益恶化,各国都在发展清洁能源。而随着国民经济的高速增长,我国能源供需矛盾日渐突出,电力供应开始存在着严重短缺的局面,节能是急需解决的问题。因此,开发新型高效、节能、寿命长、显色指数高、环保的LED路灯对城市照明节能具有十分重要的意义。
道路照明与人们生产生活密切相关,随着我国城市化进程的加快,LED路灯多种优势逐渐走入人们的视野、成为世界上最具有替代传统光源优势的新一代节能光源,因此LED路灯将成为道路照明节能改造的最佳选择。
二、常见道路照明分类
三、路灯照明灯具的功率选用标准
四、120W路灯电源案例分享设计资料
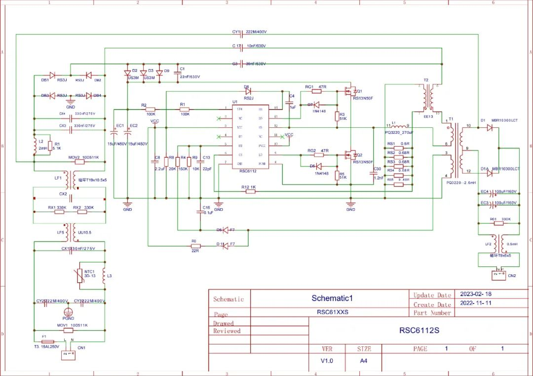
4.1根据对应表型号:120W路灯对应驱动芯片型号是RSC6112S
RSC6112S芯片是适用于120W功率段 LLC 谐振拓扑,带有半桥驱动的恒流控制电路的芯片,最高工作频率在130KHZ;内部集成的??榘ǎ郝呒淙胄藕糯淼缏?、欠压检测电路、过压保护电路、过温保护电路、CS反馈信号整流电路、误差放大器电路、压控振荡电路、电流过零检测电路(ZCD)、电平位移电路等???;
该芯片可自动设置死区时间,防止高端和低端输出功率管的同时导通,方案设计简单可靠;具备开路?;?,短路?;ぃ卤;さ缺;すδ?;
巧妙利用LLC谐振信号构成PFC电路的方案,采用的是 CS-CP PPFC+ LLC (电流源电荷泵 +串联谐振)技术,实现高PF低THD的照明方案:
该方案可稳定工作的环境温度是:-40度?+85度,适合全球范围。
4.2确定输入电压范围段:ACIN180V-264V/50HZ单电压段的项目,使用瑞森半导体CS-CP-LLC的方案做高PF方案性价比最高!如果客人需求是全电压段ACIN90V-264V/50-60HZ,后级配瑞森半导体LLC芯片方案:RSC6112S,来实现120W路灯方案。
4.3根据下表的计算出关键参数的参数值,如谐振电感,谐振电容,电荷泵电容,高压电容,变压器的匝比,反馈的比值等关键器件;
4.4对于表单中没有计算的功率器件:MOS,肖特基,整流桥等选型说明如下,这类LLC软开关的器件的选型:瑞森半导体CS-CP-LLC方案MOS耐压500V,肖特基耐压是驱动电压空载电压的2-3倍(考虑温升升高后降额使用,以及对应温度曲线),电流值的大小与电源散热有直接关系,一般输出1A电流,推荐选用3A-5A的肖特基;整流桥选用快恢复或超快恢复的RS系列,US系列,ES系列等,电荷泵的二极管需选用超快的US系列,ES系列;
4.5接下来进行原图制作与PCB layout,分享实际案例的原理图(输入180-264V/50HZ,输出85-115V1050mA,浪涌6KV,高PF无频闪方案)如下:
4.6 接下来制作BOM物料清单与变压器谐振电感图档,分享实际案例的(输入180-264V/50HZ,输出85-115V1050mA,浪涌6KV,高PF无频闪方案)。
主要变压参数
谐振电感参数
EE13互感电感参数
LED驱动整机性能与频闪系数测试
优秀的频闪指标(SVM0.03,PST 0.004),符合健康照明。
综上所述,瑞森半导体LLC方案应用在道路照明之优势 : 高效率与高PF值、高可靠性 。
1.瑞森半导体--创新型PFC电路方案,省去APFC专用的芯片及周边线路,有效减少元件数量30%左右,提升方案可靠性,提升生产直通率减低成本;
2.电源转换效率高: 瑞森半导体方案50W效率90%,200W效率达到94.5%(行业要求电转换效率≥85%),带来的收益是最高可以节省用电量接近10%,减少散热材料,延长灯具寿命;
3.高PF值:瑞森半导体方案PF≥0.98高于行业要求PF≥0.92,带来的收益是减少对国家电网的谐波污染,降低线路线缆的成本;当然产品的优势发挥需要结合成品灯的安装,结合具体的安装调整发挥特长。
免责声明:本文为转载文章,转载此文目的在于传递更多信息,版权归原作者所有。本文所用视频、图片、文字如涉及作品版权问题,请联系小编进行处理。
推荐阅读:



