【导读】在数字仪表现在如此广泛使用的情况下提供纯模拟仪表可能会令人惊讶。然而,众所周知,数字仪表在模数转换器(ADC)之前具有模拟电路。频率从低于 20 Hz 到 200 kHz 的宽带模拟电压表在过去已被广泛使用,并且仍然非常有用。
在数字仪表现在如此广泛使用的情况下提供纯模拟仪表可能会令人惊讶。然而,众所周知,数字仪表在模数转换器(ADC)之前具有模拟电路。频率从低于 20 Hz 到 200 kHz 的宽带模拟电压表在过去已被广泛使用,并且仍然非常有用。
宽带模拟仪表的主要技术指标
使用现代运算放大器(op amps),我们的模拟仪表的设计可以大大简化。此设计使用价格合理的组件提供 20 Hz 至 1 MHz(10 Hz 时为 -1 dB)的平坦带宽。
在接地端插入0.1 Ω电阻不会显着降低电流的电路中,增加测量电流的能力并不难。如果仪表是电池供电的或安全等级 2 结构,则接地连接不必是实际接地。
六个电压量程分别为 1、10、100 mV 和 1、10、100 V 满量程,而四个电流量程分别为 10、100 mA 和 1、10 A 满量程。该设计包含一个宽带峰值检测器,可以切换其灵敏度以读取正弦波信号的峰值电压或均方根 (RMS)电压。
可以插入外部滤波器以提供特殊的频率响应。此功能还允许将仪表用作两个具有切换可变增益的独立放大器。
该仪器将使用两节 9 V 电池或一个 9-0-9 V 电源装置供电。每个电池的电流消耗低于 25 mA(没有任何发光二极管 (LED)指示器),因此可以预测较长的使用寿命。
模拟仪表项目——一般说明
仪器框图如图1所示。
图 1.宽带模拟仪表框图。
输入衰减器/电流模式选择器是必需的,因为我们要测量高达 100 V 的电压,并且它们不能直接应用于放大器。选择电流模式时,没有开关触点与电流检测电阻器串联,从而消除了潜在的误差源。付出的小代价是电流模式操作需要一个单独的连接器。
使用两个运算放大器达到增益
放大器需要大约 1000 (60 dB) 的增益才能为 1 mV 输入提供满量程读数。这是通过使用LM4562中的两个运算放大器实现的,每个运算放大器的增益为 31.62。LM4562 实际上用于高保真前置放大器,因此它具有低噪声和低失真以及宽带宽。失调电压不是很热,但在本应用中可以克服。
由于有两个放大器级,因此很容易提供连接器和开关,以便可以在两个放大器之间插入其他电路,如果在第二个放大器的输出端添加另一个连接器,它们也可以用作独立放大器。
选择您的检测器:半波、“真有效值”和全波峰值
必须就提供的检测器类型做出重要决定,以将放大信号转换为直流电,以便操作数字显示器或指针式仪器。简单的检测器是半波平均型,它告诉我们很少关于信号的信息,并且可能在未检测到的半周期中隐藏显着的电压偏移。
在复杂度的另一端是“真 RMS”检测器,标记为“真”以区别于平均检测器,后者的增益已被调整以读取波信号的 RMS 值,而不是所有其他信号的 RMS 值。如果您想知道信号的 RMS 值,这很好,但价格合理的设备是 AD736,它的频率限制为 200 kHz,而放大器的工作频率高达 1 MHz 或更高。
第三种类型的检测器是全波峰值检测器,它可以以合理的价格构建。通常需要测量信号的峰值,因为它可能表明信号链中的某些部分过载和削峰。只要波形没有明显削波,通过将峰值除以 1.4 或乘以 0.7 也很容易找到正弦波信号(即使失真高达 10%)的 RMS 值。这很容易安排,因为它需要一个 3 dB 衰减器才能接通。
另一个简单的衰减器在量程开关的 20 dB(10 倍)步长之间进行插值,这使得指针式仪器上所有高于 0.5 mV 的指示都位于刻度的上半部分。两种衰减器都可以应用。
搜索已发布的工作频率高达 1 MHz 的全波峰值检测器被证明是徒劳的,但通过合并来自两个不合适的检测器的技术,找到了一个解决方案,使用另一个 LM4562 和两个 RF 双极晶体管 BF140。当然也可以使用其他具有类似或更好特性的三极管,但不适合BC547/847等通用三极管。
项目的电路设计方面
对于这个实验,块是单独描述的,它们的原理图(放大器除外)使用双运算放大器和 2 极开关,因此,将它们分开会造成混淆。如果在单个页面上显示,整个原理图太大而无法辨认。运算放大器的电源连接仅显示为 V+ 和 V–,在电源??橹幸蚕允疚苊馐褂霉嗟某は?。
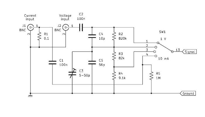
输入衰减器和电流模式开关
输入衰减器和电流模式开关的原理图如图 2 所示。
图 2.输入衰减器和电流模式开关。
开关显示在灵敏度位置。从较低位置开始顺时针移动,开关步长为电流模式 (10 mA)、100 V、10 V 和 1 V。
电流传感器电阻器(以及项目中使用的所有电阻器,除非另有说明)应具有 ±1% 的容差,因此它不是一个便宜的组件,但可以负担得起。另一种方法是并联使用一个 0.15 Ω 电阻器和另一个值,选择接近 0.1 Ω。除非金属外壳,否则不应绕线,否则电感可能会在高频时引入误差:100 nH 在 1 MHz 时为 628 mΩ。
请注意,电流检测电阻器在输入连接器两端连接得尽可能近,以免引入额外电阻。同理也没有串联隔直电容。如果使用额定功率为 1 W 或更高的组件,任何小于 10 A 的直流组件都不会引起问题。
如果使用更高的直流电压,C2 应该是额定值为 250 V 或更高的聚酯薄膜电容器。
微调电容器用于调整衰减以使其在高频下正确。这些值对我有用,但电容非常依赖于结构,因此您可能需要不同的值或配置。
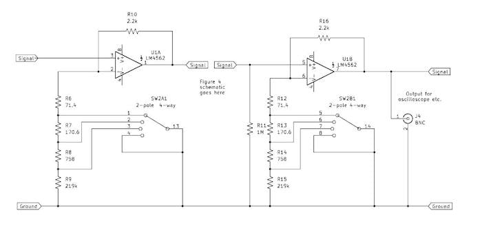
和第二放大器和范围开关
原理图如图 3 所示。
图 3.和第二个放大器和范围开关。
开关的布置使得没有未使用的电阻连接到信号电路;它们附着在地面上。下一节将介绍 3 /10/13 dB 衰减器和“外部滤波器”的切换。
开关显示在 1 V 位置。每一步改变每个开关极点上 10 dB 的增益,给出 20 dB 步长(10 次)。
反馈电阻器 R10 和 R16 的低值是获得宽带宽的关键。它们需要尽可能接近 2.2 k Ω,这可能意味着要从多个组件中进行选择。
R5 和 R10 可以是 E96 系列值 71.5 Ω 或 82 Ω || 560 Ω(|| 表示“并联”)。R6 和 R11 为 180 Ω || 3.3 千欧。R7 和 R12 为 820 Ω || 10 千欧。其他组合显然是可能的。此外,R8 和 R13 可以为 220 kΩ。
有必要尽可能接近所需值,因为仪器的精度取决于它。应尽可能避免使用预置电阻,或使用优质元件;否则,校准稳定性将受到影响。
请注意,使用 2.2 kΩ 和 220 kΩ 电阻器进行反馈增益设置会产生增益为 1.01 (0.086 dB) 的同相放大器,该增益足够接近 1。
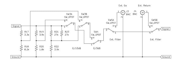
附加衰减器和外部滤波器连接器
3 dB(峰值到 RMS 正弦波)和 10 dB(刻度放大器)衰减器以及外部滤波器开关如图 4 所示。
图 4. 3/10/13 dB 衰减器和外部滤波器连接器图 [单击图像放大]。
和以前一样,有必要测量电阻器并选择接近所需值的电阻器。在这种情况下,可以使用 E12 值,但代价是为 -13 dB 网络增加一个电阻器。
检查 E12 系列电阻器提供所需衰减的能力非常有用。表 1 显示了结果。
表 1.作为衰减比函数的误差。
衰减 | 衰减比 | 上臂电阻 | 下臂电阻 | 比率 | 错误 % | 误差分贝 |
3个 | 0.7071 | 3.3k | 8.2k | 0.7130 | -0.84 | -0.062 |
10 | 0.3162 | 3.9k | 1.8k | 0.3158 | 0.14 | 0.012 |
13 | 0.2236 | 13.5k | 3.9k | 0.2241 | -0.24 | 0.021 |
3分贝修复 | 0.7071 | 3.382k | 8.2k | 0.7080 | -0.12 | -0.011 |
使用测量值电阻器,可以通过添加一个低值电阻器与任何太低的电阻器串联来化误差。例如,如果 3 dB 的电阻恰好是 3.3 kΩ 和 8.2 kΩ,则可以通过添加与 3.3 kΩ 串联的 82 Ω 来修复误差。
在该网络中使用拨动开关非常方便,当然也可以使用拨动开关或旋转开关。
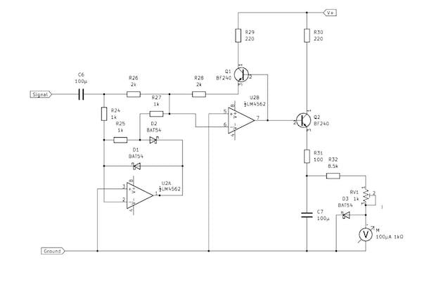
峰值检测器和仪表
峰值检测器如图 5 所示。
图 5. 显示峰值检测器的图表 [单击图像放大]。
它具有确??泶淼娜龉δ埽?nbsp;
? 这些电路中的电阻值远低于通常情况
? 级使用 肖特基二极管
? 两个射极跟随器用于化第二级输出端的负载
BAT54二极管可以用BAT85代替。如果量程开关设置不正确,D3 可保护仪表免受过大电流的影响。
原型中使用的BF240设备可以替换为具有非常相似特性的其他设备。虽然它是一个旧设备,但它仍然可用并用于 FM 无线电 RF 阶段,因此用于相同服务的其他设备可能也适用。请记住, BC547和2N3904等通用设备不适用。
此外,R23和R26可以由两个1k电阻组成,R32也可以由10k和56k电阻并联组成。其值的选择是为了使预置电阻器调整到在 1 kHz 时以 1 V RMS 输入在仪表上读取 1 V 并应用 3 dB 衰减器,应该在其轨道的一半左右。
可以连接一个数字显示器来代替 R32、RV1 和仪表 M。
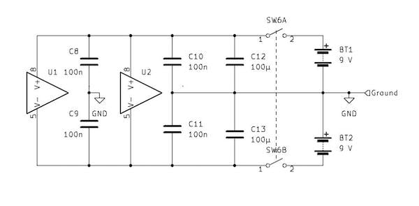
电源
电源电路如图 6 所示。
图 6. 显示电源的图表。
100 nF 电容器应尽可能靠近走线电源侧的 IC 引脚安装。如果走线先到 IC 引脚再到电容,就会有不需要的电感与电容串联,用 100 nF 的电容谐振不需要太多电感。
宽带模拟仪表项目的性能
除非合格(例如,通过“取决于布局”),否则数字基于原型的测量值。
? 输入电阻(所有电压范围): 1 MΩ ±1%
? 输入电容: 20 pF(取决于布局)
? 频率响应:从 20 Hz 到 1 MHz 平坦:10 Hz 和 1.2 MHz 时为 -1 dB。
? 电压范围: 1–10–100 mV–1–10–100 V;精度取决于量程开关和衰减器电阻与其正确值的接近程度。
? 直流输出:在电压输入端施加 1 kHz 时的 1 V RMS,范围开关设置为 1 V,电路中有 3 dB 衰减器,R29 和 R30 连接点的直流输出电压应在 0.95 范围内V 到 1.05 V。如果不是,请稍微调整 R16 的值(不要纠正大的错误)。
? 电流范围: 10–100 mA –1 A。精度取决于范围切换的精度以及电流检测电阻器 R1 与正确值的接近程度。
? 直流输出:在电流输入端施加 1 kHz 时的 1 A RMS,范围开关设置为 100 mV,电路中有 3 dB 衰减器,R29 和 R30 连接点的直流输出电压应在 0.95 范围内V 到 1.05 V。如果不是,请稍微调整 R1 的值(不要纠正大的错误)。
您可以通过使用带有 8 Ω ±1% 电阻器(仅耗散 0.125 W,因此 ? W 部分是可以的)与输出和电流输入串联的音频放大器来产生 1 A。调整输入信号电平以在 8 Ω 电阻器上获得 8 V RMS。
每个范围设置的频率响应如图 7、8、9 和 10 所示。
图 7. 1 V 范围内 1 V 输入的频率响应 [单击图像放大]。
图 8. 100 mV 范围内 100 mV 输入的频率响应 [单击图像放大]。
图 9. 10 mV 范围内 10 mV 输入的频率响应 [点击图片放大]
图 10. 1 mV 范围内 1 mV 输入的频率响应 [单击图像放大]。
1.2 MHz 处的响应超出扫描仪的范围,因此使用信号发生器对其进行测量。在此范围内,由于小输入和高增益,走线上会出现少量噪声。图 11 显示了电流表在 100 mA 时的响应。
图 11. 电流表在 100 mA 时的响应 [点击图片放大]。
可选的外部过滤器
外部滤波器的输入电阻应为 10 kΩ 或更大,输出电阻应为 1 kΩ 或更小。
免责声明:本文为转载文章,转载此文目的在于传递更多信息,版权归原作者所有。本文所用视频、图片、文字如涉及作品版权问题,请联系小编进行处理。
推荐阅读:





