【导读】越来越多的应用需要快速准确地进行电流监控,包括自动驾驶汽车、工厂自动化和机器人技术、通信、服务器电源管理、D 类音频放大器和医疗系统。在许多这样的应用中,都要求进行双向电流检测,而且需要以很小的成本有效地实现这一a目的。
越来越多的应用需要快速准确地进行电流监控,包括自动驾驶汽车、工厂自动化和机器人技术、通信、服务器电源管理、D 类音频放大器和医疗系统。在许多这样的应用中,都要求进行双向电流检测,而且需要以很小的成本有效地实现这一a目的。
虽然可以使用一对单向电流检测放大器 (CSA) 构建一个双向电流检测放大器 (CSA),但构建过程可能复杂、耗时。该过程会涉及到将两个输出合并成一个单端输出的独立轨至轨运算放大器,或者在微控制器上使用两个模数转换器 (ADC) 输入,后者需要额外的微控制器编码和机器周期。很后,使用两个单向 CSA 构建双向 CSA——再加上将其整合为双向解决方案所需的额外部件,这将消耗更多的电路板空间,而更多的器件会降低可靠性,增大库存需求。很终可能导致成本和设计进度双双超出预期。
为避免上述情况发生,设计人员可以采用集成、高速、jing确的双向 CSA。设计人员可以选择带有内部低电感分流电阻的集成双向 CSA 构成很紧凑的解决方案,或者选择使用外部分流器的 CSA 实现更灵活的设计和布局。
本文将回顾双向 CSA 的实施要求和更高集成度方法的优势。然后以来自 STMicroelectronics、Texas Instruments, 和 Analog Devices 的器件为例进行详细介绍,其中包括各器件的关键参数和各自的不同特征。很后,本文将展示如何使用这些器件开始设计,包括相关的参考设计/评估套件/开发套件,以及设计和实施技巧。
如何使用两个单向 CSA
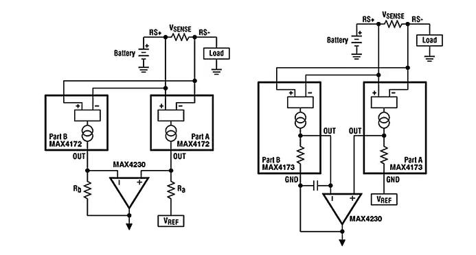
双向 CSA 电路可以用两个单向 CSA 以多种方式构建(图 1)。左侧示例中使用的 Analog Devices MAX4172ESA T 不含内部负载电阻,因此使用分立器件 Ra 和 Rb。在右侧示例中,MAX4173TEUT T 内含一个 12 kΩ 负载电阻,可将其电流输出转换成电压。
外部负载电阻图(左),或具有内部负载电阻的图(右)(点击放大)。
图 1:可通过使用外部负载电阻或内部负载电阻(右)的方式实现由两个单向电流检测放大器构成的双向电流检测应用。(图片来源:Analog Devices)
虽然不需要两个负载电阻,但 MAX4173TEUT T 电路的反馈中增加了一个 1 nF 电容,以稳定 B 部分的控制回路。在这两种情况下,使用 MAX4230AXK T 通用运算放大器将来自两个 CSA 的输出电流合并。
这两种方法的零件数都高于使用单一双向 CSA 时的零件数量。除了零件数量较多外,由于两个单向 CSA 需要放置在靠近 VSENSE 电阻的地方,会导致 PC 板布局更加复杂。
使用双向 CSA 的应用实例
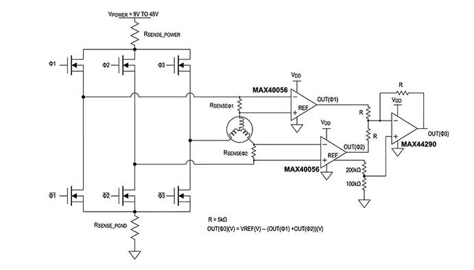
双向 CSA 是多功能器件,应用广泛。例如,在三相伺服电机系统中,可使用两个 CSA 来确定所有三相的瞬时绕组电流,而不需要进行任何进一步计算,也不需要任何有关脉宽调制 (PWM) 脉冲相位或占空比的信息(图 2)。
两个双向 CSA 可连接相位 1 (RSENSEΦ1) 和相位 2 (RSENSEΦ2)的检测电阻的图(点击放大)。
图 2:在三相伺服电机应用中,两个双向 CSA 可以连接相位 1 (RSENSEΦ1) 和相位 2 (RSENSEΦ2)的检测电阻,以产生可以代表第三相绕组中的电流的电压。(图片来源:Analog Devices)
根据基尔霍夫定律,前两个绕组的电流之和等于第三个绕组的电流。该电路使用两个 MAX40056TAUA 双向 CSA 来测量两相电流,并由 MAX44290ANT T 通用运算放大器进行电流求和。由于所有三个放大器都有相同的参考电压,因此产生了比率测量法。
在另一个示例中,一个 D 类音频放大器,一个双向 CSA,如 Texas Instruments 的 INA253A1IPW 可以用来准确测量扬声器的负载电流(图 3)。
Texas Instruments 的双向 CSA (INA253) 的图(点击放大)
图 3:在 D 类音频设计中,可使用双向 CSA (INA253) 对扬声器进行增强和诊断。(图片来源:Texas Instruments)
扬声器负载电流的实时测量值可用于诊断,并通过量化关键的扬声器参数和这些参数的变化对放大器进行性能优化,具体包括:
线圈电阻
扬声器阻抗
共振频率和共振频率下的峰值阻抗
扬声器的实时环境温度
电路板布局技巧和分流器注意事项
在实施电流检测电路时,寄生电阻和电感是值得关注的问题。此外,过度焊接和寄生电阻也会导致检测错误。通常使用四端子电流检测电阻。如果不选择四端子电阻,则应使用开尔文 pc 板布局技术(图 4)。
开尔文检测迹线应靠近焊接接触焊盘
图 4:开尔文检测迹线应尽可能靠近电流检测电阻上的焊接接触焊盘。(图片来源:Analog Devices)
将开尔文检测迹线置于尽可能靠近电流检测电阻的焊接接触点的位置会很大限度地减少寄生电阻??募觳饧O叩募渚嘣酱?,就越会出现由于额外迹线电阻造成的测量误差。
正确选择检测电阻是将寄生电感降至很小的一个重要方面。由于电压误差与负载电流成正比,因此应尽量减少封装电感。一般来说,绕线电阻的电感值很大,标准金属膜器件的电感值处于中等水平。对于电流检测应用,一般推荐使用低电感金属膜电阻。
分流电阻的值是在动态范围和功率耗散之间进行权衡的结果。对于大电流检测,建议使用低值分流器,以尽量减少热耗散 (I?R)。在低电流检测中,使用较大的电阻值能够将失调电压对检测电路的影响降至很低。
大多数 CSA 依靠外部分流器测量电流,但也有一些 CSA 使用内部分流器。虽然使用内部分流器的设计外形更紧凑,器件更少,但需要进行一些权衡,具体包括:由于分流器值预先确定,所以灵活性较差;相比外部分流器,需要更大的静态电流;可测量的电流大小会受到内部分流器容量的限制。
高电压精密双向 CSA
使用 STMicroelectronics 的 TSC2011IST,设计人员可以充分发挥其精密特性,使用低电阻外部分流器,从而很大限度地减少功率耗散(图 5)。这款双向 CSA 旨在为数据采集、电机控制、螺线管控制、仪表、测试和测量以及过程控制等应用提供jing确的电流测量。
STMicroelectronics 的 TSC2011IST 包括一个关断引脚 (SHDN) 的图
图5:TSC2011IST 包括一个关断引脚 (SHDN),可以很大限度地节能,其工作温度为 -40 至 125℃。(图片来源:STMicroelectronics)
TSC2011IST 的放大器增益为 60 V/V,集成了电磁干扰 (EMI) 滤波器,具有 2 (kV) 人体模型 (HBM) 静电放电 (ESD) 容限(根据 JEDEC JESD22-A114F 标准的规定)。TSC2011 可以检测到低至 10 mV 的满量程电压降,以实现稳定测量。凭借 750 kHz 增益带宽积和 7.0 V/?s 压摆率,该器件确保了高jing确度和快速响应。
设计人员可以借助 STEVAL-AETKT1V2 评估板快速上手 TSC2011IST(图 6)。该器件可以在 -20 V 到 70 V 的宽共模电压范围内检测电流。TSC2011IST 的特点:
增益误差:很大 0.3%
失调漂移:很大 5 ?V/?C
增益漂移:很大 10 ppm/?C
静态电流:关断模式下 20 ?A
STMicroelectronics 的 STEVAL-AETKT1V2 评估板的图片
图6:STEVAL-AETKT1V2 评估板包括主板和一个包含 TSC2011IST 的子卡。(图片来源:STMicroelectronics)
内部双向分流 CSA
Texas Instruments 的 INA253A1IPW 集成了一个 2 mΩ、0.1% 低电感分流器,支持高达 80 V 的共模电压(图 7)。INA253A1IPW 为设计人员提供了可抑制大 dv/dt 信号的增强型 PWM 抑制电路,从而实现了针对如电机驱动、螺线管控制等应用的连续、实时的电流测量。内部放大器具有精密的零漂移拓扑结构,且共模抑制率 (CMRR) 大于 120 dB DC CMRR 和 90dB AC CMRR(50 kHz 时)。
Texas Instruments 的 INA253A1IPW 双向 CSA 的图片
图7:典型应用中的 INA253A1IPW 双向 CSA。该器件具有内部分流器,可在 -40 至 85?C 的温度范围内测量 ?15 A 连续电流。(图片来源:Texas Instruments)
通过使用相关的 INA253EVM 评估板上的测试点访问 INA253A1IPW 的功能引脚,设计人员就可以加快基于该 CSA 的系统设计开发(图 8)。这种双层板的尺寸为 2.4 ? 4.2 英寸,用 1 oz 的铜制作而成。
图8:该双层 INA253EVM 器件的尺寸为 2.4 ? 4.2 英寸,用 1 oz 的铜制作而成。该器件的底层没有任何元件,只是一个坚实的铜制地平面,用来为返回电流提供低阻抗路径。(图片来源:Texas Instruments)
该 pc 板上包括了很小的支持电路,并且可以根据需要重新配置、移除或旁路掉各种功能。INA253EVM 具有以下功能:
三个 INA253A1IPW 器件
所有针脚都易于接触
在整个 -40 至 85?C 的温度范围内,支持 ?15A 的电流通过 INA253 CSA 的电路板布局和结构
将支座放在 pc 板上,可用于除默认配置外的其他配置
该器件的底层没有任何元件,只是一个坚实的铜制地平面,用来为返回电流提供低阻抗路径。
获得 AEC-Q100 认可的双向 CSA
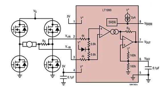
为了监测全桥电机控制、开关电源、螺线管和电池组以及汽车应用中的电流,设计人员可使用 Analog Devices 的 LT1999IMS8-20#TRPBF
图9:LT1999IMS8-20#TRPBF 是全桥电枢电流监测应用中的双向 CSA。(图片来源:Analog Devices)
LT1999IMS8-20#TRPBF 符合汽车应用的 AEC-Q100 标准,包括了一个关断模式,可很大限度地降低功耗。该器件使用外部分流器来测量电流的方向和大小。该器件可按比例产生一个输出电压,该值是位于电压和地之间的参考中间值。设计人员可以选择使用外部电压来设置参考电平。
当 VSHDN(引脚 8)被驱动至 0.5 V 地电压时,LT1999IMS8-20#TRPBF 进入电流消耗约 3 μA 的低功耗关断状态。如果输入引脚( IN 和 -IN)经过偏置后在 0 至 80 V 之内(不施加差分电压),其电流消耗约 1 nA。内部 1 阶差分低通 EMI 抑制滤波器降低了 EMI 敏感性,有助于消除超出器件带宽的高频信号。
为了方便测试 LT1999 系列,Analog Devices 提供 1698A 演示板。该板放大了板载电流检测电阻器上的电压降,并产生一个与流经该电阻器的电流成比例的双向输出电压。设计人员可选择三种固定增益:10 V/V (DC1698A-A)、20 V/V (DC1698A-B) 和 50 V/V (DC1698A-C)。
具有 PWM 抑制功能的双向 CSA
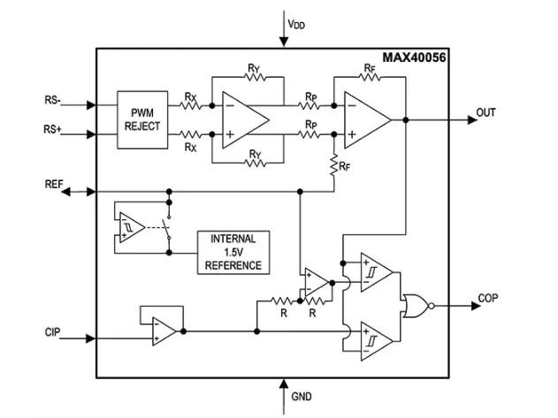
为了在控制诸如螺线管和电机等感性负载的设计中改善对共模输入 PWM 边沿的抑制,设计人员可以使用 MAX40056TAUA (图 10)。如上文图 2 中所述,MAX40056TAUA 是双向 CSA,可以处理 ?500 V/?s 及以上的压摆率。该器件的典型 CMRR 为 60dB(50 V,?500 V/?s 输入)和 140 dB DC。其共模范围从 -0.1 V 到 65 V,并提供针对低至 -5 V 电感回跳电压的?;?。
Maxim MAX40056TAUA 包括一个内部 1.5 V 参考电压的图
图 10:MAX40056TAUA 包括一个内部 1.5 V 电压基准、增强型 PWM 抑制以及一个用于检测正负过流条件的内部集成窗口比较器(左下方,由 CIP 输入驱动)。(图片来源:Analog Devices)
这款 MAX40056TAUA 器件具有内部 1.5 V 电压基准。该参考电压有多种用途,具体包括:
驱动差分式模数转换器
对输出进行偏移,以显示检测到的电流方向
将电流导入外部负载,以减轻性能下降的影响
当更高的满量程输出摆动有用或者电源电压高于 3.3 V 时,设计人员可以用更高的外部电压基准来覆盖内部基准。很后,设计人员可以使用内部或外部基准来设置阈值,以使集成过流比较器跳闸,从而提供即时过流故障信号。
用于 MAX40056TAUA 的 MAX40056EVKIT# 评估套件为设计人员提供了一个成熟的平台,可用于开发高jing度、高电压、双向 CSA 应用,如螺线管驱动器和伺服电机控制器。
结论
各种各样的应用都需要进行快速、准确地电流监控,包括从自动驾驶汽车、工厂自动化和机器人技术,到通信、服务器电源管理、D 类音频放大器和医疗系统的大量应用。在许多情况下,都需要双向电流检测。
幸运的是,设计人员可从各种集成双向 CSA 及其相关的开发平台中选择,以便快速有效地实现快速、准确的双向电流监测。
免责声明:本文为转载文章,转载此文目的在于传递更多信息,版权归原作者所有。本文所用视频、图片、文字如涉及作品版权问题,请电话或者邮箱editor@52solution.com联系小编进行侵删。
推荐阅读:



