【导读】诸如USB-C PD 3.0 100 W可编程电源(PPS)等新兴应用推动了对更小巧,更紧凑的开关电源(SMPS)外形尺寸的需求。如图1所示,提高开关频率可以减小变压器体积,但是更高的开关频率则会增加功耗,从而需要不断发展的反激式架构。
诸如USB-C PD 3.0 100 W可编程电源(PPS)等新兴应用推动了对更小巧,更紧凑的开关电源(SMPS)外形尺寸的需求。如图1所示,提高开关频率可以减小变压器体积,但是更高的开关频率则会增加功耗,从而需要不断发展的反激式架构。
?100 kHz的固定频率/多模式反激式开关驱动标准SMPS适配器较大变压器。移植到准谐振(QR)反激会使开关频率增加到?280 kHz,从而将变压器减小到较小的RM8尺寸。采用有源钳位反激式(ACF)可使达到?450 kHz,从而实现外形较小的RM8LP变压器。最后,用氮化镓(GaN)代替硅结(SJ)FET可实现> 600 kHz的开关,实现更小的变压器体积。

图1增加开关频率可以减小变压器的体积,但是更高的开关频率会增加功耗。资料来源:安森美半导体
反激式电源
反激是中低功率AC-DC转换器的一种流行拓扑,主要是因为它的低成本和易用性。反激式假定为DC输入,并在次级侧包含一个变压器,一个电源开关(Q1)和一个二极管(图2)。变压器(其中的点表示初级侧与次级侧异相180°)是一个耦合电感器,只有在关闭电源开关时,能量才从初级传递到次级。

图2反激式拓扑在次级侧包括一个变压器,一个电源开关和一个二极管。资料来源:安森美半导体
反激工作方式
当电源开关(Q1)接通(图3,左)时,电流从Vin流出,能量存储在初级侧和次级侧(磁通场扩展)电感器中。电流不会在次级侧线圈中流动,因为二极管会由于180º的反相而反向偏置。
当电源开关关闭时(图3,右),初级和次级磁通场都开始消除,初级侧的极性发生变化(反激作用),二极管正向偏置,电流在次级侧流动,。

图3该图显示了电源开关处于打开状态(左)和关闭(右)时的反激式操作。资料来源:安森美半导体
反激式漏电感
不幸的是,当电源开关(Q1)断开时,初级侧漏电感(LLkg)与电源开关的漏源电容Cdss相互作用,导致VDS上出现过多振铃,这会损坏MOSFET(左图4)。可以添加一个称为缓冲器的无源电阻电容二极管RCD钳位来?;OSFET(图4,右)?;撼迤鹘獿Lkg能量从MOSFET漏极移动到缓冲器电容器(CC),并通过RC散发热量。缓冲器不能提高整体反激效率。

图4添加RCD缓冲器可以?;OSFET 资料来源:安森美半导体
次级侧的同步整流器
用MOSFET(图5中的Q2,右)替换“续流”二极管(图5,左)可提高次级侧效率。 MOSFET的RDSON耗散的功率比硅二极管(0.6V正向偏置)甚至肖特基(0.3V)二极管要少得多。

图5在次级侧添加SR MOSFET可以提高效率。资料来源:安森美半导体
波谷切换和准谐振反激
在次级侧电流(ISEC)达到零或不连续模式(DCM)之后,由于励磁电感和开关节点电容之间的谐振,Q1电源开关VDS可能会出现振荡(图6)。这些振荡形成波谷。QR开关将寻找下一个波谷,以便下次打开电源开关。简而言之,在峰值期间打开Q1会增加功耗,而在波谷值期间打开Q1则会降低功耗。

图6电源开关可能表现出谷底开关振荡。资料来源:安森美半导体
有源钳位反激(ACF)
用MOSFET(Q3)替换钳位二极管(图7,左)可以提高效率(图7,右),并?;さ缭纯兀≦1)。

图7 ACF架构提高了电源效率。资料来源:安森美半导体
ACF体系结构可以将泄漏电感循环回负载。参考图8的相对时序图,电源开关(Q1)在T0接通,在T2断开。在T2处,漏感(ICLAMP)开始流过有源钳位(Q3)体二极管,为钳位电容器(VCLAMP)充电。在T4,Q3打开,继续VCLAMP充电。在T5处,ICLAMP变为负值,现在VCLAMP通过Q3将漏电感放电回到负载,直到T7。

图8该相对时序图中显示了ACF泄漏电感的再循环。资料来源:安森美半导体
从T9到T10,有源钳位(Q3)在下一个Q1导通时间将VDS稳定在0V,这称为零电压开关(ZVS)。如果在ZVS,则FET电容为零。因此,导通开关损耗为零,效率更高。这是一种软开关形式,也有利于EMI。
ACF的缺点
ACF有两个缺点。再参考图8,从T5到T7的相对时序,当ICLAMP变为负值时,磁通密度增加,从而导致有源钳位铁芯损耗与之相比略高。图4的RCD缓冲器。另一个缺点是ICLAMP在Q1关断时间内流入变压器的初级绕组。这增加了初级绕组损耗。
安森美半导体的NCP1568是一款高度集成的AC-DC脉宽调制(PWM)控制器,旨在实现ACF拓扑(图9),从而使ZVS能够用于高效,高频和高功率密度应用。不连续传导模式(DCM)操作可在待机功率<30 mW的轻负载条件下实现高效率。
NCP1568 LDRV输出能够直接驱动市场上大多数超结(SJ)MOSFET,而无需外部组件。 ADRV驱动器是5V逻辑电平驱动器,用于将驱动信号发送到NCP51530等高压驱动器。高压驱动器应具有较小的延迟,并适合高达400 kHz的工作频率。

图9 NCP1568 ACF驱动超结MOSFET Q1。资料来源:安森美半导体
ACF驱动GaN
用于GaN晶体管的SJ MOSFET可以实现更快的开关频率,这主要是由于GaN的寄生电容较低。当然,GaN的成本要高于SJ FET。Navitas Semiconductor的NV6115驱动器接受来自12V或5V驱动器的输入信号。驱动器调节已在GaN内部完成。图10的配置显示了来自NCP1568和NCP51530的驱动信号以满足系统需求。

图10 NCP1568 ACF驱动NV6115 GaN功率晶体管。资料来源:安森美半导体
USB-C供电2.0与3.0 PPS
USB-C PD源最多可以播报七个电源数据对象(PDO),用于将源端口的电源功能公开给支持PD的接收器。PD 2.0 PDO是固定的,而PD 3.0 PDO是从3.3V到21V的可编程电压(20mV步进)设置,以及高达50A的可编程电流(以50mA步进)(表1)。PPS的优势在于该源可提供更精细的电压/电流粒度,从而提高USB-C源与散热之间的效率。

表1 USB-C PD 2.0与3.0 PPS
FUSB3307是完全自主的PD 3.0 v1.2和C型v1.3、100 W、源控制器,能够提供3.3-21V(20mV步进)和高达5A(50mA步进)的VBUS,最高可提供七个固定和PPS PDO。FUSB3307是不带MCU的低成本硬件状态机解决方案。无需开发固件,可以加快产品上市时间,并提供防篡改的全功能解决方案。
FUSB3307控制通过光耦合器的CATH引脚电流,向初级侧控制器提供反馈以调节VBUS电压。

图11 FUSB3307 PD 3.0 PPS控制器是防篡改的全功能解决方案。资料来源:安森美半导体
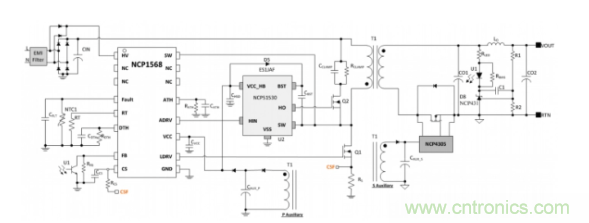
图12说明了安森美半导体采用USB-C PD 3.0和PPS的29 W / in3、60 W ACF参考设计。 NCP1568 ACF(U2)通过NCP51530(U7)3.5 A,700V半桥驱动器控制SJ电源开关(Q1)和SJ有源钳位(Q2)。NCP4306(U5),7A(漏极),2A(源极)栅极驱动器用于同步整流器控制。FUSB3307(子板2的U1)是基于状态机的USB-C PD 3.0端口控制器,可通过FODM8801BV(U8)光耦合器控制NCP1568 FB输入及其CATH输出来调节VBUS(5-20V)。

图12这种60 W USB-C PD 3.0 PPS参考设计包含NCP1568 ACF,NCP51530驱动器,NCP4306控制器,FUSB3307控制器和FODM8801BV光耦合器。资料来源:安森美半导体
图13的4点平均效率图的每个数据点都捕获了以下四个额定功率输出的平均效率。使用超结MOSFET达到25%,50%,75%和100%,开关频率高达450kHz??梢钥吹剑?V输出到20V输出4点平均的NCP1568 115 Vac(蓝线)和230 Vac(绿线)远高于DoE要求的VI级最低限制(红线) 。

图13该4点平均效率图显示NCP1568超过了DoE Level VI的最低限制。资料来源:安森美半导体
许多应用都对UHD电源提出了很高的要求,包括100 W USB-C PD 3.0 PPS。ACF是在成本和性能之间实现最佳平衡的首选架构。这是因为在不增加GaN成本的情况下,可以获得29 W / in3的功率密度,最高可达92%的4点效率。而且,如果应用允许更高的成本和更高的效率,那么ACF也可以驱动GaN,以实现更高的效率和更高的功率密度。
(来源:安森美,作者:鲍勃·卡德(Bob Card),安森美北美高级解决方案部门(ASG)的市场经理)
(来源:安森美,作者:鲍勃·卡德(Bob Card),安森美北美高级解决方案部门(ASG)的市场经理)
免责声明:本文为转载文章,转载此文目的在于传递更多信息,版权归原作者所有。本文所用视频、图片、文字如涉及作品版权问题,请电话或者邮箱联系小编进行侵删。



