桃花源qm花论坛(品茶),凤楼阁论坛官网入口网址,一品楼品凤楼论坛最新动态,风楼阁全国信息2024登录入口

如何设计汽车瞬态和过流?;ぢ瞬ㄆ?/h2>

发布时间:2020-12-09 责任编辑:wenwei

【导读】如今在世界的某个地方,已经有汽车工程师开始构想新的汽车信息娱乐系统,但该系统在未来五年或更长时间内不会实现。这是因为,信息娱乐系统应用对电源有很多要求,而且该应用目前仅处于概念阶段。随着信息娱乐系统具有日益复杂的电子功能,其所需的集成电路(IC)数量越来越多,而且这些IC都会共享12V电池的功率。
 
设计电源架构时需要加入电源调节和?;すδ埽庋拍苋繁O低吃诔鱿指髦炙蔡录绷己迷诵?。
 
在这篇文章中,我将介绍应该注意的几种典型瞬态,以及TI如何帮助满足瞬态保护需求。
 
典型瞬态
 
在四种常见场景中可能会发生瞬变。
 
图1所示为第一种场景,即在交流发电机给电池充电的过程中,电池断开导致的负载突降事件。负载突降会导致电压上升;交流发电机的集中式钳位电路将出现35V的最大电压。
 
如何设计汽车瞬态和过流?;ぢ瞬ㄆ? width=
图1:12V系统的负载突降曲线
 
图2所示为第二种场景,即电源断开时,在与电感负载并联的模块中产生较大的负电压峰值(如国际标准化组织 [ISO]7637-2测试脉冲1)。
 
如何设计汽车瞬态和过流保护滤波器
图2:ISO 7637-2测试脉冲
 
图3所示为第三种场景,即系统的大容量电容在启动期间导致浪涌电流,它会在电容器充电时引发更大的电流。
 
如何设计汽车瞬态和过流?;ぢ瞬ㄆ? width=
图3:启动期间的浪涌电流曲线(具有较大的容性负载)
 
第四种场景是电池电压降低。图4所示为冷启动,即发动机在环境温度低的条件下启动。
 
如何设计汽车瞬态和过流保护滤波器
图4:典型的冷启动波形
 
瞬态?;?/div>
 
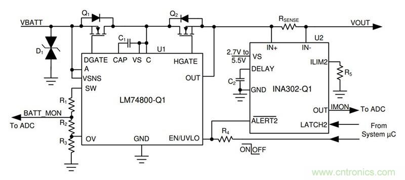
提供瞬态?;さ囊恢址椒ㄊ鞘褂美硐攵芸刂破?。如图5所示,使用电流感应放大器和理想二极管控制器可以实现额外的过流?;ぃ佣峁┯庞诼瞬ê偷缭吹鹘诘娜姹;そ饩龇桨?。
 
如何设计汽车瞬态和过流?;ぢ瞬ㄆ? width=
图5:汽车瞬态和过流?;?a target="_blank" style="text-decoration:none;" >滤波器保护方框图
 
负载突降?;?/div>
 
LM74810-Q1 利用过压可调节特性,可在不需要的负载突降事件中提供?;?。如图6所示,LM74810-Q1的OV引脚可使用比较器发送出现过压事件的信号。这会断开用于驱动Q2金属氧化物半导体场效应晶体管(MOSFET)的HGATE电压。额定电压较低的下游元件没有输入端发生瞬变时所需的电压范围,而将连接至OV引脚的电阻分压器调整至您所需的阈值,则可以使用此类下游元件。LM74810-Q1器件的额定输入电压最大为65V,可在发生35V峰值电压的瞬态事件时继续工作。
 
如何设计汽车瞬态和过流?;ぢ瞬ㄆ? width=
图6:具有过压保护功能的LM74800典型方框图
 
负电压瞬态?;?/div>
 
LM74810-Q1,连同适当的MOSFET和输入端瞬态电压抑制器(TVS),可在发生ISO 7637-2测试脉冲1等高负电压瞬变时为系统提供?;?。如果输入电压为负,则LM74810-Q1关断并将DGATE拉低。然后,图6中Q1的体二极管为系统提供反向电压?;?,并防止产生负电流。一旦输入电压恢复标称值,LM74810-Q1则重新导通,并使MOSFET正常工作。
 
TVS二极管可在ISO 7637-2测试脉冲1(典型值100V或以上)产生较大的负电压尖峰时?;M74810-Q1。输入端TVS的击穿电压应在35V负载突降和LM74810-Q1的65V最大额定电压之间。出现负电压时,TVS二极管击穿电压应高于电池反向连接时的电压,同时也要低至使TVS的负钳位电压不超过Q1 MOSFET两端的电压。
 
浪涌电流限制
 
LM74810-Q1具有浪涌电流限制功能,可在启动期间控制电流大小。输出端电容会限制电流,从而确保元件内不会流经超出安全工作范围内的电流。
 
如图7所示,向LM74810-Q1的HGATE引脚添加电阻电容(RC)可减慢启动期间的HGATE电压斜升,从而实现浪涌电流限制。
 
如何设计汽车瞬态和过流?;ぢ瞬ㄆ? width=
图7:通过LM7480x-Q1提供浪涌电流限制功能
 
如何设计汽车瞬态和过流?;ぢ瞬ㄆ? width=
 
过流保护
 
INA302-Q1 通过两个独立可调的阈值比较器输出进行过流检测。将低电平有效的比较器输出连接至LM74810-Q1的使能引脚,可使 MOSFET 在出现过流时关断。ALERT2比较器可灵活调节输出信号的延迟,这在正常运行期间出现电流小幅升高、但不必触发过流?;すδ苁狈浅S杏?。你可以通过更改器件DELAY引脚的电容器值来调整延迟持续时间,也可以通过 INA302-Q1 的ILIM引脚来调节过流事件的电流阈值;请参阅图8中的R5。
 
如何设计汽车瞬态和过流?;ぢ瞬ㄆ? width=
图 8:实现可调节的过压和过流?;?/div>
 
低压瞬态?;?/div>
 
冷启动和热启动事件会导致系统发生低压瞬变。在这类事件中,输入电压低于输出电压,就会产生负电流。对于需要维持正常运行的系统而言,负电流需要引起注意。由于输出电压会在存在输出电容时降低,因此,要确保电流不会流回电池,需要反向电流阻断功能。
 
由于LM74810-Q1可持续监测Q1 MOSFET A引脚和C引脚之间的压降,因此可提供低压瞬态?;?。如图9和10所示,在正常工作期间,Q1两端的电压为正,电流流入负载。在输入电压低于输出电压等可能产生反向电流的场景中,LM74810-Q1会在Q1两端电压达到–4.5mV时快速响应,并关断MOSFET,从而防止产生直流反向电流。 
 
如何设计汽车瞬态和过流?;ぢ瞬ㄆ? width=
图9:LM74810-Q1监测Q1 MOSFET两端的压降,从而确保不产生直流反向电流
 
如何设计汽车瞬态和过流保护滤波器
图10:当MOSFET两端的压降达到–4.5mV时,驱动Q1逻辑门电路的DGATE将拉低,从而提供反向电流阻断
 
在严苛的汽车环境内实现灵活性
 
通过在输入端提供先进的系统保护,设计人员可提高设计的灵活性。这些?;て骷唤霾换嵊跋煜低车恼T诵校以谄的谘峡恋牡缙肪持刑峁┍;?,更重要的是,还能通过更多的选择机会,推动汽车系统内其余部分的创新。
 
另外,与分立式方案相比,与上述器件类似的紧凑型双器件?;は低衬芟灾跣∽芙饩龇桨赋叽?。更小的解决方案尺寸可为信息娱乐系统的其他部分提供更多空间,有助于实现更多创新。
 
我们希望此设计不仅能?;つ南低?,还能帮助您快速升级设计方案。
 

关闭

?

关闭