【导读】在一些特殊的场合,如穿戴设备,由于采用锂电池供电,并且需要考虑到尺寸等问题,因此通常其供电电压并不高。如采用锂电池3.7V供电,在这种情况下,为了尽可能的使信号的幅度大就需要充分利用系统所提供的电源轨。
设计放大电路时,随着信号的幅度的增大,输出信号逐渐增大。但会遇到下面两种情况:
1)当输出信号增大到一定程度时,虽然此时的输出信号幅度还没有达到电源轨,但输出信号已经饱和,如图 1。
2)当供电电压一定时,随着负载阻抗的减小,输出信号出现饱和。

图1输出超过电源范围的失真信号
上述两种情况是由于放大器的输入范围与输出范围这两个参数影响了放大电路。
输入电压范围(Input VoltageRange)
使得放大器能够正常工作的最大的输入电压范围。通常我们也将其称为放大器的输入轨。

图2 ADA4004数据手册
图 2所示为ADA4004在正负5V供电的情况下,其输入的电压轨为-3.5V到+3.5V。那么在这种供电情况下,输入电压超过这个范围输出信号将出现失真。
输出电压范围(Output VoltageRange)
在给定供电电压与特定负载的情况下,输出电压的最大范围。

图3 LTC2063 输出电压范围
在芯片的datasheet中描述输出电压范围的参数通?;崾褂肰OL来表示接近负电源轨的电压差,使用VOH来表示接近正电源轨的电压差。图3描述的是LTC2063在供电电压为5V时当负载为499K时,典型的VOL为0.1V,VOH为0.15V。那么也就是这种情况下输出的电压范围的典型值为0.1V-4.85V。
充分利用电源轨
在一些特殊的场合,如穿戴设备,由于采用锂电池供电,并且需要考虑到尺寸等问题,因此通常其供电电压并不高。如采用锂电池3.7V供电,在这种情况下,为了尽可能的使信号的幅度大就需要充分利用系统所提供的电源轨。
在这种低压单电源供电的情况下,希望放大器能够正常处理接近电源轨的输入信号,因此就需要输入轨到轨(Rail to RailInput)放大器。这种放大器的输入范围允许接近电源轨,当然通常只能是接近并不能达到电源轨。也存在一些特例,有的放大器允许输入的电压的范围超过电源轨,这类放大器通常是由于内部做了电荷泵升压。我们暂不讨论这种情况。
轨到轨输入放大器的输入特性
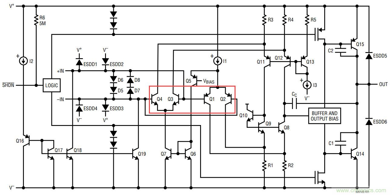
由于在放大器的输入级设计了互补差分输入拓扑,图 4是ADI的LTC6261放大器的简图,其中Q1~Q4构成了互补差分输入对管。在其输入级存在两对差分对,当放大器的输入信号接近负的电源时,输入的P管(Q1 & Q2)导通同时N管(Q3 & Q4)关闭,此时是由P差分对来提供差分信号给放大器内部的中间级。当输入信号接近正电压轨时,输入差分对中的N管导通而P管关闭,此时是由N差分对来提供差分信号给放大器内部的中间级。

图4 LTC6261内部简图
轨到轨输入放大器使用注意事项
看起来,轨到轨输入是一个很好的解决放大器输入级信号范围的方法,但是在使用这种放大器的时候需要注意到,由于输入差分对中的P管与N管的失调电压不同,因而会导致放大器的输入失调电压(Input OffsetVoltage)会在切换点发生变化。

图5 LTC2063共模输入电压与输入失调电压的关系
图5是ADI的LTC2063在不同供电电压的情况下共模输入电压与输入失调电压的关系,从图中可以看出来:在5V供电的情况下,输入信号为4.2V左右时发生切换,此时失调电压发生变化。在1.8V供电的情况下,输入信号为1V左右时发生切换,输入失调电压发生变化。因此在设计精密放大电路时需要注意,当输入的信号包含了切换点的电压时,那么放大器的失调电压会发生变化,因此需要判断这个失调电压是否足以影响到我们关心的信号精度。
这些情况不用轨到轨输入放大器
在设计电路的时候,仔细的考虑是否真的需要使用输入轨到轨的放大器。
1)当设计时候如果增益不为单位增益,那么通常就不需要输入轨到轨,因为输出信号是不会大于电源轨的,因此当放大电路存在大于1的增益时,其输入信号必定小于电源轨。
2)通常对于反向放大电路也是不需要输入轨到轨放大器的,因为对于反向放大电路而言,其共模输入电压是一个定值,并且这个电压值等于放大器的同相端的电压。
3)在单电源电路中我们通?;嵬ü糯笃鞯耐喽伺渲靡桓銎玫缪?,并且使得这个偏置电压符合放大器的输入共模范围,因此不需要使用输入轨到轨放大器。
免责声明:本文为转载文章,转载此文目的在于传递更多信息,版权归原作者所有。本文所用视频、图片、文字如涉及作品版权问题,请联系小编进行处理。
推荐阅读:
基于相控阵天线系统的DMTL移相器设计
既要高频高效,又要小尺寸低EMI?这款稳压器实力抢镜
干货收藏|18种电动机降压启动电路图
5个运算放大器的使用小技巧,学到就是赚到
什么是扩流电路?如何设计扩流电路?
基于相控阵天线系统的DMTL移相器设计
既要高频高效,又要小尺寸低EMI?这款稳压器实力抢镜
干货收藏|18种电动机降压启动电路图
5个运算放大器的使用小技巧,学到就是赚到
什么是扩流电路?如何设计扩流电路?



