【导读】精密微安级高边电流测量需要一个小阻值检测电阻和一个低失调电压的放大器。LTC2063零漂移放大器的最大输入失调电压仅为5 µV,仅需消耗1.4 µA的电流,是构建完整的超低功耗精密高边电流检测电路的理想选择(如图1所示)。
精密微安级高边电流测量需要一个小阻值检测电阻和一个低失调电压的放大器。LTC2063零漂移放大器的最大输入失调电压仅为5 µV,仅需消耗1.4 µA的电流,是构建完整的超低功耗精密高边电流检测电路的理想选择(如图1所示)。

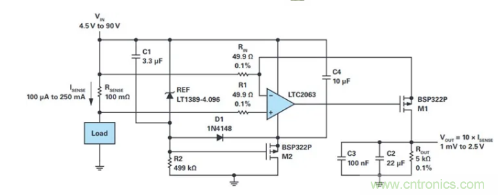
图1. 基于LTC2063零漂移放大器的精密高边电流检测电路。
该电路仅需2.3 µA至280 µA的电源电流即可检测100 µA至250 mA宽动态范围电流。LTC2063非常低的失调电压使该电路能够与低至100mΩ的分流电阻配合工作,从而使得最大分流电压限值仅为25 mV。这可以大幅减小分流电阻上的功率损耗,并大大提 高负载可用功率。LTC2063的轨到轨输入允许该电路在非常小的负载电流下工作,其输入共模几乎正好处于电源轨上。LTC2063的集成EMI滤波器可在高噪声条件下?;て骷馐躌F干扰。
对于给定的检测电流,该电路的电压输出为:

零点
电流检测解决方案的一项关键指标是零点,或在没有检测电流时产生的输出折合到输入端的等效误差电流。零点通常由放大器的输入失调电压除以RSENSE决定。LTC2063的低输入失调电压典型值为1 µV,最大值为5 µV,低输入偏置和失调电流典型值为1 pA至3 pA,因此,折合到输入端的零点误差电流典型值仅为10 µA(1 µV/0.1 Ω),最大值为50 µA (5 µV/0.1 Ω)。这种低误差使检测电路能够在低至其指定范围内的最小电流(100 µA)时仍然保持其线性度,不会因分辨率损耗而在低量程范围内产生一个固定的失调 值导致线性度变平(如图2所示)。所得的输入电流与输出电压关系曲线在整个电流检测范围内都是线性的。

图2. 低端无固定失调值,ISENSE可低至100 µA。
零点误差的另一个来源是输出PMOS在零栅极电压时的漏极电流或IDSS, 即PMOS标称为关闭(|VGS| = 0)时存在于非零VDS上的寄生电流。具有高IDSS漏电流的MOSFET在没有ISENSE时将产生一个非零正VOUT值。
本设计中使用的晶体管为英飞凌的BSP322P,它在|VDS| = 100 V时的IDSS 上限值为1 µA。可对本应用中BSP322P的典型IDSS 进行一个合 理估计,在室温条件且VDS= –7.6 V时,IIDSS仅为0.2 nA,因此仅产生1 µV的误差输出,或等效于测量0 A输入电流时产生100 nA的输入电流误差。
架构
LT1389-4.096 基准电压源以及由M2、R2和D1组成的自举电路构成超低功耗的隔离3 V电源轨(4.096 V + M2的VTH ,后者典型值为-1 V),LTC2063可防止达到5.5 V的绝对最大电源电压值。尽管串联电阻也能满足建立偏置电流的需求,但使用晶体管M2可以提供更高的整体电源电压,同时还可将电源范围高边的电流消耗限制在仅为280 µA。
精密
LTC2063的输入失调电压导致折合到输入端的固定电流误差为10 µA(典型值)。在250 mA满量程输入中,所产生的失调误差仅为0.004%。在低端,100 µA中的10 µA代表10%的误差。由于失调是恒定的,因此可以对其进行校准。图3显示,由LTC2063、不匹配的寄生热电偶以及所有寄生串联输入电阻产生的总失调仅为2 µV。

图3. 采用4.5 V最小电源时在整个ISENSE范围内VIN至VOUT 的转换。200.7μV的输出失调除以100.05 V/V电压增益,表示RTI输入偏置为2μV。
图3所示的增益为100.05 V/V,它比构建时由ROUT和RIN的实际值给定的预期增益(即4.978 kΩ/50.4 Ω = 98.77 V/V)大1.28 V/V。该误 差可能是由LTC2063的输入端与RSENSE之间500mΩ左右的寄生串联电阻所导致。
该电路输出不确定性的主要来源是噪声,因此,使用并联大电容进行滤波对于降低噪声带宽从而降低总综合噪声至关重要。使用1.5 Hz输出滤波器时,LTC2063会使折合到输入端的低频噪 声增加约2 µV p-p。在尽可能长的持续时间内平均输出,进一步减少由于噪声引起的误差。
该电流检测电路中的其他误差源包括在LTC2063输入端与RSENSE串联的寄生板级电阻、增益设置电阻RIN和ROUT的电阻值容差、增益设置电阻的温度系数不匹配以及由寄生热电偶引起的运算放大器输入端的误差电压??梢酝ü褂每牧蛹觳釸SENSE4引脚检测电阻以及使用与RIN和ROUT的关键增益设置路径具有相似或更低温度系数的0.1%电阻来大幅降低前三个误差源。为了消除运算放大器输入端的寄生热电偶,R1应与RIN具有相同的金属端子?;褂】赡鼙苊庠谑淙攵说牟欢猿迫忍荻取?/div>
以满量程2.5 V输出为基准,本章节所讨论的所有误差源的总贡献最多为1.4%(如图4所示)。

图4. 误差百分比在整个读数范围内保持在1.4%以下。
电源电流
LT1389-4.096和LTC2063在最小VSUPPLY和ISENSE(4.5 V和100 µA)时所需的最小电源电流为2.3 µA,在最大VSUPPLY和ISENSE (90 V和 250 mA)时则可达280 µA(如图5所示)。除了有源组件消耗的电流外,VSUPPLY还需要提供流经M1的输出电流IDRIVE,该电流与输出电压成比例,范围从1.0 mV输出时的200 nA (ISENSE为100 µA时)到2.5 V输出时的500 µA( ISENSE 为250 mA时)。因此,除ISENSE外,总的电源电流范围为2.5 µA至780µA。将 ROUT设置为5 kΩ以获得合理的ADC驱动值。

图5. 电源电流随电源电压而增加,但不会超过280 μA。
输入电压范围
在这种架构中,最大电源取决于PMOS输出端可以承受的最大|VDS|。BSP322P的额定电压为100 V,因此90 V是一个合适的工作限值。
输出范围
此设计可以驱动5 kΩ负载,因此适合作为众多ADC的驱动级。它的输出电压范围为0 V至2.5 V。由于LTC2063具有轨到轨输出,因此最大的栅极驱动仅受限于LTC2063的裕量。在本设计 中,典型值为3 V,它由LT1389-4.096的4.096 V加上M2的VTH典型值–1 V设定。
因为该电路的输出为电流,所以电压、接地或引线失调都不会影响精度。因此,可以在输出PMOS M1和ROUT之间使用长引线,从而允许RSENSE位于待检测电流附近,而ROUT位于ADC和其他信号链后续级附近。长引线的缺点是增加了EMI敏感度。ROUT两端的100 nF C3可在有害EMI到达下一级前对其进行分流。
速度限制
由于LTC2063的增益带宽乘积为20 kHz,因此建议使用此电路来测量20 Hz或频率更低的信号。22 µF的C2与负载并联,可将输出噪声滤波为1.5 Hz,以提高精度并保护后续电路免受突发电流浪涌影响。该滤波的代价是建立时间更长,尤其是在输入电流范围的最低端。
结论
LTC2063具有超低输入失调电压、低IOFFSET和低IBIAS以及轨到轨输入,可在100 µA至250 mA全范围内提供精密电流测量。该电路的最大电源电流为2 µA,因此在大部分工作范围内都能以远低于280 µA的电源电流运行。LTC2063的低电源电流以及低电源电压要求使其能够利用基准电压源供电并且绰绰有余。

(来源:亚德诺半导体)
免责声明:本文为转载文章,转载此文目的在于传递更多信息,版权归原作者所有。本文所用视频、图片、文字如涉及作品版权问题,请联系小编进行处理。



