【导读】虽然对示波器采集的波形执行编程计算也可以确定RMS值,但这可能非常耗时。RMS转直流转换器通过实时输出与输入波形RMS电平成比例的直流电平来简化功率测量。本文将解释RMS和功率计算概念,还将描述RMS转直流转换器的工作方式和应用方式。
RMS,直流,转换器,RMS-DC转换器,测量,监视,信号
开关模式功率转换和工业控制器使用开关模式晶体管、半导体控整流器和相关晶闸管器件,通过调节输入波形的占空比来控制功率。由此产生的波形非常复杂,因此要测量和监视其功率水平,设计人员必须确定电流和电压波形的均方根 (RMS) 水平。这正是RMS转直流转换器可发挥作用的地方。
虽然对示波器采集的波形执行编程计算也可以确定RMS值,但这可能非常耗时。RMS转直流转换器通过实时输出与输入波形RMS电平成比例的直流电平来简化功率测量。它们广泛应用于各种功率监视控制装置和仪器中,以测量复杂非正弦波形的RMS水平。
本文将解释RMS和功率计算概念,还将描述RMS转直流转换器的工作方式和应用方式。
测量复杂波形的挑战
复杂波形很难处理,因为现代电子设备不再仅限于使用直流或正弦电压波形(图1)。如何量化它们?哪些测量方式能真正描述其中任意波形?

图1: 常见的复杂波形——基于晶闸管的交流控制器(顶部),开关模式电源中的电流(中间),随机高斯噪声(底部)。(图片来源:Digi-KeyElectronics)
图1中顶部的波形来自基于晶闸管的交流控制器。它具有零平均值,峰峰值幅度与其功率不存在线性相关,尤其是在低占空比时。中间波形是开关模式电源中通过电源FET的电流。底部波形是宽带噪声。它是一个非周期性波形,也具有零平均值,并且峰值可能很高,但平均功率有限。
早期的交流电压计使用全波整流平均读数来测量电压的有效值。这些电压计对于正弦波应用良好,但面对复杂的波形时就会产生错误读数。RMS测量是可生成与波形无关的有效值的唯一技术。
什么是RMS?

RMS测量目前获得广泛认可,可提供关于波形的最精确的幅度信息。它是一种标准方法,无论波形如何,它都可以始终一致、不偏不倚地测量和比较动态信号。
RMS是交流信号幅度的基本测量方法。分配给信号的RMS值是在相同负载下产生等量热量所需的直流电平。因此,它与信号功率有关。
波形的RMS值的数学定义是通过对信号先求平方、再取平均值、然后取平方根得到的值。平均时间窗口必须具有合适的长度,以允许在测量所需的最低频率下进行滤波。在方程式中,波形随时间的RMS值为:
RMS值是均方电压的平方根。均方电压除以负载阻抗是波形输出的平均功率,这再次表明RMS与信号功率相关。
该等式可以通过数值应用于通过示波器等仪器获取的波形。数值计算需要大量的程序编码。无需数字化即可测量物理波形,这是RMS转直流转换器的一项非常有用的功能。
RMS转直流转换器
顾名思义,RMS转直流转换器是一种产生与输入信号的RMS幅度成比例的直流输出电平的器件。过去,第一个此类器件是实际测量由连接到负载的输入波形所产生热量的仪器。这类器件很久以前就被以电子方式执行相同任务的集成电路所取代。
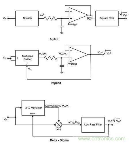
有三种可能的方法来计算波形的RMS 幅度:显式、隐式和三角积分电路拓扑(图 2)。

图2:测量波形的RMS值有三种不同的方法:显式、隐式和三角积分电路拓扑。(图片来源:Digi-KeyElectronics)
显式方法是对信号先求平方、再求平均值、然后取平方根。通常使用对数-反对数晶体管阵列来实现平方和平方根提取。求平均值则使用RC低通滤波器完成,一般需要一个外部电容来设置截止频率。此方法虽然有效,但是平方根运算导致测量的动态范围非常高,增加了出现巨大误差的可能性。
第二种方法称为隐式方法。它通过反馈重新组合数学运算,提高了显式方法的性能。输入级是一个倍频器/分频器,输出作为除数反馈。这是避免平方根运算的一种更明智的方法,如等式2到5所示:

由于VO是直流电平,因此数值等于其平均值:

等式两边乘以 VO:

最后,在两个等式两边取平方根:
Analog Devices的AD737JRZ-RL是一款采用隐式计算技术的RMS转直流转换器。它的精度为读数的± 0.2 mV ±0.3%。除了输出输入信号的RMS值外,它还提供平均修正值和绝对值。
三角积分法是确定RMS的最后一项技术。在该方法中,三角积分 (ΔΣ) 调制器用作分频器。调制器输出端的简单极性开关用作倍频器。ΔΣ输出脉冲的平均占空比与输入信号对输出信号的比率成比例。该输出脉冲驱动增益值+1和-1之间的极性切换,导致输出与输入平方对输出的比率成比例。低通滤波器提供平均值。用于隐式方法的相同数学原理适用于ΔΣ技术,导致输出等于输入信号的RMS值。该方法的一个优点是计算速度更快,从而产生更高的测量带宽。
Analog Devices的LTC1966IMS8#TRPBF是采用ΔΣ方法的RMS转直流转换器。它的带宽为800 kHz,1 kHz以下输入信号的总误差小于0.25%。由于该技术具有出色的线性度,所以测量线性度仅为0.02%。
应用RMS转直流转换器
RMS转直流转换器适用于需要监视或控制信号电平的任何应用。既适用于复杂波形,也适用于更传统的正弦波。我们以三相电源监视应用(图3)为例。

图3:使用RMS转直流转换器监视50Hz三相电源线。(图片来源:AnalogDevices)
在此应用中,Analog Devices 的 AD8436 RMS转直流转换器与3:1多路复用器配合使用,允许单个RMS转直流转换器监视三相。使用三个1000:1高压分压器对相电压进行采样。
RMS转直流转换器的输出路由到模数转换器 (ADC)。多路复用器和ADC在单个20ms电源线电压周期内连续对所有相进行采样。
AD8436是一款采用隐式拓扑结构的低功耗RMS转直流转换器。其精度为±10微伏 (μV) ± 0.25%,带宽为1 MHz。它具有一个内置FET缓冲器,可连接外部衰减器。它还有一个输出缓冲放大器,可在驱动低阻抗负载时最大限度地减少错误。
测量非周期波形
RMS转直流转换器也可用于对非周期性信号进行特征化,如高斯噪声(图4)。

图4:噪声电平监视器电路的LTSpice XVII 仿真,制造商推荐,使用Analog Devices LTC1966 RMS转直流转换器。(图片来源: Digi-KeyElectronics)
噪声和类噪声信号的特征化难度很大。例如,高斯噪声的峰峰值幅度可以非常高(理论上无限大)。峰峰电平基本上无限,随着观察时间的增加而增长。但是,RMS电平有限,并且表现非常平稳。在LTSpiceXVI中建模的噪声监视电路使用Analog Devices 的 LTC1966 ΔΣ RMS转直流转换器。LTC1966之前的运算放大器将噪声幅度提高了1000倍。输出端的1微法 (μF) 电容器是平均电容,用于设置平均滤波器的转折频率。RMS转直流转换器的输出是直流电平,灵敏度约为每mV RMS噪声1毫伏 (mV) 直流电。在本示例中,它的读数为0.7伏特,表明噪声幅度为700mVRMS。
采用类似的方式,可以测量开关模式电源电流波形的RMS电平(如图5)。
在此LTSpice XVII仿真中,实际波形已导入分段线性(PWL) 电流源。使用1欧姆电阻分流器检测电流,以便LTC1966的输入电压对应为1mV/mA。该信号不需要先前使用的放大器,而是通过LTC1966直接检测电流。波形的峰值电流为0.584A。斜坡波形的占空比为20%。RMS转直流转换器输出端的测量RMS电压为140mV,因此RMS电流幅度为140mA。

图5: LTC1966仿真,用于测量开关模式电源的开关FET电流波形的RMS值。(图片来源:Digi-Key Electronics)
同样,可在仿真中测量基于晶闸管的控制器波形(如图6)。

图6: 使用LTC1966仿真和测量基于晶闸管的控制器波形,RMS值为155伏。(图片来源:Digi-Key Electronics)
同样,导入实际波形并将其用作PWL源。620伏峰峰值波形通过200:1分压器衰减。LTC1966 RMS转直流转换器的最终RMS输出为 0.767伏,以155伏电路输入时的RMS电平表示。
总结
模拟RMS转直流转换器的使用简化了大多数复杂信号有效功率的测量,无需编写和调试大量编程代码。这些低成本的转换器非常适合测量或监视和控制各种波形的功率相关参数。
原创:得捷电子DigiKey 作者:Art Pini




