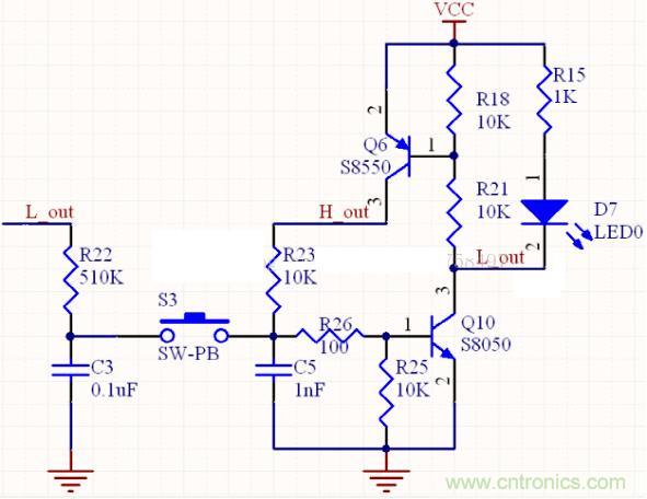
【导读】利用Q10的输出与输入状态相反(非门)特性和电容的电流积累特性。刚上电时Q6和Q10的发射结均被10K电阻短路所以Q6和Q10均截止,此时实测电路耗电流仅为0.1uA,L_out输出高,H_out输出低。
先上一个低功耗的一键开关机电路,这个电路的特点在于关机时所有三极管全部截止几乎不耗电。

原理很简单:
利用Q10的输出与输入状态相反(非门)特性和电容的电流积累特性。刚上电时Q6和Q10的发射结均被10K电阻短路所以Q6和Q10均截止,此时实测电路耗电流仅为0.1uA,L_out输出高,H_out输出低。此时C3通过R22缓慢充电最终等于VCC电压,当按下S3后C3通过R26给Q10基极放电,Q10迅速饱和,Q6也因此饱和,H_out变为高电平,当C3放电到Q10be结压降0.7V左右时C3不再放电,此时若按键弹开C3将进一步放电到Q10的饱和压降0.3V左右,当再次按下S3,Q10即截止。
这个电路可以完美解决按键抖动和长按按键跳档的问题,开关状态翻转只发生在按键接触的瞬间,之后即便按键存在抖动或长按按键的情况开关状态不会受到影响。这是因为R22的电阻很大(相对R23,R26,R25)当C3电容的电压稳定后,R22远不足以改变Q10的开关状态,R22要能改变Q10的状态必须要等S3弹开后C3将流过R22的小电流累积存储,之后再通过S3的瞬间接触快速大电流释放从而改变Q10的状态。
非低功耗的三极管一键开关机电路:

这个电路的原型来自互联网,参数有调整,原理和第一个低功耗电路相似在此不再赘述。以上两个电路都深入了解之后再看本帖的主题一键三档电路:

这个电路实际就是本帖前两个电路的融合,可以实现低功耗待机和1档、2档、关机等3个档位。上电之初由于Q1,Q4,Q5的be结都并联了电阻,因此所有三极管都截止电路低功耗待机,C3开始充电到VCC电压。当按下S1后,Q5饱和,同时Q1也因此饱和,L_out1输出低电平Q4截止—>Q3截止、Q2饱和,C3放电为0.3V(Q5的饱和压降)左右。再次按下S1,Q5截止L_out1输出高电平—>Q2截止,Q4饱和L_out2输出低电平,由于R4和C1的延时作用Q3会延迟饱和,可以保证Q2完全截止后Q3基极才会为低电平,因此Q2,Q3都不会饱和。当再次按下S1,Q5由截止变为饱和L_out1再次输出低电平—>Q2饱和(同时Q4截止),Q3饱和延迟—>Q1截止,电路进入待机状态。
传感器技术对智慧城市发展进程起到哪些作用?
打造合作共赢机制,推动传统产业升级
解析单相、三相,半波、整波整流电路
浅析陶瓷电容压力传感器的特点及典型应用
新兴应用拉动元件需求产业升级加速—第92届中国电子展10月登陆上海




