桃花源qm花论坛(品茶),凤楼阁论坛官网入口网址,一品楼品凤楼论坛最新动态,风楼阁全国信息2024登录入口

低静态电流浪涌抑制器:提供坚固的汽车电源?;?/h2>

发布时间:2017-03-31 来源:Dan Eddleman 责任编辑:wenwei

【导读】汽车电源产生的瞬态可轻而易举地摧毁车载电子器件,因此汽车制造商编辑了一份导致这些故障的电源瞬态目录。制造商已为此制定了标准和测试程序,但最近又与ISO组织合作制定了ISO 7637-2和ISO 16750-2标准,描述了可能发生的瞬态,并规定了测试方法以模拟这些瞬态。
 
汽车电源产生可怕的瞬态,可以轻而易举地摧毁遭遇瞬态的车载电子器件。随着时间推移,汽车中的电子器件迅速增多,对于各种已注意到的故障,汽车制造商该遇到的都遇到了,因此编辑了一份导致这些已注意到的故障之电源瞬态目录。制造商已经独立制定了标准和测试程序,以防止敏感电子器件受瞬态事件损害。不过,汽车制造商最近又与国际标准化组织(ISO)合作制定了ISO 7637-2和ISO 16750-2标准,这些标准描述了可能发生的瞬态,并规定了测试方法以模拟这些瞬态。
 
ISO 7637-2和ISO 16750-2标准
 
ISO7637名为“公路车辆——来自传导及耦合的电气干扰”,是一种电磁干扰兼容性(EMC)规范。本文探讨这个文件3个组成部分的第二部分ISO 7637-2,标题为“第二部分:仅沿电源线传导的电气瞬态”。
 
尽管ISO 7637主要是一种EMC规范,但是2011年之前,该规范也包括与电源质量有关的瞬态部分。2011年,与电源质量而不是EMC有关的那些部分转移到了ISO 16750“公路车辆——电气与电子设备的环境条件与测试”中,成为ISO 16750五个组成部分的第二部分:“第二部分:电气负载”。
 
尽管大多数制造商仍然遵循自己的规范和要求而不是严格遵循ISO 7637-2和ISO 16750-2,但发展趋势是,制造商的规范更加严格地遵循ISO标准,与ISO标准相比仅有微小变化。
 
ISO 7637-2和ISO 16750-2提供面向12V和24V系统的规范。为简单起见,本文仅讨论12V规范,并针对连接到汽车12V电源的电子器件提供一种?;さ缏贰?/div>
 
负载突降
 
负载突降是最具挑战性的电源瞬态,因为这一瞬态事件中涉及很高的能量。当交流发电机给电池充电,以及电池连接缺失时,就发生负载突降事件。
 
没有内部电压箝位的交流发电机
 
最初,汽车中的交流发电机是没有箝位的,在负载突降时可能产生异常高的电压,对12V系统而言大约为100V。较新的交流发电机从内部箝位,以在负载突降时,将最高电压限制到较低的值。因为存在较老的交流发电机,而一些新的交流发电机也不包含内部箝位,所以ISO 16750-2中的负载突降规范分成了“测试A——没有集中式负载突降抑制”和“测试B——有集中式负载突降抑制”。
 
图1所示原理图显示了一个由交流发电机的3相定子绕组和6个二极管组成的整流器构成之电路,该电路将定子的AC输出转换成DC,以给电池充电。当电池连接缺失时,所产生的电流如图2所示。因为没有电池吸收定子的电流,所以输出电压会像未箝位负载突降时所能看到的那样,急剧上升至非常高的值,如ISO 16750-2规范中给出的图3所示。这种情况对应于“测试A——没有集中式负载突降抑制”中未箝位的交流发电机的情况。
 
低静态电流浪涌抑制器:提供坚固的汽车电源?;? width=
图1:标准交流发电机的3相定子绕组和6个二极管组成的整流器产生一个DC输出电压
 
低静态电流浪涌抑制器:提供坚固的汽车电源?;? width=
 图2:未箝位负载突降:如果充电时电池连接缺失,交流发电机的输出电压可能迅速上升至100V。
 
低静态电流浪涌抑制器:提供坚固的汽车电源保护
图3:ISO 16750-2规范(“测试A”)中描述的未箝位负载突降脉冲波形
 
具内部电压箝位的交流发电机
 
较新的交流发电机使用雪崩二极管,这种二极管很好地规定了反向击穿电压,可在负载突降时限制最高电压。图4显示,在使用6个雪崩二极管整流器的箝位交流发电机中,出现负载突降故障时的电流流动情况。如果汽车制造商强制采用箝位的交流发电机,那么“测试B——有集中式负载突降抑制”就适用。图5显示了ISO 16750-2中“测试B”的箝位波形。尽管ISO 16750-2针对箝位情况规定了35V最高电压,但是要知道,很多制造商在这一点上偏离了ISO 16750-2,而提供自己的最高电压规范。
 
低静态电流浪涌抑制器:提供坚固的汽车电源?;? width=
图4:箝位负载突降:内部箝位的交流发电机使用之二极管很好地规定了反向击穿电压,可在负载突降时将输出电压限制到35V。
 
低静态电流浪涌抑制器:提供坚固的汽车电源?;? width=
图5:箝位的交流发电机负载突降脉冲波形
 
另外要知道,当负载突降规范属于ISO 7637-2的组成部分时,仅规定了一个脉冲。但是当负载突降规范2011年转移到ISO 16750-2中时,最低测试要求增加到包括多个脉冲,且脉冲之间的时间间隔为1分钟。
 
TVS(瞬态电压抑制器)?;の侍?/strong>
 
在ISO 16750-2中,“测试A”和“测试B”中交流发电机的内部电阻Ri规定为0.5Ω至4Ω。这限制了提供给?;さ缏返淖畲竽芰?。
 
不过,针对ISO 16750-2负载突降瞬态实施保护的人常常忽视的一个事实是:内部电阻Ri不是与35V箝位电压串联的。Ri实际上出现在雪崩二极管之前,如图6所示。
 
低静态电流浪涌抑制器:提供坚固的汽车电源保护
图6:如果车载电子器件由击穿电压低于交流发电机箝位电压的TVS二极管?;ぃ敲碩VS二极管将被迫吸收交流发电机的所有能量。
 
如果车载电子器件局部上由并联器件?;?,例如击穿电压低于35V的TVS二极管,那么TVS也许会被迫吸收交流发电机的能量。在这种情况下,交流发电机的内部箝位几乎没什么用处。负载突降的全部能量都传递给了车载电子器件的TVS。有时在电子器件和TVS二极管之前放置一个串联电阻器,但不幸的是,即使在正常运行时,电阻器也会引入压降和额外的功耗。
 
采用浪涌抑制器的有源?;ぶ攀?/strong>
 
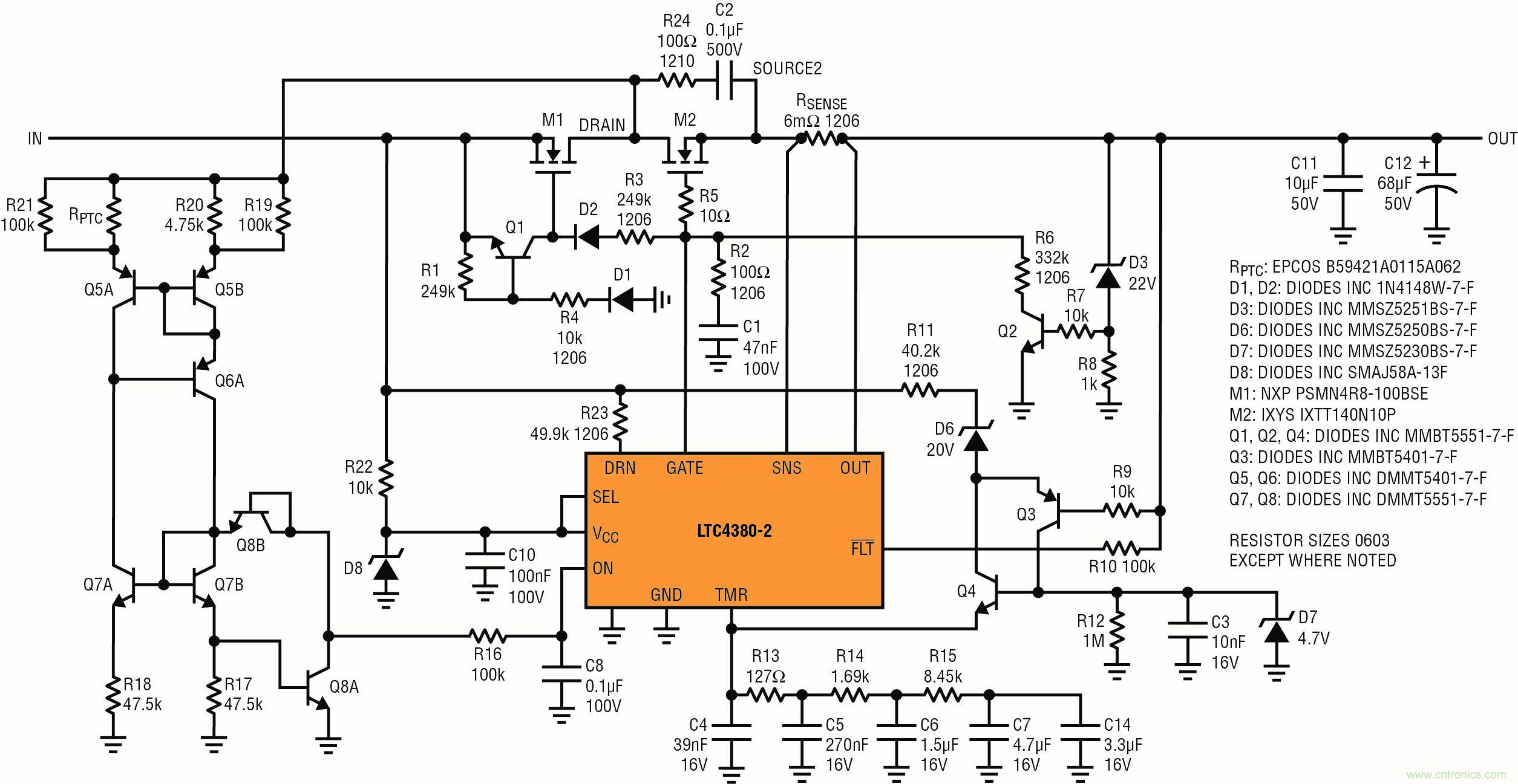
一种更好的解决方案是使用一个串联的有源保护器件,例如LTC4380低静态电流浪涌抑制器。LTC4380的方框图如图7所示。完整的汽车?;そ饩龇桨溉缤?所示。
 
低静态电流浪涌抑制器:提供坚固的汽车电源保护
图7:LTC4380浪涌抑制器的方框图
 
低静态电流浪涌抑制器:提供坚固的汽车电源?;? width=
图8:基于LTC4380的电路针对ISO 16750-2和ISO 7637-2瞬态保护下游电子器件,同时提供高达4A的输出电流。
 
从本质上看,浪涌抑制器无需依靠交流发电机的内部电阻,就可针对负载突降以及ISO 16750-2和ISO 7637-2中规定的其他情况保护下游电子器件。图8所示浪涌抑制器解决方案提供不间断电源,同时依靠箝位的交流发电机运行。此外,如果遭遇未箝位的交流发电机导致的负载突降情况,这个解决方案不会被损坏。在未箝位的情况下,浪涌抑制器可以关断,以?;ぷ陨恚缓笤诶淙雌谥笞远匦孪蚋涸毓┑?。需要提到的重要一点是,电源仅在存在多个同时发生的故障时才关断:不恰当地安装了未箝位的交流发电机和充电时电池连接缺失。
 
浪涌抑制器?;し桨傅脑诵?/strong>
 
图8中的设计针对ISO 16750-2和ISO 7637-2瞬态?;は掠蔚缱悠骷?,同时提供高达4A的输出电流。同时,该设计还?;ど嫌蜗低趁馐芄魇录跋?,例如下游电子器件中的短路故障等情况引起的过流事件。做到这些的同时,该解决方案还消耗极小的35µA静态电流。新式汽车即使未运行时,也有无数负载消耗着电池电量,因此极小的静态电流是一个重要的考虑因素。
 
这一?;そ饩龇桨富贚TC4380低电源电流浪涌抑制器,在输入电压最高达100V时,可将输出电压限制到22.7V,因此可针对ISO 16750-2负载突降以及ISO 7637-2脉冲1、2a、2b、3a和3b提供充分的?;ぁ8媒饩龇桨富乖诘绯胤聪虻那榭鱿路乐沟缌髁鞫?,并在ISO 16750-2附加的1级严重性情况下之交流电压测试中,提供连续供电,在1级严重性时,峰值至峰值AC电压为1V。(存在较高的AC电压时,也许暂时关断电源。)当输入电压降至4V时,会向负载连续供电,以满足ISO 16750-2的最低电源电压要求。
 
在这个电路中,通过限制功耗较大情况的持续时间来?;OSFET,例如输入电压在负载突降时迅速升高或输出短路至地的情况。如果故障超出ISO 16750-2和ISO 7637-2中规定的条件范围,MOSFET M2就关断,以保护电路,并在恰当的延迟时间后重新加电。
 
例如,一个持续的100V输入电压或下游短路故障会导致浪涌抑制器通过限制M2中的电流来进行自我?;ぃ缓笕绻收铣中?,就彻底关断M2。与分流型保护相比,这种方法有显著优势,分流型?;け匦肓墓β?,最好情况下会熔断保险丝,而最坏情况下会着火。
 
负载突降和过压保护
 
为了理解图8所示电路的运行,我们对LTC4380进行一下简化描述。在正常工作时,LTC4380的内部充电泵驱动GATE引脚以提高M2的电平。GATE端的电压被箝位到高于地电平最多35V(当SEL = 0V),因此将M2的源极输出电压限制到低于35V。
 
图8所示电路进一步改进了这个电压限制,通过增加一个22V雪崩二极管D3,结合R6、R7、R8和Q2,就可将输出电压稳定为雪崩二极管电压的最大值22V加上Q2约为0.7V的基射电压。当输出电压超过22V + 0.7V = 22.7V时,Q2略微下拉M2的GATE,以将M2的源极和输出电压稳定在22.7V上。
 
反向?;?/strong>
 
MOSFET M1与D1、D2、R1、R3、R4和Q1相结合,保护电路免受反向电压情况影响。当输入降至低于地时,Q1将M1的栅极下拉至负输入电压,保持MOSFET处于关断状态。当电池反向连接时,这可防止出现反向电流,并?;な涑雒馐芨菏淙氲缪褂跋臁?/div>
 
当输入为正时,D2和R3允许LTC4380的内部充电泵在正常工作时提高M1的电平,以便M1有效地成为一个简单的通过器件,从而在NXP PSMN4R8-100BSE中消耗低于I2R = (4A)2 • 4.1mΩ = 66mW的功率。
 
SOA限制
 
当输入电压为高电平时,通过控制MOSFET M2将这个电路的输出电压限制到安全水平。这会产生很大的功耗,因为M2两端的电压下降了,同时在输出端还要向负载提供电流。
 
如果输入遭遇了持续的过压情况,或者在电路输出端的车载电子器件中发生了过流故障,那么经过定时器网络配置的时间间隔后,就通过关断来?;2,定时器网络由R13、R14、R15、C4、C5、C6和C14组成。当M2处于电流限制状态时,LTC4380 TMR引脚的输出电流与MOSFET M2两端的电压成比例。
 
实际上,TMR电流与MOSFET M2中消耗的功率成比例。TMR引脚端的电阻器/电容器网络与MOSFET的瞬态热阻电气模型类似。这个网络用来限制MOSFET温度上升的最大值,以使MOSFET保持在规定的安全工作区之内。
 
因为在漏源电压很高时,可允许的MOSFET SOA电流降低,所以当IN至OUT电压超过20V加上Q3的基射电压时,20V雪崩二极管D6与R9、R11和Q3一起为定时器网络提供额外的电流。4.7V雪崩二极管D7与Q4、R12和C3一起,防止这一额外的电流将TMR引脚拉至高于规定的5V最高电压。
 
当输入上升至高电压时,这个SOA跟踪电路允许仍然给输出安全供电。不过,如果大功率故障情况持续太长时间,该电路就通过关断M2实行自我?;?。
 
过热保护
 
LTC4380 TMR引脚端的电阻器/电容器网络针对快于约1秒的事件提供?;?。就较慢速的事件而言,连接到LTC4380 ON引脚的电路限制M2的外壳温度。
 
热敏电阻器RPTC是一种小型表面贴装0402尺寸的器件,在115℃时电阻为4.7k。高于115℃时,其电阻随温度变化呈指数上升。为了防止定时器网络错误地对这个功率倍增器的偏移进行积分,在M2的漏源电压达到0.7V之前,LTC4380在TMR引脚端不产生定时器电流。在4A、0.7V时,MOSFET可能连续消耗0.7V x 4A = 2.8W功率,而TMR网络不会检测到MOSFET的温度上升。如果MOSFET M2的外壳温度超过115℃,PTC电阻器RPTC就与电阻器R17至R21以及晶体管Q5A、Q5B、Q6A、Q7A和Q7B一起关断电路。
 
不必因过热?;さ缏分械钠骷慷械骄谏?。总体解决方案相对容易实现,由占用很少电路板面积的小型器件组成。这个电路是自偏置的,当RPTC等于R20的4.75kΩ电阻值时,电路是平衡的。当靠近M2放置的RPTC之温度超过115℃时,其电阻增大,并导致流经Q5B的电流大于流经Q5A的电流。因为这导致经过R17的电流大于经过R18的电流,所以Q8A的基极电压上升,Q8A的集电极将LTC4380的ON引脚拉低,从而关断M2。在较低温度时,Q5A的电流大于Q5B的电流,Q8A仍然保持关断,从而允许ON引脚的内部上拉电路保持ON引脚为高电平。请注意,通过连接成二极管的器件Q8B,ON引脚的电流被用作这个自偏置电路的启动电流。
 
结论
 
ISO 16750-2和ISO 7637-2规范描述了汽车系统中可能发生的富挑战性之电气瞬态。LTC4380低静态电流浪涌抑制器可用来针对这类瞬态?;こ翟氐缱悠骷饫嗨蔡槲缓臀大槲坏母涸赝唤德龀?。面对来自新式箝位交流发电机的负载突降脉冲时,本文给出的电路提供不间断运行。面对更加极端的未箝位负载突降脉冲时,该电路关断以?;は掠蔚缱悠骷=峁?,为吸取高达4A电源电流的电子器件提供了一款符合ISO 16750-2和ISO 7637-2要求的坚固型解决方案。
 
 
 
 
推荐阅读:


 
 
 

关闭

?

关闭