【导读】双向可控硅具备控制电路简单,不存在反向耐压问题,才被广泛推广开来。在节能型交流无触点开关设计中应用非常广泛。正因为这些优良特性,双向可控硅电路由于抗干扰的能力在电流网络中应用颇多。本文就详细介绍双向可控硅过零触发电路。
过零触发电路

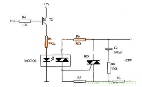
图1过零触发电路
电路如图1所示,图中MOC3061为光电耦合双向可控硅驱动器,也属于光电耦合器的一种,用来驱动双向可控硅BCR并且起到隔离的作用,R6为触发限流电阻,R7为BCR门极电阻,防止误触发,提高抗干扰能力。当单片机80C51的P1.0引脚输出负脉冲信号时T2导通,MOC3061导通,触发BCR导通,接通交流负载。另外,若双向可控硅接感性交流负载时,由于电源电压超前负载电流一个相位角,因此,当负载电流为零时,电源电压为反向电压,加上感性负载自感电动势el作用,使得双向可控硅承受的电压值远远超过电源电压。
虽然双向可控硅反向导通,但容易击穿,故必须使双向可控硅能承受这种反向电压。一般在双向可控硅两极间并联一个RC阻容吸收电路,实现双向可控硅过电压?;?,图1中的C2、R8为RC阻容吸收电路。
本文介绍的这种基于双向可控硅的过零触发电路主要应用在交流负载控制电路当中。特备适用于电炉或交流电机这种大型交流电机设备,在经过实践之后也能够证明该电路确实简单、高效、可靠。对于本文中的知识感兴趣的朋友不妨亲自动手进行一下验证,既能起到熟悉知识的作用,又能加强实践能力。
相关阅读:
这款固态继电器,具有过零开关功能?
可控硅的过零触发的电路详解
双向晶闸管的过零检测电路该如何设计?





