【导读】本篇文章主要介绍了如何对电路中PFC变差的一些原因和改善的方法,并进行了较为详细的讲解。希望大家在阅读过本篇文章之后能够巩固PFC的基础知识,为以后的设计打好基础。
如果想要设计出比较节能的电子产品,大部分情况下会涉及功率因数校正这项参数。功率因数校正就是我们经常接触的PFC,指的是电路当中有效功率与总耗电量之间的关系,功率因数校正通常反映着电力的使用程度,其数值越大,说明电力的利用率越高。所以说PFC应该是是电子电路学习过程当中比较重要的一个参数,本篇文章将为大家介绍PFC参数变差的原因,和一些校正方法。
首先来谈谈功率因数变差的原因,主要分为两个方面,第一点是BUS电容电压,是因有BUS电容的电压平台才使输入电流变成窄脉冲。第二点,如果没有BUS电容电压这个平台,经过全波整流后还可以保持单位功率因数输入。
那么怎样才能对PFC变差的现象进行改善呢?

图1
首先要想到BOOST电路或其他拓扑结构,BOOST本身是DC/DC变换器,我们反用之活用之。其次,输入功率因素变差的根本原因是AC整流电压和电容电压出现了压差,再次,这个压用BOOST电路来产生和连通,使整流桥感受不到这个压差的存在,来保持输入的单位功率因数。
下面谈谈控制BOOST的开关管来实现产生和连通。

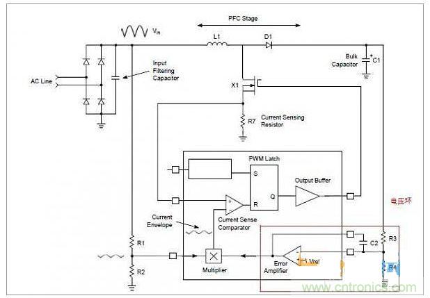
图2
如何使输出的BUS电压稳定在一个值?
采用如图2中的红框所示的方式,即让电压和一个固定的精准电压进行比较,得到静态工作点的稳态值,可以在加上PID进行的调节。
重要的是如何让输入电流和电压同步正弦,当然最简单的方法就是把输入电压采样过来(当然要整流后的正馒头波了),做为电流的参考信号。
那么对于上边的两方面如何一起做到?答案是做乘法,乘法器来做乘后,做为外部电压环的反馈信号来给开关管的内部电流环,来实现电流跟随电压的目的。
关于内环和外环的要求,内环要快,外环要慢,快慢之差,要让电流内环感到外部电压参考就是一个衡量。当然这后边有更深层的东西,电压环要慢到克服市电工频的影响??毓茏詈帽鹂斓萌每仄德逝艿紼MI的测试范围中。




