- 汽车电子对电源的要求
- 车内电源的?;ご胧?/strong>
- 汽车电源的自诊断功能
- 复杂的电流检测放大器、运算放大器
- 自动负载调节性能
汽车信息娱乐系统(见图1)时代的到来标志着汽车采用简单车载收音机(如图2中Mercedes汽车所配备的仪表板)的日子一去不复返了。历史悠久的AM/FM收音机在信息娱乐控制板上仍然保有一席之地,但它与数字音频广播(DAB)、数字和高清晰度电视(HDTV)、卫星无线电、集成蜂窝电话、CD/DVD/MP3播放器、全球定位系统(GPS)导航及视频游戏系统组合在一起。

图1新式的汽车仪表板
是有源天线系统在汽车仪表板的背后对这种信息资源提供了支持。随着汽车信息娱乐中心复杂性的攀升,用于将音乐和数据馈入信息娱乐中心所需的有源天线数量有所增加。一部汽车平均拥有3?5个有源天线系统的情况比比皆是,它们用于组合型AM、FM、DAB、HDTV、卫星广播、交通警示、蜂窝电话、WiMAX和GPS装置——有时,为了改善接收质量,每个频段会采用多个天线。这些有源天线系统中的敏感电路需要具备针对严酷汽车环境的?;ず透衾肽芰?,以及一种用于向主机系统提供天线状态和诊断反馈的方法。

图2老式的汽车仪表板
过去,为了满足汽车天线系统中苛刻的?;ひ笞楹弦约八璧恼锒瞎δ埽杓剖Σ坏貌唤懈丛拥牡缌骷觳夥糯笃?、运算放大器和分立元件及其他IC的布局。而现在,单片IC解决方案的出现使这个问题迎刃而解。下面将以LT3050为例来具体说明。
在满负载条件下,LT3050可提供高达100mA的连续输出电流和一个340mV的典型压差电压。该IC具有一个2~45V的宽输入电压范围,并提供了低至0.6V的可调输出电压。单个电容器同时提供了超低噪声操作(在10Hz~100kHz的大带宽范围内输出噪声仅为30μVRMS)和基准软起动功能,从而消除了接通期间的大浪涌电流和输出电压过冲。LT3050的输出电压容差具有很高的准确度,在整个电压、负载和温度范围内达±2%。低工作静态电流(50μA)使其能够连续处于空闲状态,电池电量消耗极少,?;J街械南牡缌飨陆抵?mu;A级。该IC分别采用12引脚2mm×3mmDFN封装和12引脚耐热性能增强型MSOP封装,因而提供了紧凑的占板面积。
具?;ず驼锒瞎δ艿牡テ琁C天线电源
作为许多有源天线电压电源的起始点,12V汽车电池与这些系统所需要的低噪声、稳定型电源相去甚远。除了噪声之外,这种12V“电源”还有可能遭受反向电池电压情况或负载突降(在这些场合中,电压会在–36~+80V的范围内变化,甚至出现尖峰)的影响。LT3050在苛刻的电气环境中对其自身和天线均实施了保护,同时提供了一个稳定的低噪声输出电压。当天线电源内部发生短路时,LT3050还可利用一个准确和可编程的电流限值来对有源天线电源电路加以?;?。汽车环境中的散热状况同样具有挑战性,因而要求凭借坚固的过热?;すδ芾词沟缭丛?40~+125℃的温度范围内保持稳定。
除了这些棘手的?;ひ笠酝猓琇T3050还简化了所需的诊断信息收集以报告天线状态。可编程开路检测功能电路负责监视天线电源电流,以防止其降至一个最小工作条件值以下;可编程短路检测功能电路则用于监视天线电源电流,以避免其超过一个规定的最大值,并通过限制电流来保护天线及其电源。此外,一个模拟电流监视器还将产生一个与天线电源电流成比例的信号。这便于用作一个诊断输入,或用于向系统发出指示信号,以告知所安装的天线类型。
[page]
一个准确、稳定和低噪声电源中的?;すδ?/strong>
LT3050可产生一个用于有源天线系统的稳定的低噪声电源,可隔离并保护天线系统免受高噪声、易变的12V汽车电源的不良影响。该IC能够承受±50V的输入电压和反向电池电压(可能产生自12V电源)以及至±50V的输出反转(见图3)。

图3LT3050针对负载突降情况的瞬态响应(AC耦合)
LT3050能有效地将天线电源与12V电源线上的噪声或者来自某个中间降压型稳压器的噪声隔离开来(见图4)。单个电容器提供了基准软起动和噪声旁路功能,从而实现了一个可编程启动时间和超低噪声操作。

图4LT3050纹波抑制
通过允许用户设定低至最大负载之110%的电流限值而不影响正常操作期间的负载调节性能,一个精准的可编程电流限值提供了额外的?;ぷ饔谩4送?,凭借后备式电流限制、电流限制折返,以及具迟滞的坚固型热?;δ艿淖楹?,当存在来自一个50V输入电源的输出短路时,IC不会受损。输出可以被拉至超出输入50V,而流入输入端的电流极小且不会损坏IC。
诊断功能
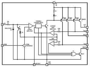
LT3050可向汽车的控制系统提供诊断信息。如果检测到开路或短路情况、或者IC进入热?;J?,则一个能够吸收100μA电流的集电极开路故障指示器将确定其电平。LT3050还具有一个集成电流监视器,该电流监视器通过IMON引脚提供约为输出电流1/100的电流,以在天线系统监视和?;ぶ惺褂茫?)。只需在IMON和GND之间连接一个电阻器,便可产生一个与输出电流成比例的参考于地的电压。

图5LT3050方框图
可编程短路检测和电流限值在IMAX引脚上提供,而且该限值一旦设定,则其在整个电压和温度范围内的波动幅度将小于5%。IMAX引脚是一个特别设计的电流反射镜器件的集电极,可提供大约为输出电流1/200的电流。该引脚同时也是精准限流放大器的输入端。在IMAX和GND之间连接一个电阻器(RI(MAX)),用于设定短路检测和可编程电流限制门限。限流放大器电路执行两项功能。第一项功能是:如果IMAX引脚电压达到600mV,则它将确定集电极开路/FAULT引脚逻辑电平。第二项功能是:它将调节输出驱动电流以使IMAX引脚电压不超过600mV,从而将输出电流限制为0.6V•200/RI(MAX)。
可编程开路检测门限在IMIN引脚上提供。IMIN引脚是一个特别设计的电流反射镜器件的集电极,可提供大约为输出电流1/200的电流。该引脚同时也是参考于600mV内部基准的开路检测比较器的输入端。在IMIN和GND之间连接一个电阻器,用于设定开路检测门限。如果IMIN引脚电压降至600mV以下,则比较器将发生跳变且/FAULT引脚电平被确定。该比较器采用了少量迟滞以防止发生/FAULT引脚干扰。
图6示出了一种典型的LT3050应用电路配置——用作一个有源天线电源。为直观起见,电流限值、开路故障门限值、输出电压等是任意选择的。在本例中,由11.3kΩ的IMIN电阻器将开路检测门限设定为10mA。
1.15kΩ的IMAX电阻器将短路故障门限和电流限值设定为100mA(需要采用一个10nF的IMAX电容器,以实现限流放大器的稳定性)。当输出电流等于100mA时,3kΩ的IMON电阻器将提供一个3V全标度信号。10nF的REF/BYP电容器实现5.5ms的软起动时间和低噪声操作。

图6LT3050有源天线电源电路
由于汽车信息娱乐组件变得越来越复杂,有源天线系统的数目也有所增加。这些有源天线系统中的敏感电路需要针对严酷汽车环境的?;び敫衾牍δ芎驼锒戏蠢∫员ǜ嫣煜咦刺?。
凭借诸如可编程电流限值、软起动、开路检测、输出电流监视器和集电极开路故障信号等特点,LT3050有源天线电源和诊断线性稳压器解决了有源天线设计难题。LT3050还具有一个宽输入电压范围、低静态电流、大带宽范围内的低输出噪声、高输出电压准确度、低压差电压以及承受输入和输出电压反转的能力。





