中心论题:
- ?;さ缏返纳杓?/strong>
- 保护电路的功能论证
解决方案:
- 利用比较器并结合外围电路
- 设计在短路故障发生时自动切断电源供应的?;さ缏?/strong>
车载ECU的安全性能要求很高,在电气、物理、化学等各方面,各大汽车厂商通常都有自己严格的标准。一般情况下,车载ECU的外部接口都要有各种故障?;さ缏?,其中最重要的莫过于对车载12V电源或对地发生短路时的?;さ缏贰S捎赨SB接口可以直接输出5伏电源,所以短路保护显得尤为重要。本文设计的?;さ缏房梢允迪侄訳SB电源输出线的有效保护,无论USB电源输出线VBUS发生对12V电源还是对地短路,均不影响车载ECU内部电路的正常工作,实现了本质安全级的短路?;ぁ?/p>
前言
为了保证行车安全,车载ECU的安全性能要求很高,在设计时便要保证故障发生率尽量低。作为目前应用最为广泛的移动外设与主机间通讯接口,USB(Universal Serial Bus)具有成本低、使用简单、支持即插即用、易于扩展等特点,在车载娱乐和存储设备上获得了广泛的应用。因为USB接口提供了内置电源,可提供 500mA以上的电流,对于一些功率较大的设备,如移动硬盘等,其瞬时驱动电流则可达到1A以上。如果车载ECU上带有像USB总线这种可以直接输出电源的接口,为防止接口电路发生对电源或对地短路时损坏机体,其接口部分通常都应具有保护电路,以便执行故障自诊断和?;すδ?。当系统产生故障时,它能在存储体中自动记录故障代码并采用?;ご胧?,防止系统损坏,避免引起安全事故。
电路设计
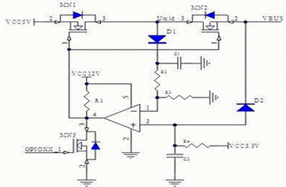
利用比较器并结合外围电路,本文设计了一种可以自动探测USB电源输出线是否发了对12V电源或地短路,并且可以在短路故障发生时自动切断电源供应的?;さ缏?。另外,如果探测到联接设备不在支持的USB设备之列,系统也可以借助本电路主动断开电源供应,并自动根据设备的连接状态实现对电源供应的控制。具体电路如图1所示。
图1 USB VBUS短路?;さ缏?br />
图中MN1和MN2是USB电源通道上的两个MOSFET,用于控制5伏电源的输出,它们的G端都连接到比较器的输出端上。比较器的正端电位值受 3.3伏和VBUS共同影响,负端电位值由Umid通过电阻分压来决定,Umid的值总是与VCC5V和VBUS中的大者相同。本充分发挥二极管的正向导通和反向截止的作用,并对MOS管中快恢复二极管加以利用,利用一个比较器便可以构成一个窗口比较器。如果VBUS上的电压落在窗口之外(例如12V供电电压或地电平),那么比较器输出低电平,关断供电线的MOS管。这样既使12V电压无法进入系统内部,也防止了系统5V供电因为对地短路而发生过流,起到了?;は低巢皇芏搪非秩诺淖饔谩?/p>
功能论证
假设比较器的两个输入端电位分别为U+和U-,输出电位为UO,二极管D1和D2的电压分别为UD1和UD2,可知:
U- = (Umid—UD1)R2/(R2+R3); (1)
正常工作的情况下,U- < U+,UO为高电平,MOS管处于打开状态。下面按照VBUS上电压值的大小分两种情况进行讨论,分析其值为多大时将使比较器输出发生反转,关断电源输出。
a、如果VBUS电压大于5V, 因为二极管D2的反向截止作用,有:
U+ =3.3V; (2)
又因为MN1和MN2中快恢复二极管的作用:VBUS=Umid; (3)
当U- > U+ 时,比较器输出电平发生反转,即:
(Umid—UD1)R2/(R2+R3)> 3.3 (4)
即:Umid > 3.3(R2+R3)/ R2 + UD1 (5)
设此时VBUS的值为VBUSH,结合式(3)可得:
VBUSH= 3.3(R2+R3)/ R2 + UD1 (6)
即当VBUS大于3.3(R2+R3)/ R2 + UD1时,比较器便会将MOS管关断。
b、如果VBUS电压小于3.3V,此时有:
U+ = VBUS+UD2 (7)
Umid = VCC5V (8)
当U- > U+ 时,比较器输出电平发生反转,由式(1)、(4)、(7)、(8),设此时VBUS的值为VBUSL,有:
VBUSL = (VCC5V—UD1)R2/(R2+R3)— UD2; (9)
即当VBUS小于(VCC5V—UD1)R2/(R2+R3)— UD2,比较器便会将MOS管关断。
假设比较的输出电压为UO,其电压传输特性如图2所示:
图2 电压传输特性
由上述讨论可知,图1所示电路可以仅用一个比较器来构成阈值可调的窗口比较器,实现了对USB供电电路的有效?;ぁ5盫BUS上连入的电压大于 VBUSH或小于VBUSL时,比较器的输出将变为低电平,关断MOS管MN1和MN2,将系统电源VCC5V和VBUS 隔离开来。电路中C1和C2的作用是维持比较器输入端电压瞬时不变,另外,电路使用了三路幅值不同的电源,其中VCC12V用于比较器的供电,目的是在VBUS发生对电源短路时,防止比较器的负端输入电压大于其供电电压,同时也是为了能够充分打开MOS管MN1和MN2;VCC3.3V用作比较器正端参考电压,不建议将正端参考电压设置为高于3.3V,因为对于一些功耗较大的USB设备,其连接的瞬间会将VBUS拉低。这期间VBUS的值将会位于3.3V与5V之间,如果此时正端的参考电压大于3.3V,比较器会有发生误动作的风险。
为了安全起见,当系统探测到连接的外部设备不能识别,或是属于不支持的设备时,系统要关断USB的电力供应。此时,CPU可以通过打开MN3将比较器的输出拉低,关断MN1和MN2。这种情况下,外设的电源电路将会作为一个负载与R4和D2串联组成一个回路。由于外设电源电路的输入电阻很低,比较器同相端的将处于较低电位的状态,从而产生正反馈效应,促使比较器也输出低电位。由于比较器和MN3均是开集/漏结构,具有线与功能,所以此时系统CPU可以关断MN3,通过比较器继续维持UO的低电平状态。只有外部设备断开后,比较器的正端输入电位变高,VBUS的供电线路才会恢复正常。
上述电路的功能在实际应用中得到了验证。利用这个电路,当VBUS与12V电源或地发生短路时,系统内的5V电源丝毫不受影响,即不会发生电压倒灌的现象也不会被拉低引起系统复位。





