【导读】连接一个更高电压的电源轨来偏置线性稳压器的内部电路,使稳压器能够产生一个0.9V的低输出电压,该输出电压可承受4A瞬变,变化很小。
连接一个更高电压的电源轨来偏置线性稳压器的内部电路,使稳压器能够产生一个0.9V的低输出电压,该输出电压可承受4A瞬变,变化很小。
最初,古老的3端子线性稳压器具有双极结型晶体管(BJT)发射极跟随器输出,可提供非常低的输出阻抗。当今的许多应用要求压差低于第一代稳压器(1.5V),因此大多数现代稳压器都包含一个共源MOSFET作为调整元件。
然而,与共源(或共发射极)输出相关的折衷方案是:固有的高输出阻抗。反馈通过稳压器的环路增益降低直流输出阻抗,但环路增益会随着频率的增加而迅速降低。这种效应会导致输出阻抗出现不希望的上升。
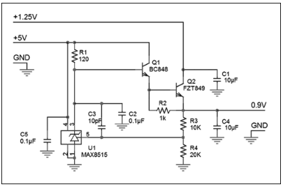
许多复杂的系统具有多个电压轨。该设计使得通过连接更高电压的电源轨来偏置稳压器的内部电路,从而可以创建具有良好瞬态响应的低压差线性稳压器。作为这种方法的一个例子(图1),该电路使用5V电源进行内部偏置,同时将1.25V的输入电压调节至0.9V。
图1.多个电源电压使该线性稳压器能够实现出色的性能。
电阻R1提供偏置电流,由并联稳压器U1调制,以驱动由Q1和Q2组成的达林顿对。电路输出取自Q2的发射极,并通过R3-R4分压器反馈给并联稳压器。电容C1和C5旁路输入电源;电容 C2、C3 和 C4 对电路进行补偿,以实现稳定工作。
图2显示了电路性能。0A至4A负载瞬态(下部走线)导致输出电压变化小于5mV(上迹线)。要获得此性能,您必须在选择组件时格外小心。并联稳压器必须具有低反馈阈值和独立的电源端子,如图1所示。C1 和 C4 必须具有与所需输出电流相当的纹波电流额定值(MLCC 陶瓷片式电容器工作良好)。FZT849(Zetex)是晶体管Q2的不错选择,它应该在饱和附近有足够的增益。
图2.图1所示的稳压器输出可承受4A瞬态电流,变化很小。
免责声明:本文为转载文章,转载此文目的在于传递更多信息,版权归原作者所有。本文所用视频、图片、文字如涉及作品版权问题,请联系小编进行处理。
推荐阅读:




