【导读】本文将概述电隔离,解释高压系统的常用隔离方法,并展示德州仪器 (TI) 隔离集成电路 (IC) 如何帮助设计人员可靠地满足隔离需求,同时缩小解决方案尺寸并降低成本。
内容概览
本文将概述电隔离,解释高压系统的常用隔离方法,并展示德州仪器 (TI) 隔离集成电路 (IC) 如何帮助设计人员可靠地满足隔离需求,同时缩小解决方案尺寸并降低成本。
1、什么是电隔离?
电隔离引入了电气隔板,可阻止电流在系统的两个或多个器件之间流动。隔离信号和电源可?;と嗽焙蜕璞?,并遵守行业和国际标准。
2、高电压电隔离问题和方法
了解构建隔离栅时的主要考虑因素,例如额定电压、间距尺寸、共模瞬态抗扰度 (CMTI) 和电磁干扰(EMI)。
3、可靠地满足隔离需求,同时缩小解决方案 尺寸并降低成本
得益于 TI 在电容和磁隔离、封装开发和工艺技术方面的进步,可以跨工业和汽车系统(例如电动汽车(EV)、电网基础设施、工厂自动化和电机驱动器)的隔离栅安全可靠地提供电源和传输高速信号。
在任何高压电源系统中,首要考虑事项是保护维护人员和终端设备用户。电隔离可以将高电压与其他低电压人机界面段隔离开来,从而同时满足这个优先事项。第二个优先事项是确定高电压和低电压电路之间可实现安全可靠的运行,例如电压和电流检测、电源控制、数字通信和信号处理等??煽康母衾爰际酢⒉牧虾?IC 使设计人员能够满足这一优先级。
什么是电隔离?
电隔离分隔电气系统,从而防止两个器件之间产生直流电流和有害的交流电流,同时仍允许信号和电源传输。图 1展示了两个电隔离电路。

图 1. 低到高电压电信号隔离。
当 GND1 从 GND2 断开时,I1 与 I2 实现电隔离。由于GND1 和 GND2 之间没有共性,因此没有通过隔离栅共享共同的直流接地电流。除了在不导通的情况下隔离共享的接地连接和信号通信,由于 GND2 可转移到相对于 GND1的另一个浮动电势,因此还可以使用电隔离进行电压电平
转换。
由于更多的双向信号信息通过隔离栅进行通信,因此高电压系统需要更多的隔离。图 2 展示了以下示例:电源、高速栅极驱动器信号和数字通信信号都必须穿过隔离栅。许多模拟和数字电路都有特定的偏置电压要求,数字信号和电源都必须穿过隔离栅。在同一系统中,隔离式高分辨率模数转换器 (ADC) 可能需要 3.3V,而隔离式栅极驱动器可能需要 +15V 和 –5V。这些要求不仅让信号穿过隔离栅,还要穿过电源。

图 2. 穿过隔离栅传输的信号类型。
如需详细了解电隔离,请观看什么是电隔离?视频。
高电压电隔离问题
在系统中构建可靠的隔离栅时,需要考虑很多因素,包括隔离额定值、爬电距离和电气间隙、CMTI 和 EMI。功能、基本和增强型隔离指的是分配给电气系统的绝缘额定级别,如表 1 中所列。

表 1. 隔离等级。
功能隔离指的是为系统分配极少隔离,以便使系统能够正常运行,但不一定能防止电击。功能隔离的一个例子是在给定电压额定值下维持适当的印刷电路板 (PCB) 导体间
距。
基本隔离提供“足够的”电击防护,具有与最高系统级电压同等的安全等级。
增强型隔离是应用于高电压系统的最高商用等级。满足增强型隔离要求的一种方法是在隔离栅上引入更远的距离,使其能够承受更高的电压测试标准和更长的额定寿命。例如,在国际电工委员会 (IEC) 60747-17 和 IEC 607475-5中,与基本隔离相比,强制局部放电测试电压 (VPD) 更高。如需详细了解增强型隔离,请观看什么是增强型隔离?视频。
若要认证高电压系统是否符合增强型隔离要求,首先需要选择符合由各个委员会定义的安全和认证测试协议的隔离器。美国保险商实验室 (UL) 是美国的一家全球安全认证实验室,但不同的国家/地区要求遵守其当地或区域系统标准。因此,打算在全球使用的隔离器必须符合各种国际安全标准。
表 2 总结了数字(电容和磁性)隔离器和光耦合器的 IEC
标准要求。

表 2. 适用于电容隔离器和磁隔离器及光耦合器的 IEC 标准。隔离器有几个重要参数。例如,爬电距离和间隙距离是穿过隔离栅的两根导电引线间的最短距离。如图 3 中所示,爬电距离是在穿过 IC 封装表面的邻接导体之间测得的最短距离,而间隙距离在空气中测得。

图 3. 穿过表面的爬电距离 (a) 和在空气中穿过隔离器封装的间隙。
封装技术在实现更高的爬电距离和间隙距离测量值方面起着重要的作用,可为工程师提供不同的选项。高质量模塑化合物、宽体封装和更高的增强型隔离等级相辅相成,因为更高的隔离等级需要更宽的封装和更好的模塑化合物,以便封装不会引发击穿和电弧。
另一个参数是 CMTI,它指明了隔离器在高速瞬变情况下可靠运作的能力,以千伏/微秒或伏/纳秒为单位??泶栋氲继宓钠占暗贾鲁鱿指咚脖涞缪?(dV/dt) 的边沿速率,使得 CMTI 的测量对于监测隔离器的恢复性至关重要。高性能隔离器的 CMTI 额定值很容易达到 100V/ns,许多CMTI 测试的结果都超过 200V/ns。使用低 CMTI 隔离器在高 dV/dt 环境中预期会出现信号完整性问题,例如脉冲抖动、失真、运行不稳定或丢失脉冲信息。IC 级和系统级的隔离考量是类似的。我们通常要在更小的IC 封装尺寸、更高的集成度、热管理和符合认证标准与降低 EMI 和实现更高效率的需求之间进行权衡取舍。选择旨在满足 IC 级的所有这些需求的隔离型组件,有助于无缝过渡到系统级别的完全增强型合规性。
隔离方法
因为 IC 可以阻断直流和低频交流电流,而允许电源、模拟信号或高速数字信号通过隔离栅,因此它们是用于在现代高电压系统中实现隔离的基本构建块。图 4 展示了三种常用的半导体技术:光学(光耦合器)、电场信号传输(电容式)和磁场耦合(变压器)。TI 隔离 IC 使用先进的电容隔离技术和专有平面变压器。TI 利用其封装开发、隔离和制成技术,实现高集成、高性能和高可靠性。

图 4. 半导体隔离技术:光耦合器 (a);电容式 (b);变压器 (c)。
每种技术都依赖一种或多种半导体绝缘材料(例如表 3 中列出的材料)来达到所需的隔离性能水平。更高电介质强度的材料对于在给定距离,会有更好的隔离电压效果。

表 3. 半导体绝缘材料。
光学隔离
光耦合器是指在模拟和数字信号隔离应用中使用的 IC。它们的工作原理是,通过空气、环氧树脂或模塑化合物等电介质绝缘材料,将 LED 光源传输到光晶体管。从表 3 中可以看出,这些材料具有极低的电介质强度,因此需要更多的物理分隔来实现更高级别的隔离。TI 的产品系列目前不包括光隔离产品。
尽管发光二极管光子是已知超快的电磁能量传输介质,但LED 开关速度、正向偏置要求和驱动电路将其信号速率限制在每秒几兆位以下。此外,光传输效率无法传输足够的功率以有效用作电源,因此通常光耦合器仅用于传输数据。
光耦合器封装内的 LED 驱动电路和放大器等组合功能有助于实现更高的数据速率,但成本更高。输入至输出电流传输比是光耦合器增益的量度,会随着时间的推移而变化和退化。设计人员会通过超额指定所需的偏置电流来补偿这种老化效应。因此,与电容和磁隔离器相比,光耦合器往往具有更高的功耗。
电容隔离
由于电容器天生就能阻断直流信号,因此电容隔离技术基于穿过电介质的交流信号传输,使用开关键控、相移键控、基于边沿的传输或其他类型的更高阶调制等方案。图5 展示了一对非?;镜牡髦破?解调器,使用差分信号通过串联电容隔离栅。这些电容器可以发送数据和非常有限的功率。图 5 显示了用于构建隔离栅的两个电容器,但根据产品设计的要求和所需的隔离额定值,一个电容器也可
能满足应用要求。
串联电容隔离器是多芯片模块,包含发送器(左裸片)和接收器(右裸片)。如图 6 所示,每个裸片都有一个专用电容器,用于提供高电压隔离和电击防护,同时满足增强型隔离要求,相当于两级基本隔离。

图 5. 调制用于通过以电容方式形成的隔离栅传输信息。

图 6. 电容隔离器示例。
可以在一个 IC 封装中放置多个电容通道,任一侧可以是发送器或接收器,从而实现双向信号通信。电容隔离器具有低传播延迟,可以在超过 150Mbps 的速率下传输数据,
并且与光耦合器相比消耗更少的偏置电流,但隔离边界的各侧仍需要单独的偏置电源电压。
TI 的电容隔离器使用 SiO2 电介质(参阅图 7)构建,该电介质在表 3 中列出的材料中具有最高的电介质强度。除了在其他绝缘体中具有最高的电介质强度外,SiO2 还是一种无机材料,因此在不同湿度和温度下都非常稳定。TI 专有的多层电容器和多层钝化方法降低了高电压性能对任何单层的依赖性,从而提高了隔离器的质量和可靠性。此技术支持的工作电压 (VIOWM) 为 2kVRMS,可承受的隔离电压(VISO) 为 7.5kVRMS,并且具有承受 12.8kVPK 浪涌电压的能力。

图 7. TI 高压隔离 SiO2 电容器的横截面示例。
隔离器必须具有较长的使用寿命 – 远远超过那些非隔离组件,从而?;さ缏凡皇芄收系挠跋臁I 根据表 2 中所列的IEC 标准进行严格测试。
磁隔离
虽然电容隔离器普遍用于低压模拟信号、数字信号传输或需要有限功率传输 (<100μW) 的应用,但集成式 IC 磁隔离技术在需要高频直流/直流电源转换的应用中具有优势。IC变压器耦合隔离的一个特定优势是可以在大多数应用中传输超过数百毫瓦的功率,无需次级侧偏置电源。也可以使用磁隔离来发送高频信号。在需要同时发送电源和数据的系统中,您可以使用相同的变压器绕组线圈来满足功率和信号需求,如图 8 所示。

图 8. 使用磁隔离通过隔离栅可靠地发送电源和信号。
对于磁隔离,TI 使用专有多芯片模块方法,协同封装高性能平面变压器与隔离式功率级和专用控制器裸片。TI 可以使用高性能铁氧体磁芯来构建这些变压器,以提高耦合和变压器效率,或者在应用只需要适度的功率传输时使用空
芯来节省成本和降低复杂性。
图 9 中的示例展示了双裸片多芯片??椋褂米ㄓ每刂苹?、时钟方案和高 Q 值集成平面变压器,以便实现低辐射发射和高效率同时提供出色的热性能。变压器拓扑可能包含可选的顶部和底部铁氧体板,利用 TI 的专有薄膜聚合物层压阵列作为绝缘栅。图 9 中所示的变压器配置是夹在两块并行铁氧体板之间的聚合物层压板内包含的变压器绕组的一个例子。

图 9. 磁耦合镀铁氧体高性能变压器。
在许多应用中,跨隔离栅所需的功率量适中(低于100mW)。对于这些应用,TI 开发了一种用于制造高性能空芯变压器的技术。TI 的空心变压器类似于图 9 中所示的技术,但没有铁氧体板。
TI 的所有变压器(空心和铁氧体镀层)均采用屏蔽技术来提供更好的辐射 EMI 性能。在封装级采用 EMI 缓解技术,减少了对旨在满足传导和辐射发射标准额外的电路板级滤
波的需求。
单一隔离解决方案可能无法适合所有应用,因此在设计权衡之间作出取舍时需要了解不同的参数和规格。
了解基本的隔离参数、认证以及如何使用每种类型的器件进行设计和故障排除,请观看 TI 精密实验室 – 隔离培训系列。
可靠地满足隔离需求,同时缩小解决方案尺寸并降低成本
不同应用所需的隔离方法不尽相同。我们来看几个例子,了解 TI IC 如何帮助应对高压隔离需求,在实现较高可靠性的同时减小解决方案尺寸并降低成本。
电动汽车应用
电动汽车电池组电压电平继续从 400V 增加到 800V(甚至高达 1kV),使汽车制造商能够减轻重量、增加扭矩、提高效率并加快充电速度。
隔离式半导体使低压数字和模拟电路能够使用高压电池安全运行,同时达到所需的电隔离水平。隔离式电压传感器、电流传感器、ADC 和 CAN 收发器是信号链 IC 的一些示例,它们需要在隔离边界的两侧提供低压直流偏置。
UCC12051-Q1 是一款低压隔离式直流/直流电源???,它利用 TI 的集成磁性层压板、平面变压器技术提供高达500mW 的 5V 至 5V(或 3.3V)偏置,同时实现 5kVRMS隔离。
电池管理系统 (BMS) 和牵引逆变器是需要将 800V 域与机箱隔离的两个较关键电动汽车子系统。
BMS 在将高压电池端子连接到子系统时使用预充电电路。5kVRMS TPSI3050-Q1 隔离式开关驱动器取代了机械预充电接触器,形成更小、更可靠的固态解决方案。为了防止乘客暴露在高压下,BMS 经常监测电池的每个端子(HV+和 HV-)与金属机箱之间的绝缘情况。固态继电器(例如TPSI2140-Q1)与电池组监测器(例如 BQ79631-Q1)搭配使用,可比固态光继电器更快、更准确地检测 800VBMS 中的绝缘故障。TPSI2140-Q1 支持使用小于 1MΩ 的电阻器,并且承受的雪崩电流比传统光继电器多 300%,有助于实现更安全的人机交互。
图 10 所示的框图是牵引逆变器的示例,其中突出显示了在三相直流/交流逆变器配置中使用隔离栅极驱动器来驱动高压绝缘栅双极晶体管 (IGBT) 或碳化硅 (SiC) 模块。这些??橥ǔ9餐庾岸啻锪?IGBT 或 SiC 开关,需要多达六个隔离变压器,为六个独立的栅极驱动器 IC 供电。为了通过减少外部变压器的数量来最大限度地减小 PCB 面积,UCC14240-Q1 是一款双输出、中压、隔离式直流/直流电源模块,可在牵引逆变器、栅极驱动器偏置应用中实现更高的性能。

图 10. 典型的牵引逆变器方框图。
UCC14240-Q1 和 UCC12051-Q1 等隔离式直流/直流??椴幌抻谔囟ǖ钠霉δ埽虼耸视糜诟髦值缭醇芄?。通过在可扩展性方面做出一些牺牲,可以通过将信号链和电源组合到一个 IC 封装中来实现更高的集成度。示例包括电源加数字隔离器 (ISOW7841A-Q1)、电源加 ADC(AMC3336-Q1) 和电源加放大器 (AMC1350-Q1)。
电网基础设施应用
太阳能设备和电动汽车充电器可以使用 200V 至 1,500V 或更高的电压。绝缘材料有助于防止这些高压端子无意中连接到保护接地。如果这些绝缘材料开始劣化并且暴露的风险增加,则可能发生大电流故障、爆炸、设备和财产损坏或致命事故。
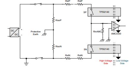
图 11 显示了高压电动汽车充电和太阳能中的绝缘监测AFE 参考设计,该设计旨在使用 TPSI2140-Q1 隔离开关和 AMC3330 精密隔离放大器在电网基础设施应用中监测绝缘电阻。由于没有移动器件,这种固态继电器解决方案可以执行数十年的频繁测量,而不会降低性能。这些器件可在高达 125°C 的高温下运行,而光继电器等替代技术通??稍诟叽?105°C 的温度下运行。电源和信号都可以在这些器件中跨隔离传输,因此不需要次级侧偏置电源。由于这些器件采用薄型小尺寸 IC 封装,因此它们的解决方案尺寸可能比基于光继电器或机械继电器的解决方案小 50%。
能够在温度范围内保持精度,因此可以检测和监控绝缘磨损,并发出相应的警告或故障。

图 11. 高压电动汽车充电和太阳能中的绝缘监测 AFE 参考设计方框图。
太阳能串式逆变器和直流快速充电器包含高压直流/交流和交流/直流电源转换。光伏板输出可高达 1,500V,直流快速充电器输出可高达 1,000V,具体取决于电动汽车电池组。出于安全原因,这两个系统都需要电隔离。
为了在电源转换系统中实现电压和电流控制回路,微控制器需要隔离、快速和准确的电压和电流读数。AMC3302隔离式放大器和 AMC3306M05 隔离式 ADC 均具有±50mV 输入范围,可使用小型分流电阻器来保持较小的功率损耗和较高的测量分辨率。
适用于 3 级电动汽车充电站的双向双有源电桥参考设计(参阅图 12)使用 10kW 双向直流/直流转换器。峰值功率损耗不到总功率转换的 0.01%。隔离电源无需在热端使用低压电源。该参考设计使用 AMC1311 隔离式放大器进行电压感测,而 UCC21530 隔离式栅极驱动器和ISO7721 隔离式数字接口将低压控制信号与高压直流链路或直流输出隔开。

图 12. 双向、双有源电桥参考设计方框图。
工厂自动化应用
可编程逻辑控制器 (PLC) 通过隔离器传输到微控制器(MCU),从而处理来自传感器或发送器的数据。由于场侧电压通常为 24V,基本隔离通常足以中断接地回路。100VRMS 至 500VRMS 的工作电压和 2.5kVRMS 的隔离电压足以适用于大多数低电压 PLC 应用。在这些空间受限的应用中,最好采用具有小爬电距离和间隙距离的封装。
双通道 24V 至 60V ISO1212 数字输入接收器旨在通过将精确的电流限制、?;さ缏泛透衾爰稍谝桓龇庾爸欣窗镏蚧透慕?PLC 数字输入设计,从而减少元件数量并提高性能。它还通过集成寿命较长的 SiO2 隔离栅和降低系统板温度来提高可靠性。
低于 1W、16 通道、隔离式数字输入模块参考设计可以承受符合 IEC 6100-4-2 标准的静电放电、电气快速瞬变和浪涌事件,同时使用小于 1W 的总输入功率。每个通道可承受高达 ±60V 的输入电压。
在图 13 所示的 PLC 数字输入??橹?,串行器和隔离器的场侧需要使用 5V 或 3.3V 电源供电。具有集成电源的隔离式电源或数字隔离器从 MCU 侧提供所需的偏置,从而在场侧无需使用单独的电源。PLC 模拟输入??橥üD馐淙肭岸舜硇藕牛ü?ISO7741 等数字隔离器,然后进入MCU。

图 13. 带隔离式数据和电源的 PLC 数字输入???。
工厂自动化的另一个挑战涉及现场变送器的隔离。由于整个系统采用 4mA 至 20mA 供电电流,因此零标度值决定了系统的最大预算,通常小于 3.3mA。
在以往的隔离解决方案中,每个通道可消耗 500μA 至1mA 的电流,迫使设计人员尽可能减少跨隔离栅的通信线路数量,或减慢数据传输速度。ISO7041 系列在小型封装中集成了两到四个超低功耗数字隔离器通道,同时每个通道的功耗低至 3.5μA,数据速率高达 4Mbps,温度范围为–55°C 至 125°C,以及 TI 的 SiO2 绝缘电介质的稳定性和可靠性优势。适用于低功耗应用的隔离式电源和数据接口参考设计显示了 ISO7041 在 4mA 至 20mA 发送器应用中的应用。
电机驱动应用
如图 14 所示,电机驱动从交流电源获取电力,将其整流为直流电压,然后根据负载需求将直流转换回具有可变幅度和频率的交流。电机驱动器通常通过隔离的半导体元件在电源和控制电路之间具有隔离栅。隔离式放大器或调制器测量并隔离来自
电源电路的电流和电压反馈信号。隔离式栅极驱动器可在产生脉宽调制 (PWM) 控制信号的 MCU 和 IGBT 等功率晶体管之间提供隔离。隔离比较器会检查任何过流、过压或过热情况,并向 MCU 提供故障信号。带有数字隔离器的可选接口隔离有助于满足任何额外的系统安全要求。
对于电隔离电机驱动器而言,尽可能降低电源和控制电路之间的噪声干扰并确保操作人员的安全非常重要。现代电机驱动系统还必须满足 IEC 61800-5-1 安全标准。
提高电流和电压反馈回路的测量精度有助于更大限度地减少扭矩纹波,并为电机提供平滑的速度和扭矩电流曲线。
隔离式放大器(例如 AMC1300 和 AMC1311B)以及隔离式调制器(例如 AMC1306M25 和 AMC1336)支持具有高 CMTI 的精确电流和电压测量,从而提高系统可靠性并减少噪声耦合。

图 14. 电机驱动器方框图
结论
在工业和汽车应用中,隔离通过?;さ偷缪沟缏访馐芨叩缪构收嫌跋旌屯ü卸辖拥鼗芈防幢3中藕磐暾?,从而实现不同电压域之间的通信。对于可用于隔离的不同电介质材料,TI 电容隔离器中所使用 SiO2 电介质的使用寿命在业内位居前列,而且它可在不同湿度和温度下保持稳定。TI 的集成式变压器技术支持高密度隔离式直流/直流电源转换,同时可降低 EMI。
凭借低传播延迟、高 CMTI 和更短的上升和下降时间,隔离式栅极驱动器可实现更高的 PWM 频率和极小的开关损耗,使设计人员更容易在其电机驱动系统中采用 SiC 和氮化镓 (GaN) 晶体管。为了在容错系统中进行准确和快速的故障检测,AMC23C12 系列增强型隔离比较器提供了一种具有成本效益的解决方案,具有 <3% 的精度、<400ns 的延迟以及高达 50% 的空间和材料清单 (BOM) 缩减。
具有集成互锁和低 EMI 的数字隔离器(例如 ISO6760L)可确保在电源和控制电路之间或(可?。㎝CU 和接口之间以高信号完整性传输数字信号?;诟衾胧?Δ-Σ 调制器的交流/直流电压和电流测量模块参考设计提供了一种成本优化且高度可靠的解决方案,可实现低于 1% 的隔离电流和电压测量精度。
TI 的信号和电源隔离器产品系列可帮助工程师确保符合严格的隔离系统要求。
(来源:电子创新网,作者:TI)
免责声明:本文为转载文章,转载此文目的在于传递更多信息,版权归原作者所有。本文所用视频、图片、文字如涉及作品版权问题,请联系小编进行处理。
推荐阅读:



