【导读】全球工业智能化进程不断推进,工业自动化行业市场也一直备受关注。本次我们通过技术型分销商世健公司邀请了他们的客户,现就职于国内一线工业自动化厂商的硬件工程师李工,来跟我们探讨高性能AO技术。
李工任职的一线工业自动化厂商是面向自主控制,智慧管理,安全可信,提供以自动化控制系统为核心,涵盖工业软件、自动化仪表及运维服务的智能制造产品及解决方案。而李工具有7年电子系统设计经验,任控制系统IO技术构架师。具备丰富的模数混合电路、信号链电路等设计经验。
摘要:本文从工业自动化领域的实际需求出发,深入浅出地分析了高性能AO技术应该具备的基本特点,并结合AD5755,提出了一种简单易行的解决方案。
一、为什么我们需要高性能AO技术?
随着自动化行业的发展,工业控制系统正不断向着更强的性能、更高的可靠性、更智能的适用性的方向升级。作为控制系统与工业设备之间的接口,IO系统也需要不断升级性能,以满足控制系统和工业设备的更高的运行要求。
工业控制系统中的AO(Analog Output)设备是IO系统中的重要组成部件。作为控制系统操作工业设备的“手”,AO设备通过输出电压、电流信号,决定现场设备的运行状态。因此,AO设备的性能决定了控制系统的控制结果在工业设备上的执行水平。目前市场上主流的AO设备支持电流、电压信号,信号精度大致在0.2%~0.5%之间,信号刷新速度在十几毫秒到几十毫秒之间。
AO设备的驱动对象不仅包含各种阀门类执行机构,还包括了电机设备、电磁设备、光照设备等等。某些高端应用场合对控制精度、速度的要求已经超出了市场上的主流AO性能。在某些应用场合,AO设备和执行器之间需要额外的信号隔离或转换设备,这就导致了AO输出性能的下降。为了适配高精度、高速的执行器,或降低信号隔离或转换设备对系统性能的影响,AO设备的输出性能需要进一步提升。
二、我们需要什么样的AO技术?
从表面上看,我们需要提高AO设备的信号精度、刷新速度,但深入分析后,这是个极其复杂的问题。
AO设备的信号类型常见电压信号和电流信号。标准的工业电压信号为0V~5V、1V~5V,标准的工业电流信号为0mA~10mA、4mA~20mA,除此外也有一些非标准的信号范围。从端口特性上讲,电压信号输出要求端口的输出低阻抗,电流信号输出要求端口的输出高阻抗。而在实际应用中,由于驱动能力的要求和反馈结构的限制,端口输出阻抗的设计必须要兼顾电压和电流,这带来了一定的设计复杂度。
工业现场使用的控制系统常常需要面对复杂的环境条件,尤其是安装空间、通风条件、环境温度。AO设备的外形设计需要尽可能紧凑,就要求AO电路的体积尽量小。小体积、宽温度的条件下依然保持较高的精度,就需要电路元件具有较低的温漂,或者尽可能降低AO电路的温升。
图1是一个常见的电压转电流的AO输出方案。为了使负载电流可调,需要输出级三极管的管压降大范围变化。在某些的负载条件下,该三极管的发热量会非常高,若AO设备的散热能力不足以抵消该发热,DAC、运放等部件就会因较大的温漂产生较大的精度误差。

图1
PLC、DCS设备中的AO组件往往不止有1路AO输出。单个AO组件容纳多路AO输出时,所面临的电路设计复杂度、电路规模与空间矛盾、发热等问题会更严重。这就导致了AO设备性能的提升,与AO设备的可靠性、易用性难以兼得。
总之,高性能AO技术需要在提升信号精度和刷新速度的基础上,进一步优化端口兼容性,提高电路集成度,降低发热以及发热带来的影响。传统的,基于分立器件设计的信号链电路方案难以兼顾各项需求。
三、AD5755方案
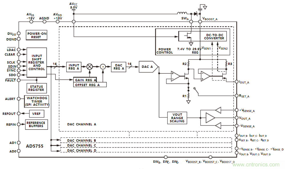
ADI公司推出的AD5755较完美的解决了以上问题。这款DAC内部封装了4路独立的电压、电流输出电路,每路可以独立地输出电压型信号或电流型信号。AD5755支持最大±10V和0mA~24mA的信号范围,基本涵盖了工业设备应用场合的全部信号类型。
AD5755为每路AO单元设计了一个BOOST控制器,它的作用是根据当前通道的信号输出和负载条件,自动调节AO信号供电电源的输出电压。从上面图1所举的例子可以看出,当AO输出供电的电压值可以根据输出反馈调节时,输出级的驱动管的管压降就可以被限制在一个预设的值附近,比如2.4V左右,这时,驱动管的热功率就会变得很低,整个AO电路中最大的热源被大大限制了。从发热源头解决问题,整个AO组件的发热、散热情况都会大大改善。

图2
AD5755方案将4套DAC、运算放大级、功率放大级等传统信号链结构,以及自调节电源控制器集成在一个芯片内部,代替了以往采用分立元件设计时,巨大的电路规模和设计工作量。芯片面积仅9mm*9mm,大大减小了电路面积和AO设备的体积。同时,自调节电源控制器配合AO单元使用,有效地解决了电路发热带来的温漂、老化问题。进一步提高了信号精度的环境适应性和电路的可靠性。
根据ADI的官方手册,AD5755可以实现0.05%的基本精度,其动态响应时间低至十几到几十微秒,在精度和速度指标上远远高于现有市场的主流产品。是下一代高性能AO系统的理想解决方案。
除了精度、速度等重要指标外,面向智能化仪表需求,AD5755还具有HART信号调制输入功能。我们只需要增加独立的HART Modem,将HART信号输入AD5755的CHART管脚,就可以在Iout端直接输出带HART通讯的电流信号。
在使用AD5755设计AO设备时,只需要将工作重点放在对该芯片的防护上。我们可以在端口上增加RC、LC、磁珠、TVS、自复位保险丝等必要的?;さ缏罚涂梢源蟠筇岣呦低车哪褪苣芰?。下图给出了一个较为通用的保护方案,仅供读者参考。

图3
通过传统方案和AD5755方案的对比,我们不难发现,传统的基于电子元器件+PCB的工艺方法有其自身的瓶颈。在传统工艺框架下很难突破的瓶颈,在先进工艺(如MEMS或Chip等)方案面前迎刃而解。我们期待未来市场上可以涌现出更多的高集成化的芯片解决方案或??榻饩龇桨?,以提供给我们更强的性能、更高的可靠性、更智能的适用性的产品设计资源。
关于世健——亚太区领先的元器件授权代理商
世健是完整解决方案的供应商,为亚洲电子厂商包括原设备生产商(OEM)、原设计生产商(ODM)和电子制造服务提供商(EMS)提供优质的元器件、工程设计及供应链管理服务。
世健与供应商及电子厂商紧密协作,为新的科技与趋势作出定位,并帮助客户把这些最先进的科技揉合于他们的产品当中。集团分别在新加坡、中国及越南设有研发中心,专业的研发团队不断创造新的解决方案,帮助客户提高成本效益并缩短产品上市时间。世健研发的完整解决方案及参考设计可应用于工业、无线通信及消费电子等领域。
世健是新加坡的主板上市公司,总部设于新加坡,拥有约650名员工,业务范围已扩展至亚太区40多个城市和地区,遍及新加坡、马来西亚、泰国、越南、中国、印度、印度尼西亚、菲律宾及澳大利亚等十多个国家。世健集团在2020年的年营业额超过11亿美元。1993年,世健在香港设立区域总部——世健系统(香港)有限公司,正式开始发展中国业务。目前,世健在中国拥有十多家分公司和办事处,遍及中国主要大中型城市。凭借专业的研发团队、顶尖的现场应用支持以及丰富的市场经验,世健在中国业内享有领先地位。
免责声明:本文为转载文章,转载此文目的在于传递更多信息,版权归原作者所有。本文所用视频、图片、文字如涉及作品版权问题,请联系小编进行处理。
推荐阅读:



