桃花源qm花论坛(品茶),凤楼阁论坛官网入口网址,一品楼品凤楼论坛最新动态,风楼阁全国信息2024登录入口

你的位置:首页 > 互连技术 > 正文

一文读懂反激变换器种类、电路、效率、工作原理!

发布时间:2019-10-16 责任编辑:lina

【导读】在电子设备中,稳压器是一个用来持续调节电源输出的装置或机制。电源器件中稳压器有许多种。但最主要考虑到DC到DC的转换,有两种稳压器:线性或开关。
 
一文读懂反激变换器种类、电路、效率、工作原理!
 
在电子设备中,稳压器是一个用来持续调节电源输出的装置或机制。电源器件中稳压器有许多种。但最主要考虑到DC到DC的转换,有两种稳压器:线性或开关。
 
线性稳压器使用阻性压降来调节输出,但也因此效率低下且以热能损失能量。而开关稳压器使用电感,二极管和电源开关来从电源转移到输出。
开关稳压器的种类
 
开关稳压器有三种:
1.升压转化器(Boost稳压器)
2.降压转化器(Buck稳压器)
3.反激转换器(隔离稳压器)
 
Buck和Boost稳压器之间的区别在于电感,二极管以及开关电路的摆放不一样。同时,Boost稳压器中输出电压大于输入电压,但在Buck稳压器里,输出电压低于输入电压。Buck拓扑阔时buck转换器是SMPS中最常用的基础拓扑结构。在我们将高电压转换为低输出电压时会经常用到。
 
除了这两个稳压器之外,还有一种稳压器在设计者间也很流行,那就是反激式稳压器或反激式转换器。这是一个多功能的拓扑结构,可以从单输出中生成多个输出。不仅如此,反激式拓扑结构还可以让设计者同时改变输出的极性。比如,我们可以从单个转换器??橹猩?5V,+9V和-9V的输出。而且这两种运用下转换效率都很高。
 
反激式转换器还有一个特点就是输入和输出端的电隔离。为什么我们需要隔离呢?在某些特殊情况下,为了最小化电源噪声,或处于安全相关的操作中,我们需要隔离操作,让输入源与输出源完全隔离开来。让我们来看看单个输出的反激式变换是如何运作的。
反激式变换器的基本电路
 
我们看了下图的单输出反激设计后,就知道如何自己搭建一个类似的电路了。
 
一文读懂反激变换器种类、电路、效率、工作原理!
 
一个基础的反激式转换器需要一个开关,可以是一个FET或是一个晶体管,一个变压器,一个输出二极管,一个电容。
 
其中最主要的部分就是变压器。我们需要了解变压器的原理才能理解该电路的原理。
 
变压器最少由两个电感组成,一般被称为次级线圈和初级线圈,都是用线圈环绕在磁芯上的。磁芯决定了磁通量密度,对于两线圈间的电能传输至关重要?;褂幸桓霰冉瞎丶木褪潜溲蛊鞯南辔?,也就是初级线圈和次级线圈上面的点。
 
我们还可以看出PWM信号与三极管开关相连。这是基于开关关断的频率以及打开的时间。
 
在反激式稳压器中,一共有两种电路活动。一是开关打开阶段,其中变压器的初级充电,二是开关关断或是传输阶段,其中电能由初级转换到次级再到负载上。
 
一文读懂反激变换器种类、电路、效率、工作原理!
 
如果我们假设开关已经被关断很长一段时间了,那么电流为0,也没有电压。
 
在这个时候,如果开关打开,那么电流会增加,而电感会产生一个压降。该状态下,因为磁芯间通过的磁通量,电流会向次级线圈传输。在次级线圈上,电压与初级线圈上的电压极性相同,但电压值成比例,比例恰好是两线圈的匝数比。因为是反向电压,所以二极管关断,而没有电流流经次级。如果电容在上个开关周期内充上了电的话,就会为负载提供输出电流。
 
一文读懂反激变换器种类、电路、效率、工作原理!
 
下一阶段,开关断开,流经初级的电流减小。与之前阶段相同,初级电压会在次级生成相同极性的电压,电压值也成匝数比。因为是正向电压,所以,二极管导通,次级线圈将输出电流给电容和负载。电容在开关打开的阶段已经失去了所有的电荷,但此时又会重新充电。
 
在整个开关过程中,输入电源和输出电源之间没有任何电路连接,因此我们可以看出是变压器隔离了输入与输出。
 
根据开关导通和关断的时间可以分为两种模式。连续模式和非连续模式。
 
在连续模式下,初级充电之前,电流先归零,再如此往复。而在非连续模式下,下一周期在初级电感的电流归零时开始。
 
反激式转换器的效率
 
现在我们来看一下效率,也就是输出与输出功率的比值。
(Pout/Pin)x 100%
 
因为能量不能凭空生成也无法抹去,只能转换过来,大多数电能都以热能的形式消耗掉的。所以实际运用中并不存在理想情况。因此在选择稳压器的时候,效率也是一个关键因素。
 
而能量损耗的关键因素之一就是二极管。正向压降乘以电流都转换为了热能,因此降低了稳压电路的效率。与此同时,硅二极管的反向恢复损耗也会降低整体效率。
 
而解决这一问题最好的方法之一就是避免标准的恢复二极管,而使用肖特基二极管,因为后者有着很低的正向压降,也有着更好的反向恢复损耗。从另一角度来说,如果将开关转换成MOSFET的话,能在更小封装的情况下提升效率。
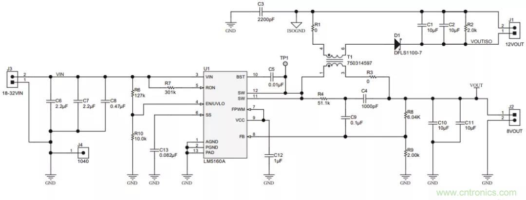
反激式变换器电路图以及工作原理
 
我们将使用LM5160来生成12V的隔离电压。这是该电路的详细参数说明。
输入电压范围:18V-32V
隔离输出:12V
隔离负载电流范围:0mA-400mA
标准开关频率:300kHz
最大效率:88%
 
一文读懂反激变换器种类、电路、效率、工作原理!
 
该原理图中使用了许多元件,但都不难理解。其中输入端的C6,C7和C8用于输入电源的滤波。而R6和R10则用于欠压锁定。R7电阻用于开关导通。C13为软启动电容。C5为自举电容,用于栅极驱动的偏压。R4,C4和C9用于纹波过滤,而R8和R9则为LM5160的反馈引脚提供反馈电压,这两个电阻的值决定了输出电压。C10和C11则用于初级的非隔离输出滤波。
 
而最关键的元器件是变压器T1。这是一个两端都有一个60uH电感的耦合电感。其参数如下:
 
1.匝数比:次级:初级=1.5:1
2.电感:60uH
3.饱和电流:840mA
4.初级直流电阻:0.071Ω
5.次级直流电阻:0.211Ω
6.频率:150kHz
 
C3用于EMI稳定性。D1为转换输出的正向二极管,C1和C2是滤波电容,R2则是最小启动负载。
 

 

推荐阅读:
电机发热的八大原因和解决措施
看动图,搞懂三极管
纵向晶体管与横向晶体管的原理及区别
【干货收藏】30多种磁芯优缺点对比
PCB板应如何调试和寻找故障?
要采购开关么,点这里了解一下价格!
特别推荐
技术文章更多>>
技术白皮书下载更多>>
热门搜索

关闭

?

关闭