【导读】本例介绍的三相交流电相序指示器,采用数字集成电路制作而成,它采用LED发光二极管来指示三相交流电的相序是否正确。当发光二极管发光时,说明相序排列正确;若发光二极管不亮,则说明相序错误。
本例介绍的三相交流电相序指示器,采用数字集成电路制作而成,它采用LED发光二极管来指示三相交流电的相序是否正确。当发光二极管发光时,说明相序排列正确;若发光二极管不亮,则说明相序错误。
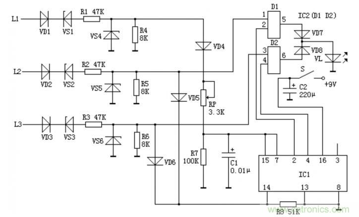
电路工作原理如下图所示。

该三相交流电相序指示器电路由稳压电路、计数分配器和LED驱动电路组成。三相交流电压先经VDl~VD3、VSl~VS3和R1~R3限流降压后,将三相正弦波电压变成近似锯齿波,再通过VS4~VS6稳压为5V左右的直流电压。VD4正端的方波信号经VD4、RP和R7、Cl处理后,作为ICl第15脚的周期脉冲清零信号;VD5和VD6正端的方波一路分别加至Dl和D2的输大端上,另一路经VD5、VD6取样后作为ICl的触发脉冲信号。
当相线Ll电压处于有效状态、ICl的15脚(R端)有方波信号输人时,ICl内电路清零复位,其3脚(Y0端)输出高电平,而2脚(Y1端)和4脚(Y2端)输出低电平,此时若相线愧和L3相序正确,则相线U电压处于有效状态。VD5正端由方波信号时,ICl计人一个计数脉冲,其2脚输出高电平,使Dl输出高电平,D2输出低电平,VD7导通,VL点亮。同理,在相线L3电压处于有效状态、VD6正端由方波信号时,IC1又计人一个计数脉冲,使4脚输出高电平,使D2输出高电平,D1输出低电平,VD8导通、VD7截止,VL点亮。由此可见,在三相交流电压相序正确(按Ll、L2、L3顺序排列)时,Dl和D2交替输出高电平,使VL闪亮(其闪烁频率约为100Hz)。若三相交流电压相序不正确,则DI和D2均输出低电平,VD7和VD8不导通,VL不发光。
在元器件的选择上,ICl选用CD4017或CC4017型十进制计数/脉冲分配器集成电路;IC2选用74LS08型四与非门集成电路。Rl~R3均选用1~2W金属膜电阻器;R4~R8选用1/4W碳膜电阻器或金属膜电阻器。RP选用有机实心可变电阻器。Cl选用涤纶电容器或独石电容器;C2选用耐压值为16V的铝电解电容器。VDl~VD3均选用1N4007型硅整流二极管;VD4,VD8均选用1N4148型硅开关二极管。VSl~VS3均选用lW、160V的硅稳压二极管VS4~VS6均选用lW、5.lV硅稳压二极管。VL选用p5mm的高亮度发光二极管。





