桃花源qm花论坛(品茶),凤楼阁论坛官网入口网址,一品楼品凤楼论坛最新动态,风楼阁全国信息2024登录入口

你的位置:首页 > 互连技术 > 正文

MOS管驱动设计,你一定要掌握这些“重要细节”!

发布时间:2019-04-16 责任编辑:lina

【导读】一般认为MOSFET是电压驱动的,不需要驱动电流。然而,在MOS的G S两级之间有结电容存在,这个电容会让驱动MOS变的不那么简单。
  
一般认为MOSFET是电压驱动的,不需要驱动电流。然而,在MOS的G S两级之间有结电容存在,这个电容会让驱动MOS变的不那么简单。
 
MOS管驱动设计,你一定要掌握这些“重要细节”!

如果不考虑纹波和EMI等要求的话,MOS管开关速度越快越好,因为开关时间越短,开关损耗越小,而在开关电源中开关损耗占总损耗的很大一部分,因此MOS管驱动电路的好坏直接决定了电源的效率
对于一个MOS管,如果把GS之间的电压从0拉到管子的开启电压所用的时间越短,那么MOS管开启的速度就会越快。与此类似,如果把MOS管的GS电压从开启电压降到0V的时间越短,那么MOS管关断的速度也就越快。
 
由此我们可以知道,如果想在更短的时间内把GS电压拉高或者拉低,就要给MOS管栅极更大的瞬间驱动电流。
 
大家常用的PWM芯片输出直接驱动MOS或者用三极管放大后再驱动MOS的方法,其实在瞬间驱动电流这块是有很大缺陷的。
 
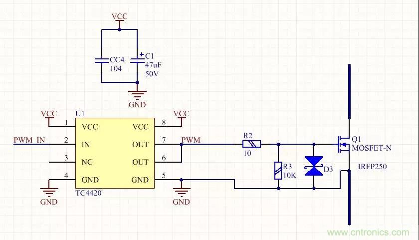
比较好的方法是使用专用的MOSFET驱动芯片如TC4420来驱动MOS管,这类的芯片一般有很大的瞬间输出电流,而且还兼容TTL电平输入。
 
MOSFET驱动芯片的内部结构
 MOS管驱动设计,你一定要掌握这些“重要细节”!
MOS驱动电路设计需要注意的地方
 
因为驱动线路走线会有寄生电感,而寄生电感和MOS管的结电容会组成一个LC振荡电路,如果直接把驱动芯片的输出端接到MOS管栅极的话,在PWM波的上升下降沿会产生很大的震荡,导致MOS管急剧发热甚至爆炸,一般的解决方法是在栅极串联10欧左右的电阻,降低LC振荡电路的Q值,使震荡迅速衰减掉。
 
因为MOS管栅极高输入阻抗的特性,一点点静电或者干扰都可能导致MOS管误导通,所以建议在MOS管G S之间并联一个10K的电阻以降低输入阻抗。
 
如果担心附近功率线路上的干扰耦合过来产生瞬间高压击穿MOS管的话,可以在GS之间再并联一个18V左右的TVS瞬态抑制二极管,TVS可以认为是一个反应速度很快的稳压管,其瞬间可以承受的功率高达几百至上千瓦,可以用来吸收瞬间的干扰脉冲。
 
MOS管驱动电路参考
 
MOS管驱动设计,你一定要掌握这些“重要细节”!
 
MOS管驱动电路的布线设计
 
MOS管驱动线路的环路面积要尽可能小,否则可能会引入外来的电磁干扰。驱动芯片的旁路电容要尽量靠近驱动芯片的VCC和GND引脚,否则走线的电感会很大程度上影响芯片的瞬间输出电流。
 
MOS管驱动设计,你一定要掌握这些“重要细节”!
 

常见的MOS管驱动波形
 
MOS管驱动设计,你一定要掌握这些“重要细节”!
 
如果出现了这样圆不溜秋的波形就等着核爆吧。有很大一部分时间管子都工作在线性区,损耗极其巨大。
 
一般这种情况是布线太长电感太大,栅极电阻都救不了你,只能重新画板子。
 
MOS管驱动设计,你一定要掌握这些“重要细节”!

高频振铃严重的毁容方波
在上升下降沿震荡严重,这种情况管子一般瞬间死掉。跟上一个情况差不多,进线性区。BOOM!!原因也类似,主要是布线的问题。
 
MOS管驱动设计,你一定要掌握这些“重要细节”!

又胖又圆的肥猪波。
上升下降沿极其缓慢,这是因为阻抗不匹配导致的。芯片驱动能力太差或者栅极电阻太大。果断换大电流的驱动芯片,栅极电阻往小调调就OK了。
 
MOS管驱动设计,你一定要掌握这些“重要细节”!
 
打肿脸充正弦的生于方波他们家的三角波,驱动电路阻抗超大发了,此乃管子必杀波。解决方法同上。
 
 MOS管驱动设计,你一定要掌握这些“重要细节”!
 
大众脸型,人见人爱的方波。
高低电平分明,电平这时候可以叫电平了,因为它平。边沿陡峭,开关速度快,损耗很小。略有震荡,可以接受,管子进不了线性区,强迫症的话可以适当调大栅极电阻。
 
MOS管驱动设计,你一定要掌握这些“重要细节”!
 
方方正正的帅哥波~~无振铃无尖峰无线性损耗的三无产品,这就是最完美的波形了。
 


 
 
推荐阅读:
8张动图读懂电压电流的超前与滞后!
PLC控制柜柜体结构及布置控制原理图
一文搞懂双电源自动切换电路
2019互联网+智能交通新趋势大会圆满落幕
特斯拉一季度交付报告出炉,产能?;湫枨笪;?? 
要采购开关么,点这里了解一下价格!
特别推荐
技术文章更多>>
技术白皮书下载更多>>
热门搜索

关闭

?

关闭