桃花源qm花论坛(品茶),凤楼阁论坛官网入口网址,一品楼品凤楼论坛最新动态,风楼阁全国信息2024登录入口

你的位置:首页 > 互连技术 > 正文

这样比喻无线通信中的那些专业术语,也是没谁了

发布时间:2017-04-07 责任编辑:wenwei

【导读】无线通信主要包括微波通信和卫星通信。微波是一种无线电波,它传送的距离一般只有几十千米。但微波的频带很宽,通信容量很大。微波通信每隔几十千米要建一个微波中继站。卫星通信是利用通信卫星作为中继站在地面上两个或多个地球站之间或移动体之间建立微波通信联系。本文用类比的形式让无线通信的那些专业术语变得通俗易懂且形象生动。
 
香农定理

类比:城市道路上的汽车的车速和什么有关系?和道路的宽度有关系,和自己车的动力有关系,也其他干扰因素有关系(如:车量的多少和红灯的数量)。
 
香农定理是所有通信制式最基本的原理。 C=Blog2(1+S/N): 其中C是可得到的链路速度,B是链路的带宽,S是平均信号功率,N是平均噪声功率,S/N即信噪比。香农定理给出了链路速度上限(比特每秒(bps))和 链路信噪比及带宽的关系。香农定理可以解释3G各种制式由于带宽不同,所支持的单载波最大吞吐量的不同
 
趋肤效应

类比:下大雨后,农村的土路上中间积满了水,大家只好沿着路边排队通过。路的有效通过面积由于积水而减少,影响了人们的出行效率。
 
由于导体内部的感抗对交流电的阻碍作用比表面更大,交流电通过导体时,各部分的电流密度不均匀,导体表面电流密度大(减少了截面积,增大了损耗),这种现 象称为趋肤效应.交流电的频率越高,趋肤效应越显著,频率高到一定程度,可以认为电流完全从导体表面流过.实际应用:空心导线代替实心导线,节约材料;在 高频电路中使用多股相互绝缘细导线编织成束来削弱趋肤效应。
 
相干时间

类比:穿着相同、长相相似的双胞胎兄弟同一时间并排出现,一般人难以区分。如果他们肩并肩同一动作照相,好像一个人照得有重影,看的人以为自己眼花了。
 
相干时间就是信道保持恒定的最大时间差范围,发射端的同一信号在相干时间之内到达接收端,信号的衰落特性完全相似,接收端认为是一个信号。如果该信号的自 相关性不好,还可能引入干扰,类似照相照出重影让人眼花缭乱。从发射分集的角度来理解:时间分集要求两次发射的时间要大于信道的相干时间,即如果发射时间 小于信道的相干时间,则两次发射的信号会经历相同的衰落,分集抗衰落的作用就不存在了。TD-SCDMA每个chip为时间长度为0.78us,也就是码 片之间的相干时间是0.78us,同一信号通过不同路径到达接收端的码片超过这个时间,就有多径分集的效果;否则,形成自干扰。
 
相干带宽(1/相干时间)

类比:在城市繁忙的交通干线上,有一段路的一半正在整修。由于道路由宽变细,来往车辆的速度就需要慢下来,有的车被挤到了自行车道上,还有的车索性绕道。
 
相干带宽是表征多径信道特性的一个重要参数,它是指某一特定的频率范围,在该频率范围内的任意两个频率分量都具有很强的幅度相关性,即在相干带宽范围内, 多径信道具有恒定的增益和线性相位。在无线通信系统中,如果信号的带宽小于信道的相干带宽,则接收信号会经历平坦衰落过程,此时发送信号的频谱特性在接收 机内仍能保持不变。如果信号的带宽大于信道的相干带宽,则接收信号会经历频率选择性衰落,此时接收信号的某些频率比其他分量获得了更大的增益,使接收信号 产生了失真,从而引起符号间干扰。
 
功率控制

类比:当想把走在你前面的朋友张华叫住,你喊一声他的名字:“喂,张华!”发现他没听着,你还会再提高嗓门喊他的名字。如果张华已经听到你的声音,他告诉你:“你小声点,把别人吓着。”,你就会降低声音和他说话。
 
功率控制能保证每个用户所发射功率到达基站础保持最小,既能符合最低的通信要求,同时又避免对其他用户信号产生不必要的干扰,使系统容量最大化。当手机在 小区内移动时,它的发射功率需要进行变化.当它离基站较近时,需要降低发射功率,减少对其它用户的干扰,当它离基站较远时,就应该增加功率,克服增加了的 路径衰耗.
 
麦克斯韦方程组

趣 闻:麦克斯韦后期的生活充满了烦恼。他的学说没有人理解,妻子又久病不愈。这双重的不幸,压得他精疲力尽。为了看护妻子,他曾经整整三个星期没有在床上睡 过觉。尽管这样,他的讲演,他的实验室工作,却从来没有中断过。1879年是麦克斯韦生命的最后一年,他仍然坚持不懈地宣传电磁理论。这时,他的讲座只有 两个听众。一个是美国来的研究生,另一个就是后来发明电子管的弗莱明??湛醯慕滋萁淌依铮辉谕放抛帕礁鲅?。麦克斯韦夹着讲义,照样步履坚定地走上讲 台,他面孔消瘦,表情严肃而庄重。仿佛他不是在向两个听众,而是在向全世界解释自己的理论。1879年11月5日,麦克斯韦患癌症去世,终年只有49岁。 他的功绩,在他活着的时候却没有得到人们重视。在赫兹证明了电磁波存在以后才公认他是“牛顿以后世界上最伟大的数学物理学家”。
 
麦克斯韦方程组Maxwell''s equations描述电场与磁场的四个基本方程,其中:
 
No.1 方程:描述了电场的性质。在一般情况下,电场可以是库仑电场也可以是变化磁场激发的感应电场,而感应电场是涡旋场,它的电位移线是闭合的,对封闭曲面的通量无贡献。
 
No.2 方程:描述了磁场的性质。磁场可以由传导电流激发,也可以由变化电场的位移电流所激发,它们的磁场都是涡旋场,磁感应线都是闭合线,对封闭曲面的通量无贡献。
 
No.3 方程:描述了变化的磁场激发电场的规律。
 
No.4 方程:描述了变化的电场激发磁场的规律。
 
电磁波

Electromagnetic wave(应该是第一个讲的无线词汇)

趣闻:英国曾有2400万只“家养”麻雀。这些麻雀都在房屋阁楼处做窝,每天在各家花园内嬉戏,成为英国一道风景线。然而,近年来,英国麻雀数量突然急剧 减少。英国科学家对此百思不得其解。有人认为是猫吃了麻雀,有人认为是无铅汽油影响了虫子的生存,而麻雀就靠这种虫子喂养小麻雀,还有人认为是建筑阁楼被 封闭,使得麻雀无法做窝。最近,英国的科学家和动物学家指出,手机发出的电磁波是造成麻雀失踪的罪魁祸首。英国人从1994年开始大量使用手机。正是在这 些年中,英国麻雀开始大量减少。研究表明,电磁波影响麻雀的方向感。麻雀依靠地球磁场来辨别方向。而电磁波会干扰麻雀找路的能力,从而使其迷失方向。研究 还表明,电磁波还可影响动物的精子数量和排卵功能。
 
电磁波是电磁场的一种运动形态。电与磁可说是一体两面,电流会产生磁场,变动的磁场则会产生电流。变化的电场和变化的磁场构成了一个不可分离的统一的场。 在低频的电振荡中,磁电之间的相互变化比较缓慢,其能量几乎全部返回原电路而没有能量辐射出去;在高频率的电振荡中,磁电互变甚快,能量不可能全部返回原 振荡电路,于是电能、磁能随着电场与磁场的周期变化以电磁波的形式向空间传播出去,不需要介质也能向外传递能量,这就是一种辐射。电磁波是能量的一种,凡 是高于绝对零度的物体,都会释出电磁波。 除光波外,人们看不见无处不在的电磁波
 
多普勒效应(Doppler effect)

实例:当警车的警报声、赛车的发动机以一定的速度接近我们的时候,声音会比平常更刺耳.离我们远去的时候,声音会缓和一些;同样的道理,你可以在火车经过时听出刺耳声的变化,说明了多普勒效应的存在。
 
多普勒效应指出,波在波源移向观察者时接收频率变高,而在波源远离观察者时接收频率变低。在移动通信中,当移动台移向基站时,频率变高,远离基站时,频率 变低。天文学家哈勃应用多普勒效应得出宇宙正在膨胀的结论。医学上应用多普勒效应来对血液循环过程中供氧情况,血管粥样硬化的等情况作出判断。
 
多径效应

类比:大家小时候都玩过泥土,在一个小土堆的顶端倒水,水从四处流开,很多水都渗在土里或者流到不同方向损失掉了,有部分水流通过不同路径、不同时间汇到一个低洼的地方。
 
无线电波的多径效应是指信号从发射端到接收端常有许多时延不同、损耗各异的传输路径,可以是直射、反射或是绕射,不同路径的相同信号在接受端叠加就会增大或减小接收信号的能量的现象
 
白噪声

类比:当旧的用电设备如收音机打开后,可能听到“嗡嗡”的声音;
 
白噪声是指功率谱密度在整个频域内均匀分布的噪声。 所有频率具有相同能量的随机噪声称为白噪声。从我们耳朵的频率响应听起来它是非常明亮的“咝”声。白噪声是一种功率频谱密度为常数的随机信号或随机过程。 此信号在各个频段上的功率是一样的,理想的白噪声具有无限带宽,因而其能量是无限大,这在现实世界是不可能存在的,但这让我们在数学分析上更加方便。一 般,只要一个噪声过程所具有的频谱宽度远远大于它所作用系统的带宽,并且在该带宽中其频谱密度基本上可以作为常数来考虑,就可以把它作为白噪声来处理。热 噪声可以认为是白噪声。
 
高斯白噪声(及瑞利分布)

类比:热噪声和散粒噪声是高斯白噪声。
 
高斯白噪声:如果一个噪声,它的幅度分布服从高斯分布,而它的功率谱密度又是均匀分布的,则称它为高斯白噪声。两个正交高斯噪声信号之和的包络服从瑞利分 布。幅度服从高斯分布就是其幅度概率密度分布以均值为轴对称,在均值处最大,在一个方差处为曲线拐点。高斯噪声的线性组合仍是高斯噪声。对独立的噪声源产 生的噪声求和时, 可按功率直接相加。
 
赫兹

插曲:比赫兹实验早七年,一位叫戴维的人也接收到了电磁波信号,他随即向英国皇家协会会长斯托克斯汇报,但斯托克斯认为这只是普通的电磁感应现象,戴维过于迷信权威,对于这一天赐良机未与重视,使发现被埋没了。
 
赫兹,德国物理学家,赫兹对人类最伟大的贡献是用实验证实了电磁波的存在。1888年1月,赫兹将自己的研究成果总结在《论动电效应的传播速度》一文中。 赫兹实验公布后,轰动了全世界的科学界。由法拉第开创,麦克斯韦总结的电磁理论,至此才取得决定性的胜利。为了纪念赫兹,国际单位制中频率的单位定义为赫 兹,它是每秒中的周期性变动重复次数的计量。
 
绕射

类比:见“直射波”
 
当接收机和发射机之间的无线路径被尖利的边缘阻挡时,无线电波绕过障碍物而传播的现象称为绕射。绕射时,波的路径发生了改变或弯曲。由阻挡表面产生的二次波散布于空间,甚至于阻挡体的背面。绕射损耗是各种障碍物对无线电波传输所引起的损耗 。
 
直射波(Direct Wave)

类比:在台球这项运动中,很多规律很像电磁波的规律。假若直接撞击球中心打出去的时候假使没有任何阻挡,球将沿直线运行;如果打出的球碰到的台边,它就按 照反射角等入射角的规律运行;假若母球和另一个球相切,根据力度和方向,它可以绕过视距内球,很像绕射;假设在一个范围内的很多球的彼此间距不超过一个 球,当母球打到这些球中间,会激起很多球向不同方向运动,很像散射。
 
感悟:大自然的很多事情最根本的规律是相通的。这就是道可道的原因。但我们道出来的规律又总感觉有些欠缺,又是“非常道”。最根本的道只能去悟。
 
由发射天线沿直线到达接收点的无线电波,被称为直射波。自由空间电波传播是电波在真空中的传播,是一种理想传播条件。 电波在自由空间传播时,可以认为是直射波传播,其能量既不会被障碍物吸收,也不会产生反射或散射。
 
反射波

反射波(Reflection wave)

类比:见“直射波”
 
应用:在高速铁路无线覆盖选站的时候,要关注无线电波的入射角问题。备选站址不能太远,否则入射角太大,进入车厢内的折射能力就减少。一般都选取离铁路100米左右的站址(还需考虑其他因素,以后说)。
 
无线信号是通过地面或其他障碍物反射到达接收点的,称为反射波。反射发生于地球表面、建筑物和墙壁表面。反射波是在两种密度不同的传播媒介的分界面中才会 发生,分界面媒质密度差越大,波的反射量越大,折射量越小。波的入射角越小,反射量越小,折射量越大。直射波和反射波合称为空间波。
 
散射波(Scattered Wave)

类比:不久前看到一起车祸,很多车辆在行驶,彼此间距不足以再穿过一个车??墒呛竺嬗懈龀得挥腥魏渭跛俚拇雍竺娉宓街诙喑盗局屑?,现况惨不忍睹。
 
当无线电波穿行的介质中存在小于波长的物体,且单位体积内阻挡体的个数非常巨大时,发生散射; 散射波产生于粗糙表面,小物体或其他不规则物体。在实际的通信系统中,树叶、街道标志和灯柱等会引发散射。
 
非视距传输(nLOS,Non Line of Sight)

趣事:在工科大学读书的时候,女生很少,大家对女性的生活感到非常神秘。幸运的是,和我们男生宿舍楼成直角的就是一个女生宿舍楼,而且水房就在靠近男生楼 这一端。夏天的时候,只能听到水声,却看不到。一个同学说:“哎,可惜是非视距传输。”过了不多久,就发现该同学很创意般的在不远的墙上装了一个反射镜, 此君用望远镜每天看半小时。最终被女生发现。
 
无线信号从发射点到接收端有障碍物阻挡,不能沿直线进行传播,叫做非视距传输。非视距传输的无线传播损耗比视距传输要增加很多。
 
菲涅尔区(Fresnel Zone)

类比:有时候,我感觉人的眼睛的最有效的视力范围也是一个椭球体。椭球体之外的东西虽然也能看到,但是已经不是特别的清晰。一个训练有素的射击运动员,他的有效视力范围一定集中在他和目标的半径非常小的椭球体内。
 
应用:在无线站址勘测的时候,一定要注意覆盖范围 是否有大于菲涅尔半径的阻挡物。尤其是大的广告牌,高楼等障碍物。
 
菲涅尔区是一个椭球体,收发天线位于椭球的两个焦点上。这个椭球体的半径就是第一菲涅尔半径。在自由空间,从发射点辐射到接收点的电磁能量主要是通过第一 菲涅尔区传播的,只要第一菲涅尔区不被阻挡,就可以获得近似自由空间的传播条件。为保证系统正常通信,收发天线架设的高度要满足使它们之间的障碍物尽可能 不超过其菲涅尔区的20%,否则电磁波多径传播就会产生不良影响,导致通信质量下降,甚至中断通信
 
自由空间传播模型(Free space propagation Model)
 
感悟:老子说过:天下难事必作于易;天下大事必作于细。在很多物理学现象的研究建模过程中,我们先考虑繁杂现象中最本质最简单的规律,然后再考虑一些非本质的影响因素。
 
应用:在实际无线环境中,无线信号只要在第一菲涅尔区不受阻挡,就可以认为在自由空间传播。这样在传播损耗估算的时候,就可以非常简单。
 
趣闻: 我和一个同事在北京的街道上走着,他和我开玩笑说:“做无线久了,我能感觉到我走的这个地方的TD信号有多大。这里的信号是-78dBm”。我们看了一下测试手机上的信号大小,是-77.5dBm。我说:“你都快成测试手机了!”
 
电波在自由空间里传播不受阻挡,不产生反射、折射、绕射、散射和吸收。但是,当电波经过一段路径传播之后,能量仍会受到衰减,这是由于辐射能量的扩散而引起的。
 
自由空间传播损耗就是发射点的无线信号在整个球面内均匀的向外扩散,扩散到接收天线处,落在天线的有效接收面积上的能量与发射的总能量的比。
 
最后推导出的自由空间传播公式为
 
L=32.45+20log(dkm)+20log(fMHz)(dB)
 
当f=2000MHz的时候,公式可以简化为
 
L=38.45+20log(dm)。
 
自由空间传播模型是无线电波传播的最简单的模型,无线电波的损耗只和传播距离和电波频率有关系;在给定信号的频率的时候,只和距离有关系。在实际传播环境中,还要考虑环境因子n,则公式简化为L=38.45+10*n*log(dm)。n一般根据环境可取2~5之间。前面那位弟兄知道天线口的功率,利用上述简化的传播模型,估计他离TD天线的距离有100米,然后把所在位置的电波强度口算出来。
 
(在每日词汇中,我尽量少的讲解公式,但这个公式对从业的人比较重要,所以一定得讲)
 
理解2000MHz时的电波传播的简化公式时要注意:
 
1、在1米处的损耗为38.45dB,在10米处的损耗为58.45dB;
 
2、距离增加一倍,损耗增加的是6dB(很多学生错认为是3dB);
 
3、自由空间中的损耗不是随距离线性增加,而是指数级增加。(有的学生问每百米自由空间传播损耗是多少。这个问题本身是错误的。因为无线信号走过的第一个百米和第二个百米损耗是不一样的。
 
超高频 UHF(Ultra High Frequency)

超高频:分米波段,指频率为300~3000MHz的特高频无线电波。
 
无线电波分布在3Hz到3000GHz之间,在这个频谱内划分为12个带。在不同频段内的频率传播特性不相同。频率越小,传播损耗越小,覆盖距离越远,绕 射能力越强。但低频段频率资源紧张,系统容量有限。高频段频率资源丰富,系统容量大;但频率越高,传播损耗越大,覆盖距离越小,绕射能力越弱,实现的技术 难度越大,系统的成本也相应提高。
 
移动通信系统选择所用频段要综合考虑覆盖效果和容量。UHF频段与其他频段相比,在覆盖效果和容量之间折衷的比较好,被广泛应用于移动通信领域。
 
参考:长波通信,波长为10000~1000米(频率为30~300千赫)的无线电通信。长波通信主要用于军事上,如潜艇通信、地下通信及导航等。在一定 范围内,长波通信以地波传播为主,当通信距离大于地波的最大传播距离时,则靠天波来传播信号。长波通信的优点是:通信距离远,能透过山体、海水一定的深 度,通信比较稳定可靠。其缺点是:由于波长超长,收发信设备及天线系统庞大,造价高;通频带窄,不适于多路和快速通信;易受天电干扰。。  
 
这样比喻无线通信中的那些专业术语,也是没谁了
这样比喻无线通信中的那些专业术语,也是没谁了
这样比喻无线通信中的那些专业术语,也是没谁了
 
阴影效应(Shadowing Effect)

类比:和煦的阳光普照大地的时候,树木、房屋就有影子,这个影子不是完全的黑暗,是一种强度减弱很多的光。
 
在传播路径上,无线电波遇到地形不平、高低不等的建筑物、高大的树木等障碍物的阻挡时,在阻挡物的后面,会形成电波信号场强较弱的阴影区。这个现象就叫做阴影效应。
 
慢衰落(Slow Fading)

类比:在股市下降过程中,虽然其分时曲线波动剧烈,但是5周线变化比较缓慢。
 
无线电波传播过程中,信号强度曲线的中值呈现慢速变化,叫做慢衰落。慢衰落反映的是瞬时值加权平均后的中值,反映了中等范围内数百波长量级接收电平的均值变化,一般遵从对数正态分布。
 
慢衰落产生的原因:
 
1)慢衰落的主要原因是路径损耗;
 
2)阴影效应导致的信号衰落:
 
快衰落(Fast Fading)

类比:在股市下降过程中,股价的分时瞬时值变化剧烈,很像快衰落。
 
快衰落就是接收信号场强值的瞬时快速起伏、快速变化的现象??焖ヂ涫怯捎诟髦值匦?、地物、移动体引起的多径传播信号在接收点相叠加,由于接收的多径信号的 相位不同、频率、幅度也有所变化,导致叠加以后的信号幅度波动剧烈。在移动台高速运行的时候,接收到的无线信号的载频范围随时间不断变化,也可引起叠加信 号幅度的剧烈变化。也就是说多径效应和多普勒效应可以引起快衰落。
 
一般快衰落可以细分为:
 
1)多径效应引起空间选择性衰落,即不同的地点、不同的传输路径衰落特性不一样;
 
2)载波频率的变化引起载波宽度范围超出了相干带宽的范围,引起的信号失真,叫做频率选择性衰落;
 
3)多普勒效应或多径效应可以引起不同信号到达接收点的时间差不一样,超过相干时间,引起的信号失真叫时间选择性衰落。

时间色散(Time Dispersion)

类比:一个女生先有一个帅哥喜欢,过了不久,又有一个同样帅的男孩喜欢她,她不知如何选择。
 
在无线通信中,到达接收机的主信号和其他多径信号在空间传输时间差异而带来的同频干扰问题。时间色散可以使来自远离接收天线的物体反射的无线信号到达接收端比直射信号慢几个符号的时间,这样可能导致互相符号间干扰。如“1”影响“0”,使接收机解码错误。
 
传播损耗(Propagation Loss)

类比:做蔬菜长途贩运生意的人都知道,假若从农民手里购买的白菜为每斤1毛钱,加上中间环节的运输费、摊位费、税、包装费等,到了最终消费者手中每斤至少得5毛钱。最终卖菜者赚得钱需要从总营业额中减去所有的利润损耗。
 
给定频率的无线制式,无线传播损耗主要是随距离变化的路径损耗(Path Loss),影响该路径损耗的三种最基本的传播机制为反射、绕射和散射,即有反射损耗(Reflection Loss)、绕射损耗(Scattered Loss)、地物损耗(Clutter Loss)。如果电磁波穿过墙体、车体、树木等等障碍物,还需考虑穿透损耗(Penetration Loss)。如果将手机贴近的人体使用,还需考虑人体损耗(Body Loss)等等。
 
路径损耗的环境因子系数n一般随传播环境不同而不同,一般密集城区取4~5,普通城区取3~4,郊区取2.5~3。在实际无线环境中,天线的高度可以影响路径损耗。一般发射天线或接收天线的高度增加一倍,可以补偿6dB的传播损耗。
 
反射损耗随反射表面不同而不同,水面的反射损耗在0~1dB,麦田的反射损耗在2~4dB,城市、山体的反射损耗可达14dB~20dB.
 
绕射波在绕射点四处扩散,扩散到除障碍物以外的所有方向,不同情况损耗差别较大。地物损耗主要由于地表散射造成,损耗大小视具体情况而定。
 
穿透损耗和建筑物的材质以及电磁波的入射角关系较大,一般情况下隔墙阻挡取5~20dB,楼层阻挡每层20dB,厚玻璃 6~10dB,火车车厢的穿透损耗为15~30dB,电梯的穿透损耗为30dB左右。
人体损耗一般取3个dB,也就是无线电波经过人体,一半的能量被人体吸收。
 
传播模型(Propagation Model)

搞笑类比:一个私企老板经常跟大家强调:“我要的是 结果,你给我结果,我不要过程。”一天一个数学建模专家找这个老板推销他的万能数学模型,该模型的特点是能够给出任何问题的结果,过程你不用关心;但前提 是你按要求输入不超过三组数据。公司用这个模型进行销售预测、人力需求预测、降低成本预测等等,结果证明都非常正确。于是私企老板想用这个模型对自己是个 什么样的人有什么样的发展做一个判断。万能数学模型首先要求输入他一年来给员工开的工资的数据、再次要求他输入员工上下班的考勤记录、最后要求他输入的情 人个数,经过长达半小时的计算,模型给出了计算结果:请不要拿不下蛋的铁公鸡来开玩笑。
 
实际无线环境中不可能有自由空间那样理想的无线传播 条件。在不同的反射、绕射、散射条件的影响下,电波场强中值变化规律非常复杂,很难用简单的数学表达式来计算。通过理论或者实测的方式建立的无线电波传播 损耗的数学表达式称为传播模型。有两个途径研究传播模型:一是从无线传播理论出发分析所有从发射点到接收点的电磁波得出传播损耗的数学规律;另外一个是在 大量测试数据的基础上统计分析出传播损耗的数学规律。
 
感 悟:人类总是想用数学的手段为纷繁芜杂的社会、自然现象建立模型,以此得出一些数学的规律来指导我们的工作和生活。但遗憾的是,任何数学模型都是对事物发 展变化的普遍规律的近似表达,而不能完全符合实际。如果经济模型管用,那金融?;筒换岜?;如果管理模型管用,就不会有公司倒闭;如果无线传播模型绝对 准确,无线网络就不会有弱覆盖。
 
射线跟踪模型(Ray Tracing Model)

类 比:每天有成千上万的人从北京出发去往全国各地,假若现在想知道每天有多少乘客从北京出发到上海。理论上我们只要把每天从北京到上海所有可能的交通工具包 括飞机、火车、汽车所能运输的人加起来便可以了。但是你有可能少考虑一部分人,他们可能跑步到上海,或者先乘火车到天津,再做轮船到上海。但这样的人毕竟 少数,对计算结果的影响不大。
 
射线跟踪模型的基本原理分析某种场景下无线电波从发射点传播到接收点理论上所有可能的传播途径,包括直射、发射、绕射等,通过接收点信号矢量叠加,计算得出接收信号场强。
 
Volcano模型,WaveSight模型以及WinProp模型就是典型的射线追踪模型。
 
射线模型需要高精度的三维数字地图,至少5m精度,1m精 度更好。由于对地图精度要求较高,所以用这种方法进行无线环境建模比较昂贵,一般只在密集城区使用就可以了。模型预测的准确性和数字地图的精确性、站点工 程参数如天线位置、天线高度、方向角、下倾角等设置的准确性相关较大。同时射线跟踪模型一般不考虑移动的车辆对无线信号传播的影响,也忽略较高阶的反射/衍射波、地面反射波、从建筑物下方穿过的电磁波、透射波、漫反射波等。
 
Okumura模型

类比:一位美国社会学家研究过人受教育的程度和工作后年收入的关系。经过对大量履历上的学历和目前工作的收入数据分析发现,博士生年收入比硕士生多$XXXX,硕士生年收入比本科生多$ XXXX,本科生年收入比未上大学的多$XX XX。 这个社会学家虽然开创了研究教育程度和年收入关系的先河,但是在很多情况下这种基于实际数据统计分析出来的关系模型并不成立。这个关系无法解释工作多年的 本科年收入比硕士还可能多,没有考虑不同行业待遇的差距,不同职务待遇的差距。于是后来的社会学家建模又考虑进去了工龄、行业、职务对收入的影响,进一步 完善了学历和收入的关系模型,这个关系模型变得更加复杂了。但是还是有一种情况不能适用,很多企业创始人他们的收入和他们的学历、工龄没有这么直接的关 系。于是再后来的社会学家又在研究这个方向上发表了论文,修正了上述关系,使它应用于企业创始人群体。
 
解释:
 
最著名的基于测试数据统计的无线传播模型是Okumura模型,它是Okumura在日本的大量测试数据基础上统计出的以曲线图表示的传播模型。但它适用范围窄,应用不十分方便。
 
在Okumura模型的基础上,Hata利用数学回归分析方法拟合出便于计算机计算的无线传播经验公式,即Okumura-Hata公式,适用频率在150~1500MHz的无线传播,如GSM900。该公式可应用在宏蜂窝(大区)条件下,半径在1-20km范围内的普通城区,郊区,乡村的无线环境。
 
但是随后出现了DCS1800,而且3G的工作频率都在2000MHz左右,原来的Okumura-Hata公式又不适用了,COST 231-Hata将Okumura-Hata模型的频率范围扩展到2000MHz,但是仍只适用于宏蜂窝条件。
 
随着人们对无线通信需求的不断增长,原来的宏蜂窝组网不能满足密集城区人们对无线网络质量的高要求,需要通过微蜂窝完善覆盖,于是有了适用于微蜂窝的Walfisch公式。
 
人们对无线通信的需求还是不断增长,室内无线用户日益增多,仅通过室外宏蜂窝覆盖室内不能满足人们对无线网络质量的高要求,需要建设室内分布系统,于是产生了应用于室内Keenan-Motley模型。
 
李氏准则(Lee’s Criteria)

类 比:话说郓哥告诉武大潘金莲和西门庆偷情的事,武大卖完炊饼后早回去两次没有碰着,和郓哥说,“我娘子是正经人家的女子,怎么会有这种事?”郓哥提醒 他:“做这种事怎么会在你卖完炊饼后呢?也不可能在你的家里,抓这种事就得在合适的时间多回来几次才能碰着,而且王婆家你也要去看看。”
 
郓哥说得话用通信的语言说就是你的采样次数要足够多,采样地点要正确。
 
如何能够测试无线信号场强,充分的反应无线环境的特征。William Lee 博士1985年发表了关于无线信号场强采样的著名论文,通过严格的数学推导给出无线信号场强采样的标准:在40个波长内采样36~50个点。这一标准在无线通信工程中得到了广泛应用。
 
理解:假设我们的无线制式使用的频率是2000MHz,扫频仪每秒钟最多打100个点,那么进行无线环境测试的车速的上限是多少?
 
2000MHz的无线电波波长是0.15m,40个波长就是6m,也就是说6m的距离内必须够50个点。扫频仪每秒钟最多打100个点,也就是每秒钟最多走12米,即车速不能高于12m/s,走得多采样点就不够了。
 
SPM 模型(Standard Propagation Model)

类比:在先秦时代,各诸侯国的文字是不统一的,不同国家的人交流起来十分不方便。最后秦始皇告诉天下人,他用的字就是标准字,大家统一用这种文字。
 
无线传播模型有很多种形式,也有很多适用范围,由于形式上的不统一,无线工程师使用起来很不方便,对同一无线环境很难有比较统一的认识。
 
SPM模型的推出解决了这个问题。SPM模型适用于从150MHz到2GHz比较宽的频率范围,也适用于从密集城区、普通城区、郊区、农村的各种无线环境。所以目前应用比较广泛。
Path Loss= K1+ K2log(d)+ K3log(Htxeff)+ K4Diffration+ K5log(d) log(Htxeff)+ K6(HRxeff ) +Kclutterf(clutter)
 
其中:
 
  • d:接收机与发射机之间的距离(m);
  • HTxeff:发射天线的有效高度 (m);
  • Diffraction loss:经过有障碍路径引起的衍射损耗(dB);
  • HRxeff:接收天线的有效高度(m);
  • f(clutter): 因地物所引起的平均加权损耗;
  • K1:常数 (dB);.
  • K2:log(d)的系数;
  • K3:log(HTxeff)的系数;
  • K4:衍射损耗的系数;
  • K5: log(HTxeff)log(d)的系数.
  • K6: HRxeff的系数.
  • Kclutter: f(clutter)的系数.
 
在自由空间传播模型中,K3、K4、K5、K6、Kclutter都是0,K1=38.45,K2=20。
 
在一般的无线环境中,K1和K1取值也是非常重要的,对整个结果的准确性影响比较大,因为我们在利用传播模型计算的时候,主要关注的就是离发射机不同位置的情况下,我的路损是多少,可以得到的信号场强是多少。而其他因素如天线高度在一定情况下我们认为不变化
 
峰均比(PAR Peak-to-Average Ratio)

类比:
 
一个村子里面有比较富裕的人家,也有比较穷的人家,但大多数都是收入中等的普通人家,我们最有钱的人家的财富和村子户平均财富的比或者最穷人家的财富和户平均财富的比,可以衡量出村子贫富两极分化的程度。
 
但从全国来看,用排在胡润排行榜上第一名的财富来和中国家庭的平均收入来比就显得不那么合适,不能全面衡量中国的贫富差距现象。如果用1%的中国富裕阶层的平均财富和中国家庭的平均收入,就可以说明一些问题。假若中国家庭平均年收入是3万元,而最有钱的富豪家庭的年收入为30亿,30亿和3亿一比,就是10万倍,如果用dB表示,就是50dB。
 
如果我们研究全国各自然村富翁的财富的分布情况,以说明不同省份经济发展水平,也可以用峰均比的概念,即最有钱的村富翁的财富和所有村富翁财富的平均值相比。也就是说,峰均比一定要指出是什么样的峰值和均值的比,单位是绝对的比值还是dB值。
 
解释:无线信号从时域上观测是幅度不断变化的正弦波,幅度并不恒定,一个周期内的信号幅度峰值和其他周期内的幅度峰值是不一样的,因此每个周期的平均功率和峰值功率是不一样的。在一个较长的时间内,峰值功率是以某种概率出现的最大瞬态功率,通常概率取为0.01%。在这个概率下的峰值功率跟系统总的平均功率的比就是峰均比。在概率为0.01%处的PAR,一般称为峰值因子(CF CREST Factor,CF)。
 
理解峰均比的概念是需要注意以下几点:
 
1.由于功率的峰均比是电压的峰均比的平方,PAR一般是指功率的峰均比,但也有书上把他当做电压的峰均比来用。
 
2.如果功率幅值随时间没有变化,即“包络的最大值”与“包络的平均值”处处相等,即“恒包络”信号的峰均比为1或者是0dB。
 
3.如果只考虑一个周期的无线信号纯正弦波,功率峰均比就是2,即3dB;而其电压的峰值因子CF就是功率峰均比的平方根1.414。但一般情况下,峰均比很少是指这种情况。
 
4.调制技术、多载波技术都可能带来较大的峰均比,峰均比过大不是什么好事,会影响很多射频器件的应用效率。
 
CW(Continuous Wave)测试
 
毛主席教导我们:“没有调查,就没有发言权。调查研究就像十月怀胎,解决问题就像一朝分娩。”原始材料的获取是正确解决一切问题的前提。同样的,原始数据的获取是一切数学建模的最关键一环。调查、监控、测试是获取原始数据的手段。
 
无线传播模型与具体的地形地貌因素密切相关,通过大量测试对各类场景SPM模型(或者其他模型)的各项K值进行确定的过程叫做模型校正。CW测试(连续波测试)是获取无线电波传播的测试数据的重要步骤。CW测试获取的数据是不同位置的接受电平强度,即经纬度信息和场强值的对应。可以作为模型校正的数据源。对测试获取的数据要求具备典型性和平衡性,即要求数据能够代表该地区的无线传播特性且可以“成比例”的反映该地区不同地物的无线传播特性。做CW测试需要避免地理定位时卫星遮挡或发射天线近端有高大建筑物阻挡,以免影响经纬度信息的准确性。
 
射频 RF(Radio Frequency)

类比:人若想在空中遨游,可以用飞机作为载体。飞机升空的条件是必须有一定的速度,通过一定长度的机场跑道才能把速度提上去。
 
信息在空中传递,必须有无线电波作为载体,但是无线电波的频率低于100 KHz时,电波就会被地物吸收,而且接收装置也非常复杂。只有达到一定频率的电波才能在空中远距离传送,也容易把信息接收下来。
 
射频就是能够发射出去的高频交变电波,频率范围从300KHz~30GHz之间。
 
能够传送射频信号的传输电缆就是射频线,如工程上使用的馈线。经过调制后的高频无线电波在射频线中传输叫做射频有线传输。射频线和天线连接,射频信号通过天线向空中发射出去或者接收下来。
 
噪声(Noise)
 
噪声是什么?繁忙的街道上人们说话,略微远一点就无法正常交流了。这时候都受到那些影响了,往来的汽车嘀嘀声(人类之外的噪声),人群的嘈杂声(人类内的 噪声),都是影响人们正常交流的噪声。这些噪声随着环境的不同,大小不同,影响程度也不同,我们无法对某个具体的噪声特定时刻的大小进行预测,但其具有统 计概率规律。
 
在无线电波信号处理和传播过程中,也会遇到无法确切预测但有统计概率的干扰信号,这种信号不同于特定频率的无线电波之间的互相干扰,称之为噪声。噪声分为 系统内部的噪声和系统外部的噪声。系统内部的噪声包括和环境温度相关的热噪声、电子管工作时产生的噪声,信号与噪声之间的互调产物等等。系统外的噪声来自 雷电风雨产生的噪声、汽车的点火噪声、其他用电设备产生的噪声。
 
相位噪声(Phase Noise)

类比:从北京飞往上海的航班排好后,每天按照固定的时刻起飞降落,周而复始。但是一天由于天气原因,航班无法正常起飞和降落,很多航班相对正常时间都有所延误。
 
相位噪声就是指在系统内(如各种射频器件)各种噪声的作用下引起的系统输出信号相位的随机变化。描述无线电波的三要素是幅度、频率、相位。频率和相位相互 影响。理想情况下,固定频率的无线信号波动周期是固定的,正如飞机的正常航班一样起飞时间是固定的。在频域内一个脉冲信号(频谱宽度接近0)在时域内是一 定频率的正弦波。
 
但实际情况是信号总有一定的频谱宽度,而且由于噪声的影响,偏离中心频率的很远处也有该信号的功率,正如有延误1个小时以上的航班一样。偏离中心频率的很 远处的信号叫做边带信号,边带信号可能挤到相邻的频率中去,正如延误的航班可能挤到了其他航班的时间从而对其造成影响。所以这个边带信号就叫做相位噪声。
 
相位噪声如何描述其大小呢?在偏移中心频率一定范围内,单位带宽内的功率与总信号功率的比,单位为dBc/Hz。正如要评估某一天天气对航班的影响,可以 定义晚点1个小时以上的航班和航班总数的比例,这个比例越小越好。射频器件系统内的热噪声可能导致相位噪声的产生。相位噪声大小可以衡量射频器件的优劣。 相位噪声越小,射频器件越好。
 
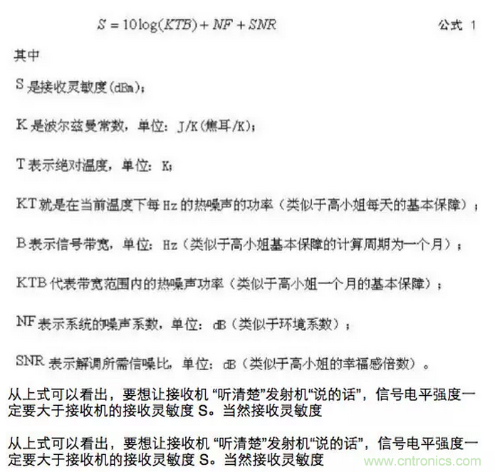
SNR(Signal to Noise Ratio)

类比:
 
悟空问八戒:“你要找什么样的女朋友?”八戒回答:“当然是越漂亮越好。”
 
悟空问道:“让你追一辈子,你还要不要?”八戒嗫嚅道:“不敢要了。”
 
悟空问沙僧:“你希望什么样的上网的速度?”沙僧回答:“当然是越快越好。”
 
悟空问道:“一比特要你两块钱,你还上不上?” 沙僧嗫嚅道:“不敢上了。”
 
悟空问唐僧:“你要什么样的坐骑?”唐僧回答:“速度越快越好、越省油越好,越安全越好。”
 
悟空问道:“要你把北京的房子卖了买个有面子,有牌子的车,你还买不买?” 唐僧嗫嚅道:“不敢买了。”
 
悟空总结道:“要得到好处的时候,你一定会付出代价。你要考虑的是,你得到好处和付出的代价相比是否合适,也就是性价比的问题。不是好处越多越好,而是性价比越高越好。”
 
信噪比简单的说就是有用信号和干扰噪声的比。有用信号在传输的过程中,必然会引入各种噪声,最起码有热噪声。一个射频器件如放大器把有用信号功率放大的同时,必然会放大相应的噪声。信噪比(Signal/Noise),通常以SNR表示,同样射频条件下以功率表示的信噪比是以电压表示的信噪比的平方,工程上一般指的是功率上的比值。如果用分贝(dB)表示,以功率表示的信噪比是以电压表示的信噪比的2倍。信噪比越大越好。
 
应用:信噪比(电压)低于80dB的音箱和MP3不建议购买。
 
高小姐的性价比降低了——噪声系数(Noise Factor
 
类比:
 
话说八戒和高小姐结婚几年后,悟空问八戒:“怎么样,小日子不错吧!”八戒一脸苦相,说:“别提了,高小姐性价比降低很多了。面色老了很多,脾气坏了很多, 生活懒散了很多,还和我不断地要更高的生活费。”高小姐婚前的性价比比婚后的性价比高出很多倍,这个倍数可以称为婚姻魔盒系数,可以描述婚姻质量。
 
射频器件本身就会加入噪声,输入端信噪比会比输出端的信噪比高一些。输入端信噪比和输出端信噪比之比就是射频器件的噪声系数。
 
NF=10lg(输入端信噪比/输出端信噪比)
 
噪声系数可以衡量接收机、放大器的射频(RF)性能,表示经过射频器件后,信号有用功率的损失和噪声功率的放大?;镜脑肷凳笤嘉?~5dB,而用户移动台的噪声系数大约为7~9dB。
 
涓涓细流汇聚成河——加性噪声(additive noise)
 
类比:万里黄河是由高山雪水形成的涓涓细流逐渐汇聚而成的,比较重要的源头有三个:一是扎曲,二是约古宗列渠,三是卡日曲。扎曲干涸的时候,卡日曲还有充足的水流。
 
加性噪声是通过功率直接叠加的方式作用于有用信号,它的存在却独立于有用信号,不管有没有有用信号,加性噪声始终存在于射频器件中,影响正常通信的质量。
 
一般通信中把随机的加性噪声看成是系统的背景噪声;从来源来看,加性噪声可分为无线电噪声、工业电噪声、自然噪声、射频器件的内部热噪声。无线电的干扰频率是固定的,可以通过加强了无线电频率的管理尽量规避。工业电噪声来源于各种电气设备,但干扰频谱集中于较低的频率范围,选择较高的工频工作可防止干扰。自然噪声来源于闪电、太阳黑子及宇宙射线等。这类噪声很难避免。内部热噪声由电子器件不规则的热运动引起,在数学上可以用随机过程来描述,又可称为随机噪声。
 
你家的苹果很好看——失真(Distortion)
 
类比:大家比较熟悉皇帝新装的故事,成年人 都夸皇帝的衣服好漂亮,而只有孩子说:其实他什么也没穿。小孩刚会说话的时候,看到邻居家的苹果,自己想吃,哭着闹着要吃苹果,真实地表达自己的意图。等 长到六七岁的时候,还是想吃邻居家的苹果,却说:“你家的苹果很好看。”等长大成人后,虽然想吃邻家的苹果,为了说明自己不缺苹果,却推托说:“我不吃, 真的不吃。” 孩子真实地说出自己看到情况或说出自己的真实想法,这叫童真;而成年人掩饰了自己的真实所见和真实想法,这叫失去童真(率真),或者失真。
 
所谓失真,就是失去真实,或者说真实的东西被歪曲的表现出来。信号经过射频收发通道的时候,由于有加性噪声和乘性噪声引入,多少会有一定程度的对所传信号的歪曲,这个就是无线信号的失真。无线信号的失真可分为线性失真和非线性失真。
 
这样比喻无线通信中的那些专业术语,也是没谁了
这样比喻无线通信中的那些专业术语,也是没谁了
这样比喻无线通信中的那些专业术语,也是没谁了
这样比喻无线通信中的那些专业术语,也是没谁了
这样比喻无线通信中的那些专业术语,也是没谁了
这样比喻无线通信中的那些专业术语,也是没谁了
这样比喻无线通信中的那些专业术语,也是没谁了
这样比喻无线通信中的那些专业术语,也是没谁了
这样比喻无线通信中的那些专业术语,也是没谁了
这样比喻无线通信中的那些专业术语,也是没谁了
 
多普勒效应

类比:钟端(终端的化名)刚参加工作的时候,非常害怕领导姬占(基站的化名)问及工作相关的问题。当钟端以一定的速度走近姬占的时候,感觉到心跳频率加快(频偏为正);当他离开姬占的时候,心跳就逐渐平缓下来了(没有频偏)。这个过程类似多普勒频移效应。
 
多普勒效应是指无线电波在波源快速移向观察者时接收频率变高,类似于钟端靠近时领导时他的心跳频率的增加;而在波源远离观察者时接收频率变低,好像钟端远离领导时,他的心跳频率逐渐平缓一样。
 
当警车的警报声、赛车的发动机以一定的速度接近我们的时候,声音会比平常更刺耳;离我们远去的时候,声音会缓和一些;同样的道理,你可以在火车经过时听出刺耳声的变化,说明了多普勒效应的存在。
 
这样比喻无线通信中的那些专业术语,也是没谁了
这样比喻无线通信中的那些专业术语,也是没谁了
 
人眼的有效视力范围——菲涅尔区(Fresnel Zone)
 
类比:有时候,我感觉人的眼睛的最有效的视力范围也是一个椭球体。椭球体之外的东西虽然也能看到,但是已经不是特别的清晰。一个训练有素的射击运动员,他的有效视力范围一定集中在他和目标之间半径非常小的椭球体内,这中间不能有阻挡。
 
我们知道,从电磁波的发射点到接收点的传播路径上,既有直射波,又有反射波和绕射波。直射波和反射波的传播路径差不大的情况下,反射波的电场方向正好与直射波相反,相位相差180度,这样反射波将会减弱直射波的信号强度,对传播效果产生破坏作用。
 
这种现象就好比学校里宣传主基调“知识就是力量”(理解为直射波),而社会上有另外一种反思潮:读书无用论(可以理解为相位完全相反的反射波)。如果这种反思潮在学校范围内(类似于一个菲涅尔区域)存在,将会打击学生们接收知识的热情(影响传播效果)。
 
这样比喻无线通信中的那些专业术语,也是没谁了
 
从上面两式可以看出,直射波和反射波的路径差和带来相位变化和天线高度、传播距离有关系。天线高度较低且距离较远时,路径差就会变小,相位变化也会减小,反 射波对直射波的影响就会加大。从这一角度上看,天线高度越高越好,传播范围越小越好。因此,在无线工程设计中,在成本允许的条件下,在干扰可控的条件下, 要求基站的天线尽可能的高。
 
这样比喻无线通信中的那些专业术语,也是没谁了
 
应用:在无线站址勘测的时候,一定要注意覆盖范围是否有大于菲涅尔半径的阻挡物,尤其要避免大的广告牌,高楼等障碍物阻挡。
 
工地的探照灯——杂散辐射(Spurious Emission)
 
现象类比:我们的生活小区旁边有一个工地,彻底灯火明亮。安装探照灯主要目的是为了便于巡查从而避免工地的各种物资丢失(工作带宽范围内辐射就可以了)。可是探照灯太亮了,辐射到了我们小区(杂散辐射),影响了我们小区很多人的休息(杂散辐射必然带来干扰)。
 
射频发信机本应该在规定的频率范围内发送无线信号,即发射带内信号;正如探照灯应该主要照射工地范围一样。由于射频发信机内部元器件并非理想器件,存在或 多或少的非线性,在发射无线信号的过程中产生了很多非规定频率范围内的信号,即发生了杂散辐射;就像探照灯照到了旁边的生活小区。发射机发射了非自己频率 范围内的信号,就可能对其他通信系统造成干扰,就像工地的探照灯影响了旁边小区居民休息一样。
 
杂散辐射可能是一些非线性元器件产生的谐波分量、交调信号等。为了防止一个系统的杂散辐射对其他无线通信系统造成干扰,需要提高系统的电磁兼容性能。一般 在协议中都会规定这个系统的不同带外频率范围的最大杂散辐射水平。一般规定的形式都是一个频率范围内一定带宽的最大允许的杂散辐射是多少dBm;如协议上 规定WCDMA的发射机在150kHz~30MHz范围内每10kHz带宽的杂散辐射不能超过-36dBm。
 
这样比喻无线通信中的那些专业术语,也是没谁了
这样比喻无线通信中的那些专业术语,也是没谁了
这样比喻无线通信中的那些专业术语,也是没谁了
这样比喻无线通信中的那些专业术语,也是没谁了
这样比喻无线通信中的那些专业术语,也是没谁了
这样比喻无线通信中的那些专业术语,也是没谁了
这样比喻无线通信中的那些专业术语,也是没谁了
这样比喻无线通信中的那些专业术语,也是没谁了
这样比喻无线通信中的那些专业术语,也是没谁了
 
 
 
 
 
推荐阅读:


消除PCB布局带来的噪声问题,这些要点得注意
电磁干扰抑制技术全面概述
应用于时序控制芯片之内存测试解决方案
??榛疷PS分散旁路和集中旁路方案
节电模式降低继电器驱动功耗
 
 


 
特别推荐
技术文章更多>>
技术白皮书下载更多>>
热门搜索

关闭

?

关闭