【导读】医疗健康技术正迎来前所未有的融合,这一融合就是信息技术与医疗健康的融合。医疗健康终端设备种类日趋丰富、数量飞速增长,并向着网络化、开放化、便携化、智能化、可穿戴等方向快速发展,以智能可穿戴设备为代表的新兴信息产品与技术的传播和应用,推动医疗健康领域服务与功能全面升级。
可穿戴设备市场进入上升期
大多数市场研究机构都认为,智能可穿戴设备市场已进入快速上升期。根据BI Intelligence的预测,2014年全球智能可穿戴设备出货量将达到1亿台,2018年将达到3亿台。按平均每天42美元的出货价格计算,2018年全球智能可穿戴设备销售规模将达到120亿美元;另一家研究机构ABI Reasearch 预测,未来5年智能可穿戴设备将进入爆发和普及期,预计2018年全球可穿戴设备出货量将达到4.85亿台,对应销售规模为190亿美元;瑞士信贷的预测更为乐观:未来两到三年,可穿戴技术市场规模将由现有的30亿~50亿美元增长至300亿~500亿美元。Deloitte任务,2015年将是智能可穿戴设备激增的拐点。届时,用于医疗健康的可穿戴技术至少占到50%的份额,未来所占比例
将更多。
《2013年互联网趋势报告》中指出,智能可穿戴技术将为人类带来重大的科技变革,将像上个世纪80年代的个人电脑和现在的智能手机一样,改变人类的生活方式,成为下一个十年的重大投资机会。2013年,资本实验室共收录涉及智能可穿戴技术的风险投资交易数量32笔,交易额3.728亿美元。医疗可穿戴领域交易数量同为32笔,披露交易额1.878亿美元,其中用于健康管理的可穿戴技术交易数量27笔,占比84%,交易额超过1.71亿美元,占比91%(见图一)。

资料来源:资本实验室
图1 2013年智能可穿戴技术风险投资情况(单位:万美元)
医疗应用前景值得期待
Transparency Market Research研究表明,医疗是智能可穿戴设备最具前景的应用领域(见图2),智能可穿戴设备将为医疗健康行业带来革新气象。来自经济学人智库调查显示,近一半的医生认为未来既需要远程数据处理和诊断决策的服务,更需要智能可穿戴智设备的支持。

注:2014-2018年预测值
资料来源:Transparency Market Research
图2 2011-2018年智能可穿戴设备在不同领域发展趋势
智能可穿戴设备极具发展潜力,作为移动互联新的入口,最大的作用不在于硬件本身,而在于通过硬件粘住客户。通过硬件,可以收集到海量的医疗数据,由此衍生出很多商业模式,如利用海量医疗数据为消费者提供个性化的远程服务、为临床外包机构提供研发服务、为医疗提供自动分诊服务等。如今一些健康服务提供商提供的个人健康管理业务,实现了集前端健康管理终端和后台管理服务为一体,消费者可以通过智能可穿戴设备内置的“体征检测感知终端”监测处体征信息,并通过网络将信息发送至相应的健康监测中心,从而随时随地地获取个性化监测服务、长期健康档案管理服务和定期健康监测报告。
医疗健康服务应用价值
智能可穿戴设备是利用人们日常穿戴,如眼镜、手表、手环、服饰及鞋袜等进行智能化设计开发而推出的设备,可以用紧贴人体的佩戴方式测量各项体征,目前已问世的设备包括智能眼镜、智能手表、智能手环、智能鞋垫等。通过智能可穿戴设备,可以即时获取个人实时体征信息。而传统医学的诊断,多基于某一时刻的静态体征数据,实时数据的便利获取和积累有助于推动基于动态体征数据诊断的医学研究,对于病情诊断和健康管理的自我量化意义重大。表1例举了智能可穿戴设备在人体生理监测的典型应用。

表1 智能可穿戴设备在人体生理监测的典型应用
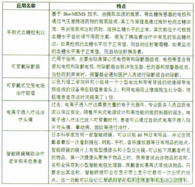
智能可穿戴设备除用于生命体征的检测外,还可以对疾病治疗起到辅助作用,通过传感器采集人体的生理数据(如血糖、血压、心率、血氧含量、体温、呼吸频率等),并将数据无线传输至中央处理器,中央处理器再讲数据发送至医疗中心,以便医生进行全面、专业、及时的分析和治疗。表2例举了智能可穿戴设备用于疾病治疗的典型应用。

表2 智能可穿戴设备用于疾病治疗的典型应用
总之,智能可穿戴设备的介入,为提高人类生活质量做出积极的贡献,在人体生理实时监测和疾病治疗方面出现了很多颠覆性的创新应用,为医疗健康领域注入了一针强心剂。


