- 耦合电感拓展了 DC/DC 转换器的应用
- 采用更小尺寸且更高效的SEPIC
- 采用更小尺寸的ZETA 转换器
- 分离轨电源设计
引言
最近,电感厂商纷纷开始发布批量生产的耦合电感。耦合电感由两个缠绕在同一磁芯上的单独电感组成,其封装与单电感在长宽尺寸上相似,只会稍微高一点,但可以产生相同的电感值。耦合电感的价格一般也会比两个单电感的价格低。耦合电感的绕组可以为串联、并联,也可以作为一个变压器。本文重点介绍利用耦合电感满足常见应用需求的四种 DC/DC 转换器拓扑结构。
彻底了解耦合电感的各种规范,是充分利用它们所具有优势的一个基本要求。大多数耦合电感都具有相同的匝数—即 1:1 匝数比—但有些更新的耦合电感拥有更高的匝数比。耦合电感的耦合系数 K 一般约为 0.95,远低于自定义变压器至少为 0.99 的系数。耦合电感的互感系数让其在一些回描应用中显得有些没有效率,同时还会引起非理想(例如:圆形而非三角形)电感波形。另外,根据其绕组实际为串联还是并联,耦合电感的电流规格也不同。例如,绕组为串联时,等效电感就会因为互感而超过额定电感的2倍。饱和及 RMS 电流额定值一定适用于同时流过两个绕组的电流,除非产品说明书中另有说明。理解这些规范以后,我们便可以对现实应用中的一些耦合电感例子进行研究。
更小尺寸且更高效的SEPIC
尽管DC/DC单端初级电感转换器 (SEPIC) 拓扑不是什么新东西,但的确直到最近它才开始流行起来,然而,对于能够对高低输入电压之间的输出电压(例如:12V未校准插墙式电源)进行调节的转换器需求一直都存在。虽然我们可以将任何升压转换器/控制器配置为一个 SEPIC,但其在最近才得到普遍的使用。两个因素促进了 SEPIC 的人气大增:(1) IC 制造厂商已经开始制造更多具有电流模式控制功能的升压控制器,旨在简化补偿;(2) 电感制造厂商已经开始制造许多可以最小化转换器总 PCB 体积的单封装耦合电感。改用耦合电感以后,许多具有两个单独电感应用的电源体积可以缩减三分之一。图 1 显示了使用TITPS61170 和Wuerth 744877220 的一个SEPIC。
图1使用TITPS61170 和Wuerth 744877220 的SEPIC

更吸引人的是,使用一个 1:1 耦合电感的 SEPIC 可迫使电感纹波电流在两个绕组之间分开,从而允许使用两个单独电感要求电感的一半,产生相同的纹波电流。相对于相同尺寸封装中双倍电感值的两个单独电感,耦合电感具有更低的 DC电阻,有助于提高总转换器效率。特别是15-V 输入和 12-V、325-mA 输出时,图 1 所示 SEPIC 的效率超出 91%。
[page]
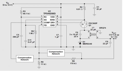
更小尺寸的ZETA 转换器
由于使用了两个电感和一个耦合电容,ZETA 转换器拥有与 SEPIC 一样的升压降压功能,但使用的是一个降压控制器而非升压控制器。图 2 显示了 ZETA 结构中所使用的 TI TPS40200 和 Coiltronics DRQ74。与 SEPIC 一样,得益于分离电感纹波电流,这种 ZETA 转换器只要求一半的电感就能得到相同的纹波电流。同样类似的,其总体电源体积比使用两个单独电感小三分之一。由于输出电感电流不断经过 ZETA 转换器输出,ZETA 转换器的输出电压具有比相同电感的 SEPIC 更低的纹波。因此,相比 SEPIC,ZETA 可能更适合于低噪声应用。
图2使用TI TPS40200 和Coiltronics DRQ74 的ZETA 转换器

分离轨电源
匹配正负电源轨是许多工业应用的常见要求,对放大器而言更是如此。我们可以对宽输入范围降压转换器进行配置,以提供负输出电压。使用一个耦合电感代替这种反相降压转换器的电感,并增加一个二极管和电容器,便可将这种反相降压转换器变为一个双输出的转换器。图 3 显示了以这种方法使用的 TI TPS54160 和 Coilcraft 150-μH MSD1260。只要每个轨的负载稍有接近,我们就对每个轨之间的差异进行调节而非单独调节每个轨,但耦合电感却可以帮助提供对每个轨进行调节。
图3使用TI TPS54160 和Coilcraft MSD1260 的分离轨降压转换器

更高的输出电压
集成 FET 的 DC/DC 转换器的输出电压受限于转换器的开关电流额定值。将一个 1:1 以上匝比的耦合电感连接至转换器的开关 (SW) 引脚,可以扩展所有升压转换器的有效输出电压范围。例如,图 4 显示了 30-V 绝对最大电流额定值的 TI TPS61040 升压转换器,其作用是提供 35V 或更高的电压,同时还显示了一个 1:2 耦合电感 Coilcraft LPR4012-103B。耦合电感结构多绕组端与二极管串联时,单绕线电感——以及由此产生的转换器开关 FET—电压只有输出电压的三分之一,即负输入电压。
图4具有更大输出电压范围的TI TPS61040 和Coilcraft LPR4012-103B

结论:
大多数电感制造商都会有一系列匝数比为1:1或更高的耦合电感。所以,发散一下思维吧,耦合电感会把应用空间拓展到可喜的DC/DC转换器IC领域。




