中心议题:
- 电流取样电阻在输入端的 Buck 变换器
- 电流取样电阻在续流端的 Buck 变换器
- 电流取样电阻在输出端的 Buck 变换器
本文介绍了电流模式 Buck 变换器的电流取样电阻放置的三种位置:输入端,输出端及续流管,详细的说明了这三种位置各自的优点及缺点,同时还阐述了由此而产生的峰值电流模式和谷点电流模式的工作原理以及它们各自的工作特性。文中同时给出了使用高端主开关管导通电阻、低端同步开关管导通电阻以及电感 DCR 作为电流取样电阻时,设计应该注意的问题。
相对于电压模式的 Buck 变换器,尽管电流模式的 Buck 变换器需要精密的电流检测电阻并且这会影响到系统的效率和成本,但电流模式的 Buck 变换器仍然获得更为广泛的应用,这是因为其具有以下的优点:①反馈内在 cycle-by-cycle峰值限流;②电感电流真正的软起动特性;③精确的电流检测环;④输出电压与输入电压无关,一阶的系统容易设计反馈环,系统的稳定余量大稳定性好,对于所有陶冶电容容易补偿;⑤易实现多相位/多变换器的并联操作得到更大输出电流;⑥允许大的输入电压纹波从而减小输入滤波电容。对于电流模式的 Buck 变换器,电流的取样电阻有三种不同的放置方式:①放置在输入回路即与高端主开关管相串联;②放置在输出回路即与电感相串联;③放置在续流回路即与续流的二极管或同步开关管相串联。有时候为了提高效率,可以取消外加的取样电阻,用高端主开关管的导通电阻、电感 DCR 或续流同步开关管的导通电阻作电流取样电阻。本文将详细的阐述这些问题并比较它们各自的优缺点,从而使电源工程师有针对性的选取不同的架构来满足实际的应用要求。
1 电流取样电阻在输入端的 Buck 变换器
电流取样电阻在输入端的 Buck 变换器如图 1 所示。在电流模式的 Buck 变换器拓朴结构中,反馈有二个环路:一个电压外环,另一个是电流的内环。电压外环包括电压误差放大器,反馈电阻分压器和反馈补偿环节。电压误差放大器的同相端接到一个参考电压 Vref,反馈电阻分压器连接到电压误差放大器反相端VFB,反馈环节连接到 VFB 和电压误差放大器的输出端 VC。若电压型放大器是跨导型放大器,则反馈环节连接到电压误差放大器的输出端 VITH 和地。目前,在高频 DCDC 的应用中,跨导型放大器应用更多。本文就以跨导型放大器进行讨论。输出电压微小的变化反映到 VFB 管脚, VFB 管脚电压与参考电压的差值被跨导型放大器放大,然后输出,输出值为 VITH,跨导型放大器输出连接到电流比较器的同相端,电流比较器的反相端输入信号为电流检测电阻的电压信号VSENSE。由此可见,对于电流比较器,电压外环的输出信号作为电流内环的给定信号。对于峰值电流模式,工作原理如下:在时钟同步信号到来时,高端的主开关管开通,电感激磁,电流线性上升,电流检测电阻的电压信号也线性上升,由于此时电压外环的输出电压信号高于电流检测电阻的电压,电流比较器输出为高电压;当电流检测电阻的电压信号继续上升,直到等于电压外环的输出电压信号时,电流比较器的输出翻转,从高电平翻转为低电压,逻辑控制电路工作,关断高端的主开关管的驱动信号,高端的主开关管关断,此时电感开始去磁,电流线性下降,到一个开关周期开始的时钟同步信号到来,如此反复。由此可见:峰值电流模式检测的是上升阶段的电流信号。在每个开关周期,输入回路高端的主开关管流过的电流波形为上升阶段的梯形状波形。续流回路低端的开关管流过的电流波形为下降阶段的梯形状波形。而输出回路电感的电流波形为包含上升和下降阶段的锯齿状波形。因此:如果电流取样电阻放在 Buck 变换器的输入回路,系统一定工作于峰值电流模式。
注意到:对于 Buck 变换器,输入电压高于输出电压,电流取样电阻放在 Buck变换器的输入回路,那么电流比较器的两个输入管脚的共模电压为高的输入电压。对于输入电压大于 12V 的应用,电流比较器的两个输入管脚的共模电压也必然大于 12V,这样电流比较器的成本很高,因此,电流取样电阻放在 Buck 变换器的输入回路一般应用于低的输入电压,尤其是低输入电压的单芯片的 Buck变换器。高端的功率 MOSFET 集成在单芯片中,由于电流取样电阻放在 Buck变换器的输入回路,所以电阻取样,电流比较器均可以集成在单芯片中,设计十分紧凑。
注意的是:高端的主开关管和低端的同步续流管之间要设定一定的死区时间防止上下管的直通。

图1:电流取样电阻在输入端的同步Buck变换器
[page]
如果采用高端的功率 MOSFET 的导通电阻作为电流取样电阻,这样可以省去额外的电流取样电阻,从而提高效率。但是由于 MOSFET 的导通电阻值比较分散,而且随温度的变化也会在较大范围内波动,因此电流取样的精度差。峰值电流模式容易受到电流信号前沿尖峰干扰。在占空比大于 50%时需要斜坡补偿。
2 电流取样电阻在续流端的 Buck 变换器
前面的讨论知道:在每个开关周期,续流回路即低端的开关管流过的电流波形为下降阶段的梯形状波形。对于这种电流模式常称为谷点电流模式。和峰值电流模式一样,谷点电流模式反馈也有二个环路:一个电压外环,另一个是电流的内环。其工作原理如下:高端的主开关管开通,电感激磁,电流线性上升;高端 MOSFET的导通一段固定的时间,此时间由 PWM 设定。当高端 MOSFET 关断后,低端MOSFET 导通,此时电感开始去磁,电流线性下降。注意到低端 MOSFET 的电流随着时间线性下降,电流检测电阻的电压信号也线性下降,由于此时电压外环的输出电压信号低于电流检测电阻的电压,电流比较器输出为低电平。当电流检测电阻的电压信号继续下降,直到等于电压外环的输出电压信号时,电流比较器的输出翻转,从低高电平翻转为高电压,逻辑控制电路工作,关断低端的续流开关管的驱动信号,高端的主开关管开通,此时电感开始激磁,电流线性上升,进入下一个周期,如此反复。
注意的是:高端的主开关管和低端的同步续流管之间要设定一定的死区时间防止上下管的直通。
谷点电流模式具有宽输入电压、低占空比、易检测电流和快速负载响应。在占空比小于 50%时需要斜坡补偿。负载响应快速的原因在于谷点电流模式从当前的脉冲周期响应,而峰值电流模式从下一个脉冲周期响应。当输入和输出电压变化时,若高端 MOSFET 的导通的时间固定不变化,那么系统将工作在变频模式,不利于电感的优化工作。因此在 PWM 内部需要一个前馈电路,使高端 MOSFET 的导通时间随输入电压成反比的变化,随输出电压成正比的变化,从而维持在输入电压变化和负载变化时,变换器近似的工作于定频方式。

图2:电流取样电阻在续流端的同步Buck变换器
如果采用低端续流功率 MOSFET 的导通电阻作为电流取样电阻,这样可以省去额外的电流取样电阻,从而提高效率。同样,由于 MOSFET 的导通电阻值比较分散,而且随温度的变化也会在较大范围内波动,因此电流取样的精度差。但这种配置通常应用于高输入电压,低输出电压及大输出电流的变换器。
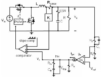
3 电流取样电阻在输出端的 Buck 变换器
前面的讨论知道:输出回路电感的电流波形为包含上升和下降阶段的锯齿状波形。因此电流取样电阻在输出端,变换器可以工作于谷点电流模式,也可工作于峰值电流模式。但通常这种配置工作于峰值电流模式。

图3:电流取样电阻在输出端的同步Buck变换器
[page]
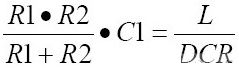
由于输出电压低,那么电流比较器的两个输入管脚的共模电压较低,因此可以使用低输入共模电压的差动放大器,提高电流检测的精度,降低噪声。这种配置另一个大的优点是可以使用电感的DCR作为电流检测电阻。要注意的是,在电感值和饱和电流满足整个输入电压范围和输出负载电流范围的前提下,对电感的DCR有一定的限制,因而在一些应用中需要定制电感。此外,电流比较器的输入阻抗要大,两个输入管脚的偏置电流要小,从而提高使用DCR作为电流检测电阻时的检测精度。相关的滤波元件也在设计作相应的匹配,如下图所示。

图4:电感DCR作电流取样电阻的滤波网络
通常,由于DCR值通常大于设计要求的电阻值,因此需要一个电阻分压器来得到所需要的电压值:

另外,为了满足滤波器时间的要求,必须使:

事实上,在设计时还要考虑到温度变化时,DCR也会发生变化,这将会影响电流取样的精度差。在有些PWM的设计中,也会将电流比较器的参考基准电压设计为可调整,从而增加电感使用的通用性。
4 结论
①电流取样电阻放在输入端可配置为峰值电流模式,使用高端MOSFET导通电阻作电流取样电阻可提高效率,但影响电流取样精度。
②电流取样电阻放在续流端可配置为响应速度快的谷点电流模式,使用续流MOSFET导通电阻作电流取样电阻可提高效率,但影响电流取样精度。
③电流取样电阻放在输出端可配置为峰值和谷点电流两种模式,常用峰值电流模式。使用电感DCR作电流取样电阻可提高效率,但设计和调试变得复杂,同时影响电流取样精度。





