【导读】可使用双通道的H桥驱动电路来驱动两相双极步进电机。该框图是通过PWM工作进行恒流驱动的电路示例,其工作原理基本上与使用PWM输出方式驱动有刷直流电机相同。
两相双极步进电机的驱动:驱动电路
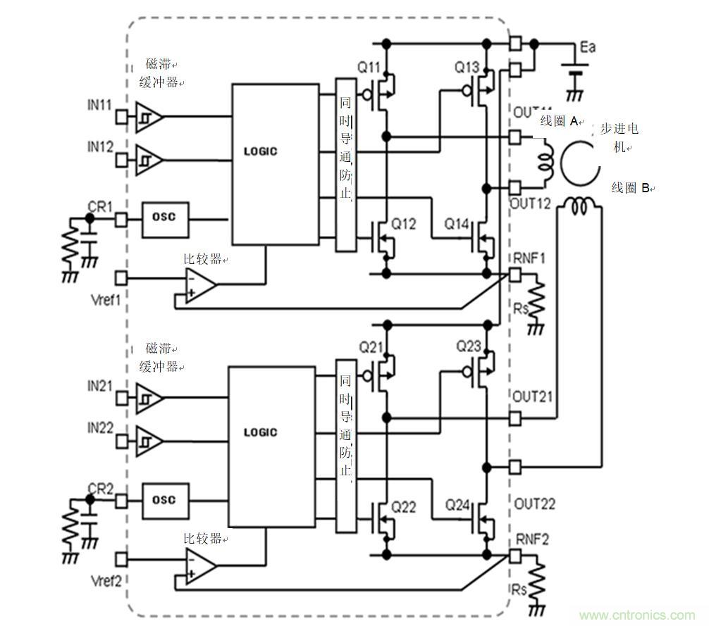
先来看两相双极驱动电路的基本框图示例。

可使用双通道的H桥驱动电路来驱动两相双极步进电机。该框图是通过PWM工作进行恒流驱动的电路示例,其工作原理基本上与使用PWM输出方式驱动有刷直流电机相同。
电机电流衰减时的电流再生模式包括Slow Decay(慢速衰减)和Fast Decay(快速衰减)。在有的模式下,电流的跟随性可能会降低,或者可能会引起振动或噪声。针对这种问题,还有一种具有Mix Decay(混合衰减)功能的驱动器,可以从外部调节Slow Decay和Fast Decay的比例。关于电流再生模式,计划在“其2”中进行说明。
下面是两相双极步进电机驱动的2相励磁(Slow Decay时)、1-2相励磁(两相时全转矩,Slow Decay时)、1-2相励磁(两相时转矩=单相时转矩,Slow Decay时)、1/4步励磁(Slow Decay时)的波形图。要确认的要点是输入信号INxx、输出电压OUTxx、各输出电流以及步数之间的关系。在1/4步这种情况下,由于可以使步距更精细,电流的变化也比较缓和,故可以使电机平稳地旋转。




下一篇将介绍两相双极步进电机驱动中的电流再生模式、SLOW DECAY、FAST DECAY以及MIX DECAY。
关键要点:
?可使用双通道的H桥驱动电路来驱动两相双极步进电机。
?两相双极步进电机驱动的电流再生模式包括Slow Decay、Fast Decay及Mix Decay。
免责声明:本文为转载文章,转载此文目的在于传递更多信息,版权归原作者所有。本文所用视频、图片、文字如涉及作品版权问题,请联系小编进行处理。
推荐阅读:




