【导读】曾有人问,是否可以用下面的公式计算电机驱动器IC的功耗。乍一看貌似没问题,但实际上是不正确的。“IC电路电流×电源电压”虽然不错,但“流过电机的电流×电源电压”中却含有电机的功耗,因此,正确的做法是应先求出电机驱动器IC的输出功耗,再加上IC电路的功耗。
本文将探讨电机驱动器IC的功耗。
曾有人问,是否可以用下面的公式计算电机驱动器IC的功耗。
(IC电路电流+流过电机的电流)×电源电压
乍一看貌似没问题,但实际上是不正确的。“IC电路电流×电源电压”虽然不错,但“流过电机的电流×电源电压”中却含有电机的功耗,因此,正确的做法是应先求出电机驱动器IC的输出功耗,再加上IC电路的功耗。
输出功耗通过“损耗电压×输出电流”来计算。后续会介绍在电机驱动器IC输出段的H桥电路中的计算方法,在这里为了便于理解,给出了线性稳压器IC的功耗计算公式作为简单示例。
线性稳压器IC的功耗=自身功耗(Vin×Iin)+输入输出电压差(Vin-Vout)×输出电流(IO)
在该公式中,Iin是技术规格书中被称为“Icc”或“Iq”等的电流,是从Vin引脚流到IC内部的输出稳压控制电路并被消耗的电流。下一项“输入输出电压差×输出电流”是输出损耗(消耗)功率。
例如,在运算放大器IC的输出电流未达到毫安级别的情况下,即使通过“电源电压×电源电流”来计算,也不会对其误差产生很大的影响,但对于电源IC或电机驱动器IC这类需要供应较大输出电流的IC来说,如果按照“电源电压×输出电流”来计算,则会产生很大误差。
这样的说明虽然貌似有些绕弯,但是电机驱动器IC的功耗计算也是相同的思路。
有刷电机驱动器的功耗计算方法
下面将以有刷电机驱动器IC为例来说明功耗计算公式。有刷电机驱动器IC的典型驱动方法包括恒压驱动和PWM驱动,因此先来介绍恒压驱动。
①恒压驱动时的功耗计算
恒压驱动的情况下,有刷电机驱动器IC的功耗Pc基本上可以通过以下公式求得:
Pc=小信号部电路电流×电源电压+流过电机的电流×(高边输出间的电压+低边输出间的电压)
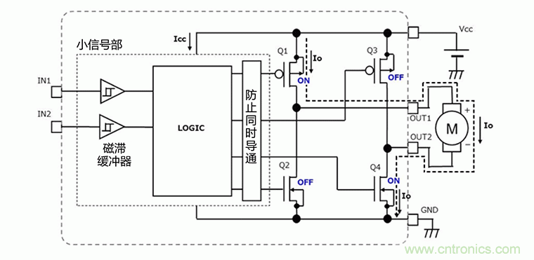
下图是表示功耗发生在哪部分以及功耗的产生机制示意图。

标为“小信号部”的部分是有刷电机驱动器IC的控制电路,设这部分的电路电流为Icc、电源电压为Vcc、流过电机的电流为IO。此外,Q1~Q4的MOSFET在输出段的H桥电路中。
小信号部电路的功耗可以简单地通过Icc×Vcc来计算。
H桥部分是高边Q1和低边Q4导通,IO从Vcc经由Q1流向电机,并经由Q4流向GND。需要求此时的H桥的功耗(损耗)。MOSFET的导通状态可以等效地视为电阻器,其阻值为MOSFET的导通电阻Ron。假设高边Q1的导通电阻为RonH、低边Q4的导通电阻为RonL,则各输出之间的电压可用以下公式来表示。
高边输出间的电压VH=IO×RonH
低边输出间的电压VL=IO×RonL
由此,即可通过以下公式来计算功耗Pc。
Pc=Icc×Vcc+Io×(VH+VL)=Icc×Vcc+IO2×(RonH+RonL)
虽然测量实际VH和VL的方法很实用,但是由于MOSFET的Ron已在技术规格书中给出,因此使用最大值来计算即可预估最差的情况。
未完待续
免责声明:本文为转载文章,转载此文目的在于传递更多信息,版权归原作者所有。本文所用视频、图片、文字如涉及作品版权问题,请联系小编进行处理。
推荐阅读:




