【导读】单节 AA 电池是一种极为方便的电源,适用于便携式低功率应用。典型 AA 电池提供 2 安培小时容量,可以提供超过 2A 的峰值供电电流。电池在充满电时通常能提供 1.5V,在放电时能提供 0.9V。这个数值不包括内部电阻压降,压降范围在 100mΩ 和 120mΩ 之间。要将该电压范围转换为 3.3V 或 5V 稳定电压,可以使用多款用于启动和采用低输入电压工作的 DC/DC 升压转换器来完成。这些设备采用同步开关管,所以下管能够启动电感。然后,由上管将存储的电能传输至输出电容和负载。
将 AA 电池的供电电压提升至 5V
单节 AA 电池是一种极为方便的电源,适用于便携式低功率应用。典型 AA 电池提供 2 安培小时容量,可以提供超过 2A 的峰值供电电流。电池在充满电时通常能提供 1.5V,在放电时能提供 0.9V。这个数值不包括内部电阻压降,压降范围在 100mΩ 和 120mΩ 之间。要将该电压范围转换为 3.3V 或 5V 稳定电压,可以使用多款用于启动和采用低输入电压工作的 DC/DC 升压转换器来完成。这些设备采用同步开关管,所以下管能够启动电感。然后,由上管将存储的电能传输至输出电容和负载。
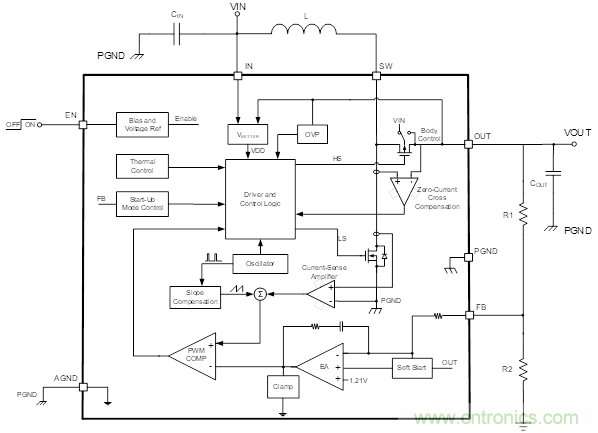
MP3414 是一个 AA 升压转换器示例,它具有一个 1.5A 下管,可以利用最低 0.9V 电池输入升压实现 3.3V 输出和 400mA 负载。图 1 所示为 MP3414 电路。同步上管取代了电路中的分立式二极管,并在短路和故障情况下提供限流和输入/输出隔离。

图 1:同步升压转换器电路图
虽然 MP3414 是适合单节 AA 或 3.3V 电压不错的解决方案,但其最大输出电压限制为 4.0V,开关电流限制(1.5A)则低于电池可以提供的最大电流。
对于输出电压和负载更高的应用,可以使用多种具备更高的最大电流和电压规格的升压 DC/DC 转换器,虽然这些转换器的输入电压范围可能受到限制。例如,MP3424 具备最高 9.5A 的开关管电流和 5.5V 输出电压,以及最低 2.0V 的上电电压和最低 1.6V 的工作电压。根据这些规格,可以看出 MP3424 可能不太适合单节 AA 电池应用;但是,通过使用特殊的电路技术和系统设计,我们可以获取一种有用的解决方案。
更高功率的 AA 升压电路
升压转换器电路使得开关电源路径可以和输入偏置相互分离,并且采用低功率辅助电源实现大电流升压设计。图 2 所示为 MP3424, 其电路将开关电流路径和输入偏置分离开来。

图 2:单节电池、大电流升压转换器
MP3424 输入和使能引脚仅消耗极少量电流,如果在启动之后,输出被调节至高于 3V,那么设备会与输出偏置。这意味着,偏置次级电源可能是一个小型 3V 锂电池,是一个次级 DC/DC 转换器,或者是使用 AA 电池的充电泵设备。
MP3424 的最大开关电流限值为 9.5A,但包含一个电流检测电路,可以产生可调节的最大输出电流。AA 电池的内部电阻将峰值电流限制为最大约 3A,在输入为 0.9V 时为约 2A(在实际输入为 0.7V 时,ESR 损失为 0.1Ω x 2A = 0.2V)。RSENSE 可使用公式(1)计算得出:
IOCL=VOCL/RSENSE
其中IOCL 是输出恒定电流限值VOCL = 30mV.
电流限值为 400mA 时,, RSENSE为0.075Ω. 当设备负载增大到电流限值时,峰值开关电流受到限制,以支持该电流(在输出为 5V 时约为 3A)。因此,输出电压开始下降。输出电压保持为较低的恒定电压,AA 电池则保持安全的峰值电流。如果负载增加,输出最后会降低至低于输入,上管 MOSFET 会将电流导入负载。如果 VOUT 降至预期输出的 50% 以下,设备会进入短路限制和关断状态,并每隔 40µs 重试一次。
出色的便携式脉冲电源
在满足便携式设备对间歇脉冲峰值功率的需求时,恒定电流功能非常有用。许多应用需要传感器、处理器和存储器短时运行,然后关断,并重复这种操作。这种过程可能随处进行重复,频率从几百次/秒到仅仅一次/秒。因为所需功率可能超过单节 AA 电池的峰值容量,另一种解决方案是增高至更高电压,然后在两次突发之间将电荷存储在电容中。如此,电容可以在突发期间放电,然后再重新充电。
图 3 所示为一个峰值脉冲供电系统示例应用。

图 3:峰值脉冲供电系统
图 3 所示为一个峰值脉冲供电系统示例应用。
在此应用中,负载为 5W,恒定保持 100µs(例如 IR LED),初始电压为 5V,按 1.0ms 为间隔重复。MP3424 对一节 AA 电池进行升压,采用 1.5µH 电感,以及一个 220µF 电解输出存储电容??仄德使潭ㄎ?580kHz,输出电流限值设置为 0.3A 恒定值,以为输出电容充电。采用放电电容电源提供恒定 5W,并得出一条放电曲线(参见图 4)。该模拟曲线中包含电容的 30mΩ 串行电阻。

图 4:放电曲线
注意,MP3424 可以在放电期间升压,但在本例中,MP3424 被禁用,负载电流由电容单独提供。由于输出功率是恒定的,且负载源极电压下降,所以电流提供的电源会随时间增加。放电之后,电容的电压约为 4.5V。
电容通过启用 MP3424(具备 300mA 恒定电流输出)来充电。使用 dt = C x dV / I,可以计算得出充电时间为(220e - 6 x 0.5)/ 0.3 = 367µs,如此,可以在 1ms 周期时间内让电容重新达到 5V,且还具有多余时间。当输出电压达到 5.0V 时,MP3424 切换到低负载电流跳频(PFM)模式,帮助降低电池消耗。MP3424 的电流控制使电池在充电周期内的峰值电流保持在 1.5A 左右,可以防止 ESR 导致电池电压过度下降。
给超级电容充电
另一个高峰值电流应用要求在两次放电之间保持长时间充电,以免造成电池消耗。这种特殊应用要求功率恒定为 2.0W,放电时间为 500ms,并在首次放电之后进行时长 2 秒的二次放电。之后,该系统可以闲置一个月。图 2 中同样的 MP3424 电路的输出为 5V 时,可以与 0.5F 超级电容(SC)配对,获得更长的放电时间。超级电容拥有更高的 ESR(约为 0.4Ω),所以降压稳压器的输入端存在压降。在放电期间,此压降约为 0.25V。截止电压为约 4.1V,在 1 秒充电时间内存在 300mA 恒定电流。放电时间和充电时间为 1.5 秒时,可以达到实现 2 秒周期时间的条件。
由于 MP3424 的输出和检测引脚存在泄漏,所以在设备被禁用(以保护电池)时,超级电容会在一个月内保持非活动放电。对于这种应用,输出 P 通道开关管会将 SC 和升压电路隔离开来,并由微控制器用来启动放电/充电周期的使能信号来实施控制。单个封装中的 N 通道和 P 通道组合通过使能高信号来实施开关,将超级电容的关断泄漏降低至低于 50nA。图 5 显示了整个电路。

图 5:超级电容为电路充电,以实现峰值脉冲功率
结论
对于电源功率有限的应用,例如低压电池,在升压 DC/DC 调节器中采用可编程恒定电流模式非常有用。使用升压转换器上的开关引脚提供单独的电源输入,同时采用小型辅助电源偏置该设备,以发挥电池电源的所有潜在功率。
免责声明:本文为转载文章,转载此文目的在于传递更多信息,版权归原作者所有。本文所用视频、图片、文字如涉及作品版权问题,请联系小编进行处理。
推荐阅读:





