【导读】在很多发射应用中必须产生多路相对相位准确已知的模拟输出。在正交调制器中(图 1),I 和 Q 通道必须具有明确的相位关系来实现镜频抑制。图 1 中,DAC1 和 DAC2 的延迟必须匹配。使用数字波束成形技术的发射器需要准确地控制大量 DAC 之间的相对相位。
概述
在很多发射应用中必须产生多路相对相位准确已知的模拟输出。在正交调制器中(图 1),I 和 Q 通道必须具有明确的相位关系来实现镜频抑制。图 1 中,DAC1 和 DAC2 的延迟必须匹配。使用数字波束成形技术的发射器需要准确地控制大量 DAC 之间的相对相位。

图 1. 使用多路复用 DAC 的 I/Q 发射器中的 DAC 和第一上变频级
使用具有多路输入的 DAC (MUX-DAC)如 MAX19692,或具有数据时钟输出的内插 DAC 时,输入数据速率为 DAC 刷新速率的 1/N,DAC 在一个或两个数据时钟跳变沿锁存数据。MAX19692 中 N = 4,输入数据速率为 DAC 刷新速率的 1/4。DAC 输出一个由输入时钟经数字分频得到的数据时钟(DATACLK)。DAC 上电时,数字时钟分频器可在 N 个状态的任意一个启动。如果使用多个 DAC,不同 DAC 的时钟分频器会在不同的状态启动,所以 DAC 会在不同的时间锁存数据。除非这种情况被发现并校正,否则不同的 DAC 输出数据时相互之间可能会有一个或更多个时钟周期的延迟。如果每个 DAC 的时钟分频器可以复位,那么这种情况可以避免,但是仍然会存在一些问题。如果其中一个时钟分频器发生错误,DAC 会变得永久异相,除非执行一些错误状态检测方法。为了保证系统的可靠性,必须检测相位错误状态并改正。如果 DAC 工作于非常高速的状态下,那么复位信号与输入时钟的同步也可能是个难题。
图 2 所示是 MAX19692 的时钟(CLKP,CLKN)和数据时钟(DATACLKP,DATACLKN)接口的简化框图。初始时钟由一个两位计数器四分频后用于锁存数字 DAC 输入。该计数器可能在四个状态中的任意一个启动(图 3)。如果使用两个多路复用 DAC,这两个 DAC 可能会在不同的状态启动。这可能导致 DAC1 的锁存与 DAC2 的锁存之间存在 -1、0、1 或 2 个时钟周期的延迟。
MAX19692 的数据时钟输出再由数据输入锁存时钟进行 2 分频或 4 分频。然后数据在双倍数据率(DDR)模式下在时钟的两个跳变沿进行锁存,或者在四倍数据率(QDR)模式下在时钟的每 90°相位处进行锁存。如果多个 DAC 的数据时钟延迟相匹配,或数据时钟相互之间反相,那么锁存时钟相匹配。

图 2. MAX19692 内部时钟接口框图

图 3. MAX19692 锁存时钟(四种可能的状态)
DAC 的同步问题有两个方面:
DAC 的锁存时钟之间的相对相位必须被检测。
DAC 之间的相对相位必须被调整直到 DAC 被合适地定相。
检测 DAC 之间的相位误差可以通过检测两个 DAC 之间的数据时钟输出的相位误差来实现。相位检测器可以像一个异或门一样简单,也可以像相频检测器一样复杂。
可以通过操作一个或更多个 DAC 的时钟来实现两个 DAC 之间的相位调整,直到 DAC 数据时钟输出的相对相位为零。另外一种方法可以测量数据时钟之间的 DAC 延迟周期数和相应的延迟数据。下面的段落讲述了 I/Q 配置中的这两种方法。
通过“吞”脉冲实现 DAC 相位调整
如果 DAC 使用方波(比如 ECL)时钟,两个 DAC 之间的同步可以用图 4 所示的简单的高速逻辑电路来实现。为了简单明了,该原理图中的逻辑配置只能实现单端功能。但是实际应用中会使用差分逻辑如 ECL 来实现高速和低噪声性能。

图 4. 实现 DAC 同步的简单的高速逻辑电路
MUX-DAC1 时钟路径上与门(G1)的插入允许对 MUX-DAC1 的时钟进行操作。MUX-DAC2 的时钟路径上插入与门(G2)用于延迟匹配。异或门(G3)起相位检测的作用。当 DATACLK1 和 DATACLK2 的输出不同时 G3 输出“1”。如果 G3out = “1”,应该“吞掉” MUX-DAC1 的时钟脉冲,将 DATACLK1 的边沿移位一个 CLK 时钟周期。G3 输出的上升沿(G3out)由 FF1 和 G4 组成的上升沿检测器(PED)来检测。如果检测到上升沿,PED 输出“0”,持续一个时钟周期。在 SPB 应用于 G1 之前,FF2 将这个信号重新定时,从而使 MUX-DAC1 的一个时钟脉冲被抑制。这就使 DATACLK1 延迟一个 CLK 时钟周期。经过若干个时钟周期后,DATACLK1 的延迟与 DATACLK2 一致,如图 5 所示。使用这种方法时,触发器要在时钟的下降沿进行状态更新,以消除 DAC 时钟信号的毛刺,两个 MUX-DAC 的输入时序要相同。布线时要考虑延迟以确保满足两个触发器的建立和保持时间的要求,且在时钟为低时将 SPB 信号的脉冲应用于 G1。否则,时钟信号可能会产生毛刺。同时建议使用无噪声电源为时钟同步电路供电,将抖动的引入减到最小。

图 5. 所示逻辑电路操作的时序图
通过输入数据移位实现 DAC 相位调整
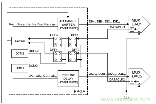
可以利用 Xilinx® FPGA 中先进的数字时钟管理程序(DCM)来检测两个 MUX-DAC 的数据时钟之间的相位差异(图 6)。DCM1 生成一个与 DATACLK1 和 DATACLK2 相同频率的时钟。以时钟周期的 1/256 为间距对 DCLK1 的延迟进行动态调整。触发器 DFF1 和 DFF2 在每个时钟周期对 DATACLK1 和 DATACLK2 进行一次采样。如果 DFF1 在 DATACLK1 为低时采样 DATACLK1,DFF1 会输出固定的“0”。如果 DFF1 在 DATACLK1 为高时采样 DATACLK1,DFF1 会输出固定的“1”。所以 DFF3 和 DFF4 可在任意时钟相位定时,与 DCLK1 的延迟设置无关。通过将 DCLK1 的延迟进行分级,使用 DCM1 的动态延迟调整功能以及读取 DFF3 和 DFF4 的输出,我们可以得到基于 DATACLK1 和 DATACLK2 上升沿的延迟设置。根据延迟设置,我们可以计算出为了保持 MUX-DAC1 和 MUX-DAC2 输入数据的同相,MUX-DAC1 的输入数据需要延迟的 DAC 时钟周期数。FPGA 中 4 x 4 桶形移位器的实现可使数据等待时间以一个 DAC 时钟周期为增量进行改变(参见图 6)。
MAX19692 有四个并行数据端口 A、B、C 和 D。输入 DAC 的数据序列是 An、Bn、 Cn、Dn、An+1、Bn+1、Cn+1、Dn+1、An+2 等。12 位 4 x 4 柱形移位器(图 6)允许输入 MUX-DAC1 的数据延迟 -1、0、1 或 2 个 CLK 周期。因此可以进行数据等待时间的调整直到两个 DAC 的输出数据同相。这样的话,两个 DAC 的数据时钟可能相距几个整数时钟(CLK)周期且不再改变。由于 DAC 的建立和保持时间以数据时钟为基准,所以两个 DAC 的数据时序必须不同??梢酝ü?DAC 的 FPGA 中的多个 DCM 来实现。

图 6. 利用 FPGA 中桶形移位器的实现完成 MUX-DAC 的同步
每个 DAC 使用一个 PLL 实现 DAC 同步
如果 DAC 使用锁相环(PLL)合成器来定时,那么同步两个 DAC 的方法就是每个 DAC 使用单独的 PLL (图 7)。DAC1 和 DAC2 的 LVDS 数据时钟输出相位与参考时钟相比较。这样的话,DAC 的内部时钟分频器在时钟生成 PLL 中作为反馈分频器使用。

图 7. 每个 DAC 使用一个 PLL 实现 MUX-DAC 同步
这种方法中,两个 DAC 的建立和保持时间相匹配。但是这种方法有两个缺点,两个 PLL 会带来额外的成本且 PLL 的相位噪声极限可能会造成性能极限。
结论
MAX19692 为 2.3Gsps、12 位、可工作于多个奈奎斯特频带内的 DAC,具有集成的 4:1 输入数据多路复用器,是 I/Q 应用中的理想器件。当 I/Q 应用中 MAX19692 的使用被强调时,所讨论的方案同样适用于其它 DAC 和应用,比如在多于两个通道应用中使用的 MAX5858A。
免责声明:本文为转载文章,转载此文目的在于传递更多信息,版权归原作者所有。本文所用视频、图片、文字如涉及作品版权问题,请电话或者邮箱联系小编进行侵删。





