【导读】随着电化学传感器技术的发展,万物互联时代的到来,市场对于相关检测产品小型化、数字智能化的需求也愈发显著。作为单芯片解决方案,信号链集成内置诊断功能将使传感器被更广泛地使用,同时提高准确性,延长传感器寿命,降低维护成本。
技术型分销商Excelpoint世健公司的工程师Ethan Li推荐了ADI一款集成化学传感器接口的精密模拟微控制器ADuCM355。他详细阐述了ADuCM355气体检测方案与传统方案相比的优势,以及设计中的注意点和相关开发资源。
ADuCM355 SOC片上系统的架构与特性

图1 ADUCM355片内架构图

图2 ADuCM355 AFE DIE≈AD5940/1
如图1所示ADuCM355的结构架构图,实际是=两个DIE封装的技术架构,DIE1≈模拟前端AD5940/1,DIE2=MCU=ADUCM3029。
如图2,ADucM355 AFE的功能框图架构与AD594X一样。但ADuCM355模拟资源较AD594X会多一些。
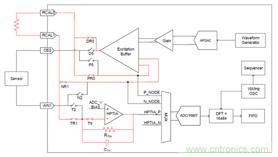
ADuCM355 AFE模拟前端
● LOW BANDWIDTH LOOP 低带宽回路
○ 两个双通道输出电压DAC
○ 两个低功耗、低噪声放大器(AD594X=1个)
○ 两个低功耗、低噪声TIA(AD594X=1个)
○ 可编程负载和增益电阻
● HIGH BANDWIDTH LOOP 高带宽回路
○ 1个高速12位电压DAC
○ 1个用于阻抗测量的高速TIA
○ 输出上的可编程增益放大器
○ 阻抗测量范围:<1 Ω至10 MΩ, 0.016 Hz至200,000 Hz
● 模拟输入/输出
○ 16 位、400 kSPS ADC 电压
○ 内部和外部电流和电压通道
○ 超低泄漏开关矩阵和输入多路复用器
○ 输入缓冲器,PGA
● 2.5 V 和 1.82 V 片内精密基准电压源
● 模拟硬件加速器
○ 数字波形发生器
○ DFT 和数字滤波器
Ø 内部温度传感器,±2°C精度
微处理器
Ø 26 MHz Arm Cortex-M3处理器
Ø 串行线端口支持代码下载和调试
Ø 128 kB闪存/64 kB SRAM
Ø UART、I2C和SPI串行输入/输出
Ø 最多17个GPIO引脚
Ø 通用、唤醒和看门狗定时器
ADuCM355气体检测SOC方案优势
1. 高集成度-降低信号链设计复杂性

图3 典型传统的电化学气体检测信号链

图4 ADuCM355电化学气体检测信号链
通过对ADuCM355内部架构的了解。以及图3&4、传统电化学气体检测方案与ADuCM355方案的对比,ADuCM355方案优势:高度集成化、数字化。Ethan介绍,世健公司前期与山东某知名便携式环保企业工程师推广交流,高集成度是他们导入ADuCM355方案评估的最重要因素。
2. 超低功耗

图5 低带宽回路保持EC参考极的偏置电压
如常见的三电极电化学传感器,根据电化学传感器工作原理,12位VDAC输出通过图5所示的恒电势器电路设置参考电极引脚上的电压。CE引脚和RE引脚上的电压称为VBIAS。6位输出设置LPTIA_P节点上的偏置电压;此输出设置感应电极引脚SE上的电压。该电压称为VZERO。传感器上的VBIAS偏置电压实际上是12位输出和6位输出之间的差值。低功耗模式下,在连接低带宽回路传感器非测量状态BIAS模式下,这个系统电路可以做到8uA的超低功耗。传感器工作测量时4.9mA。
3. 高测量精度

图6 ADC ENOB,基于RMS噪声
电化学传感器连接ADuCM355低带宽回路,输出非常小的电流经低功耗(LPTIA TIA支持200?至512k?的可编程增益电阻)转换为可由ADC测量的电压信号。16BIT高分辨率 SAR ADC,内部高精度20ppm 1.82Vref作为ADC基准源,加以可编程的数字滤波器,可做到如图6高达15BIT有效位数的采集精度。
4. 可诊断可预测型-电化学阻抗谱分析

图7 High Bandwidth Loop 高带宽回路比例法测量EC阻抗
随着电化学应用的发展,执行诊断测量具有重要价值。电化学阻抗谱分析如图7 ADuCM355高带宽回路HPDAC输出频率可高达200Khz交流信号激励传感器,配合复数阻抗测量(DFT)引擎,可帮助客户有效的诊断传感器的健康状态。
对于某些类型的传感器,在阻抗测量期间必须保持传感器上的直流偏置。交流信号的电平通过低功耗DAC 的VBIAS电压输出设置,SE上的电压由VZERO电压维持?;贡匦胪ü柚肁FECON位21来使能高速DAC直流缓冲器。
ADuCM355设计开发环境

图8 硬件连接、可支持电化学传感器

IAR 软件开发调试环境,ADI可提供ADuCM355全套参考代码。如图10所示 355_ECSns_2E code,可直接烧录评估,配合硬件参考手册,根据实际需求,个性化开发。

图10 ADI ADuCM355参考代码资源
Ethan还表示,ADI可提供丰富的参考设计代码,缩短开发周期。ADuCM355方案在新一代电化学气体检测应用的产品中拥有强大的优势、潜力,在世健公司的支持下,山东区域几家环保企业已陆续导入评估ADuCM355、AD5941气体检测方案,已有成功应用案例,等待产品量产上市。
关于世健——亚太区领先的元器件授权代理商
世健是完整解决方案的供应商,为亚洲电子厂商包括原设备生产商(OEM)、原设计生产商(ODM)和电子制造服务提供商(EMS)提供优质的元器件、工程设计及供应链管理服务。
世健与供应商及电子厂商紧密协作,为新的科技与趋势作出定位,并帮助客户把这些最先进的科技揉合于他们的产品当中。集团分别在新加坡、中国及越南设有研发中心,专业的研发团队不断创造新的解决方案,帮助客户提高成本效益并缩短产品上市时间。世健研发的完整解决方案及参考设计可应用于工业、无线通信及消费电子等领域。
世健是新加坡的主板上市公司,总部设于新加坡,拥有约750名员工,业务范围已扩展至亚太区40多个城市和地区,遍及新加坡、马来西亚、泰国、越南、中国、印度、印度尼西亚、菲律宾及澳大利亚等十多个国家。世健集团在2019年的年营业额超过9亿7千万美元。1993年,世健在香港设立区域总部——世健系统(香港)有限公司,正式开始发展中国业务。目前,世健在中国拥有十多家分公司和办事处,遍及中国主要大中型城市。凭借专业的研发团队、顶尖的现场应用支持以及丰富的市场经验,世健在中国业内享有领先地位。
推荐阅读:




