【导读】高精度应用需要精心设计的低噪声模拟前端来获得最佳信噪比(SNR),这就要求采用明智的方法来选择ADC以全面准确地捕捉传感器信号?;挂∮们?a target="_blank" style="text-decoration:none;" >运算放大器和基准电压源等支持器件来优化电路性能。
振动、温度、压力和光等现实世界的信号需要精 确的信号调理和信号转换,才能在数字域中进 行进一步数据处理。为了克服高精度应用的多 种挑战,需要一个精心设计的低噪声模拟前端来实现最佳 信噪比(SNR)。但许多系统既负担不起最昂贵的器件,也 无法承受低噪声器件的更高功耗。本文解决有关利用噪声 优化方法来设计完整解决方案的问题。本文提出了一种系 统的方法来设计增益模块和ADC组合,并给出一个实例供 大家参考。以调理低频(接近直流)信号为例,对该电路进 行噪声计算和分析。
设计模拟前端时,请遵循以下七个步骤:
1. 描述传感器或增益??榍岸说牡缙涑觥?/div>
2. 计算ADC的需求。
3. 为信号转换找到最佳ADC + 基准电压。
4. 为运算放大器找到最大增益并定义搜索条件。
5. 找到最佳放大器并设计增益???。
6. 根据设计目标检查解决方案总噪声。
7. 运行仿真并验证。
第1步:描述传感器或增益??榍岸说牡缙涑?/div>
信号可能直接来源于传感器,也可能在到达增益模块之前 经过EMI和RFI滤波器。为了设计增益???,必须知道信号 的交流和直流特性以及可用的电源。知道了信号的特性和 噪声电平后,我们就能知道选择ADC时需要何种输入电 压范围和噪声电平。假设有一个传感器,以250 mV p-p (88.2 mV rms)和25 V p-p噪声的满量程幅度输出一个10 kHz 信号。进一步假设系统中有一个可用的5 V电源。有了这些 信息,我们应该能计算出第2步中的ADC输入端的信噪 比。为简化数据处理和避免混淆,假设我们将该解决方案 设计为在室温下工作。
第2步:计算ADC的需求
我们需要何种ADC、采样速率如何、多少位、噪声指标如 何?若从第一步知道了输入信号幅度以及噪声信息,我们 就能计算出增益??槭淙攵说男旁氡?SNR)。我们需要选 择一个有较高信噪比的ADC。在选择ADC时,知道SNR将 有助于我们计算有效位数(ENOB)。此关系表达式如下。好 的ADC数据手册总会标出SNR和ENOB。此例中所需要的 86.8 dB SNR和14.2位ENOB决定了我们应选择一个16位的模 数转换器。此外,奈奎斯特准则要求采样率(fs)应至少两 倍于最大输入频率(n),因此一个20 kSPS ADC应该就已 足够。
下一步我们需要设计总体解决方案,使得噪声密度不超过 416 nV/√Hz。这就把信号调理电路的噪声确定为输入噪声 的1/10。


图1. 典型信号调理链
第3步:为信号转换找到最佳ADC + 基准电压
有了一系列的搜索条件,我们就有许多种方法找到合适的 ADC。要找到一个16位ADC,最简单的方法之一就是使用 厂商网站上的搜索工具。输入分辨率与采样速率,就可找 到许多推荐的ADC。
许多16位的ADC满足14.5位ENOB需求。如果您想得到更 佳的噪声性能,可使用过采样迫使ENOB达到16位(由4n过 采样得到n位增强)。通过过采样,您可以使用较低分辨率 的ADC:256过采样的12位ADC(44过采样)可得到16位噪声 性能。在我们的例子中,这意味着5.126 MHz采样率的12位ADC(20 kSPS × 256),或是42过采样的14位ADC;若1.28 MSPS 则更佳。然而这些选择的成本却和AD7685(16位、250 kSPS ADC)相当 。
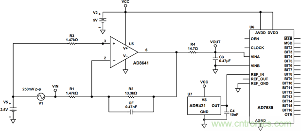
从列表中我们选择了AD7685(16位 PulSAR® ADC ADC)。该转换 器具有90 dB SNR和250 kSPS采样率,符合我们的需要。此 ADC推荐搭配使用ADR421/ADR431精密XFET®基准电 压源。2.5 V的输入范围超过了我们需要的250 mV p-p输入 特性


图2. 典型的ADC选型表
AD7685基准输入具有动态输入阻抗,因此需进行去耦以使 寄生电感最小(方法是在引脚附近放置一个陶瓷去耦电容, 并用较宽的低阻抗走线进行连接)。一个22 F陶瓷芯片电 容可提供最佳性能。
第4步:为运算放大器找到最大增益并定义搜索条件
有了ADC的输入电压范围将有助于我们设计增益???。为 了最大化动态范围,我们需要在给定的输入信号和ADC输 入范围内选取尽可能高的增益。这意味着我们可以将该例 子中的增益??樯杓瞥删哂?0倍的增益。

虽然AD7685很容易驱动,但驱动放大器需要满足某些要 求。例如,为保持AD7685的SNR和转换噪声性能,驱动放 大器产生的噪声必须尽可能低,但要注意增益??榭赏?放大信号和噪声。若要使得噪声在增益??榍昂蠖急3植?变,我们需要选择具有更低噪声值的放大器和相关元件。 此外,驱动器的THD性能应与AD7685相当,并且必须使 ADC电容阵列以16位水平(0.0015%)建立满量程阶跃。来自 放大器的噪声可使用外部滤波器进一步过滤。
运算放大器的输入端允许多大的噪声?牢记我们设计的总 体解决方案的噪声密度不超过416 nV/rt-Hz。我们设计的 增益??橛哂懈偷谋镜自肷?,系数为10,因为我们的 增益为10。这将确保来自放大器的噪声远低于传感器的本 底噪声。计算噪声裕量时,我们可假设运算放大器输入端 的噪声大致等于运算放大器的总噪声加上ADC的噪声。

第5步:找到最佳放大器并设计增益???/div>
知道了输入信号带宽后,运算放大器选型的第一步是选择 一个具有合理的增益带宽积(GBWP)的运算放大器,并且 该放大器可以最小的直流和交流误差处理该信号。为得到 最佳的增益带宽积,需要知道信号带宽、噪声增益以及增 益误差。下面给出这些术语的定义。一般而言,若想保持 增益误差小于0.1%,推荐选用增益带宽比输入信号带宽大 100倍的放大器。另外,我们需要一个可快速建立且驱动 能力良好的放大器。注意,我们的噪声预算要求运算放大器输入端的总噪声低于40.8 nV/√Hz,而ADC规定的指标为7.9 nV/√Hz。总结运算放大器的查找条件如下:UGBW > 1 MHz、5 V单电源、良好的电压噪声、电流噪声、THD特 性、低直流误差(不降低ADC性能)。

搜索ADC时采用相似的查找方法, 本例我们选择AD8641。AD8641为低功耗、精密JFET输入放大器,具有 极低的输入偏置电流和轨到轨输出特性,可在5 V至26 V电 源下工作。相关数据在下表中列出。我们可采用表中的元 件值对运算放大器进行同相配置。
表1. 图3 所示完整解决方案 的元件值


图3. 完整的解决方案
所有有源和无源元件都各自产生噪声,因此选择不降低性 能的元件尤其重要。例如,购买一个低噪声运算放大器并 在其周围放置大电阻就是一种浪费。牢记一个1 kΩ的电阻 器可产生4 nV的噪声。
如前所述,可考虑在ADC和该增益模块之间使用一个RC 滤波器,这样应该有助于缩小带宽并优化SNR。
第6步:根据设计目标检查解决方案总噪声
充分了解所设计电路中的各种误差源是极其重要的。为了 获得最佳SNR,我们需要写出前述方案的总噪声方程。方 程如下式所示。

我们可算出运算放大器输入端的总噪声,并确保其低于41.6 nV/√Hz,一如我们所预期的那样。

为了在整个带宽上对总噪声进行积分,我们可看到在滤波 器带宽上的ADC输入端的总噪声是3.05 μV,低于设计所需 的4.16 μV。由于AD8641的转折频率低于100 Hz,故此例中 的低频噪声(1/f)可忽略不计。

保持良好的信噪比需要关注信号路径中每一处细节的噪 声,并有良好的PCB布局。避免在任何ADC下方布设数字 线路,否则会将噪声耦合至芯片管芯,除非在ADC下方铺 一个接地层用作屏蔽。诸如CNV或时钟之类的快速开关信 号不应靠近模拟信号路径。应避免数字信号与模拟信号 交叠。
第7步:运行仿真并验证
刚开始验证电路设计时,使用PSpice宏模型(可从ADI网站 下载)比较合适??焖俜抡嫦允境鑫颐俏饩龇桨杆杓频?信号带宽。图4显示了位于AD7685输入端可选RC滤波器之 前和之后的响应。

图4. 图3所示电路的带宽仿真
如图5所示,10 kHz带宽上的总输出噪声接近31 μV rms, 略低于41 μV rms的设计目标。在量产之前需要制作原型并 验证整套解决方案。

图5. 图3电路的噪声响应仿真
总结
如今许多设计要求低功耗、低成本,而许多系统既负担不 起最昂贵的器件,也无法承受低噪声器件的更高功耗。为 了从信号调理电路得到最低的本底噪声和最佳性能,设计 者必须了解元件级别的噪声源。保持良好的信噪比需要关 注信号路径每一处细节的噪声。通过遵循以上步骤,便 可成功调理小型模拟信号,并使用超高分辨率ADC将其 转换。
参考电路
1. 应用笔记AN-202,IC放大器用户指南:去耦、接地及 其他一些要点。ADI公司。
2. 应用笔记AN-347, 如何排除干扰型噪声——方法及原 理:一种理性方法。ADI公司。
3. Barrow, J和A. Paul Brokaw。1989.“低频和高频电路接 地”,Analog Dialogue。 (23-3) ADI公司。
4.研讨会:传感器信号调理电路中的噪声优化(第一部分)。
5. 研讨会:传感器信号调理电路中的噪声优化(第二部分)。
推荐阅读:
特别推荐
- 强强联手!贸泽电子携手ATI,为自动化产线注入核心部件
- 瞄准精准医疗,Nordic新型芯片让可穿戴医疗设备设计更自由
- 信号切换全能手:Pickering 125系列提供了从直流到射频的完整舌簧继电器解决方案
- 射频供电新突破:Flex发布两款高效DC/DC转换器,专攻微波与通信应用
- 电源架构革新:多通道PMIC并联实现大电流输出的设计秘籍
技术文章更多>>
- 瑞典Ionautics新一代HiPIMS设备HiPSTER 25落地瑞士Swiss PVD
- CITE 2026:以科创之钥,启电子信息新局
- 迈来芯单线圈驱动芯片:二十载深耕,实现无代码开发与高能效双突破
- 工业智能化利器:树莓派的多元应用与优势
- 电容选型核心指南:特性、误区与工程实践
技术白皮书下载更多>>
- 车规与基于V2X的车辆协同主动避撞技术展望
- 数字隔离助力新能源汽车安全隔离的新挑战
- 车用连接器的安全创新应用
- Melexis Actuators Business Unit
- Position / Current Sensors - Triaxis Hall
热门搜索
浪涌?;て?/a>
雷度电子
锂电池
利尔达
连接器
流量单位
漏电保护器
滤波电感
滤波器
路由器设置
铝电解电容
铝壳电阻
逻辑IC
马达控制
麦克风
脉冲变压器
铆接设备
梦想电子
模拟锁相环
耐压测试仪
逆变器
逆导可控硅
镍镉电池
镍氢电池
纽扣电池
欧胜
耦合技术
排电阻
排母连接器
排针连接器
友情链接(QQ:317243736)
我爱方案网 ICGOO元器件商城 创芯在线检测 芯片查询 天天IC网 电子产品世界 无线通信???/a> 控制工程网 电子开发网 电子技术应用 与非网 世纪电源网 21ic电子技术资料下载 电源网 电子发烧友网 中电网 中国工业电器网 连接器 矿山设备网 工博士 智慧农业 工业路由器 天工网 乾坤芯 电子元器件采购网 亚马逊KOL 聚合物锂电池 工业自动化设备 企业查询 工业路由器 元器件商城 连接器 USB中文网 今日招标网 塑料机械网 农业机械 中国IT产经新闻网 高低温试验箱
关闭
?
关闭



