桃花源qm花论坛(品茶),凤楼阁论坛官网入口网址,一品楼品凤楼论坛最新动态,风楼阁全国信息2024登录入口

你的位置:首页 > EMC安规 > 正文

无需专用隔离反馈回路,简洁的反激式控制器是酱紫滴~

发布时间:2020-07-24 来源:ADI 责任编辑:wenwei

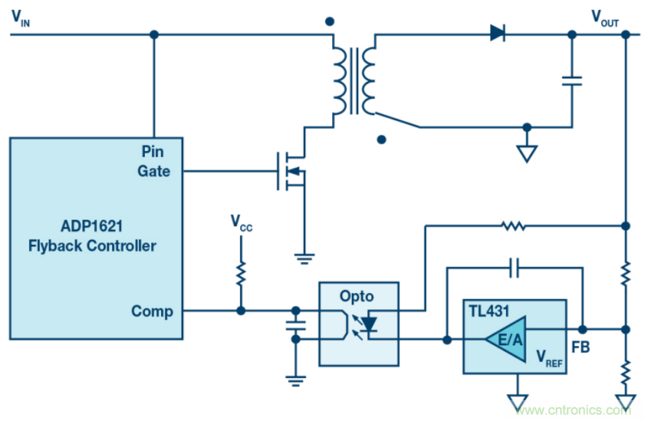
【导读】图1显示了传统的隔离型反激式转换器的架构。这些转换器的功率等级通??纱?0W左右。通过调整变压器的匝数比,借助原边开关和可以将电源电压转换为输出电压。有关输出电压的信息会通过反馈路径传输到原边的PWM发生器,以使该输出电压尽可能保持稳定。如果输出电压太高或太低,则将调整PWM发生器的占空比。
 
无需专用隔离反馈回路,简洁的反激式控制器是酱紫滴~
图1. 传统的带有光耦合器反馈路径的反激式控制器。
 
这种反馈路径会增加成本,占用电路板上的空间,并与变压器的隔离电压共同决定电路的最大隔离电压。光耦合器通常会老化,随着时间的推移其特性会改变,并且通常不适用于85°C以上的温度。
 
除光耦合器外,可使用第三个变压器绕组来提供有关输出电压状态的信息??梢曰诖诵畔⒗吹鹘谑涑龅缪埂5?,这个额外的变压器绕组使变压器更加昂贵,并且输出电压的调节不是特别精确。
 
更好的替代方法是以替代器件取代光耦合器和光耦合器的副边控制???。ADuM3190应运而生,它采用iCoupler®隔离技术,通过电感耦合(即无需光耦合器)跨过电隔离传输反馈信号。
 
但是,除此之外,还有另一种选择。一个特别简洁的解决方案是彻底消除分立式反馈路径。图2显示了无需分立式反馈回路的反激式转换器。图2所示为一款适用的转换器IC,即ADI的LT8300,它可以通过从副边反激回原边的电压来识别是否需要以及如何调节PWM发生器产生的占空比。该解决方案的优势是无需光耦合器或其他反馈电路。这样可以节省成本和空间。而且不会存在与反馈路径的最大隔离电压相关限制影响。只要将所使用的变压器设计用于特定隔离电压,整个电路就可以在该最大隔离电压下工作。 
 
此概念基于边界模式调节。这时,副边电流在每个周期内均降至零安培。然后,可以测量反激回变压器原边绕组的输出电压,并将其用于原边调节。
 
无需专用隔离反馈回路,简洁的反激式控制器是酱紫滴~
图2. 反激式控制器无需分立式反馈路径,但可通过原边变压器绕组进行调节。
 
是否可以在指定应用中使用不带分立式反馈路径的此类电路,在很大程度上取决于所需的输出电压调节精度。该精度可以优于±1%,但偏差也可能更大,具体取决于应用。
 
输出电压可通过下式计算得出:
 
无需专用隔离反馈回路,简洁的反激式控制器是酱紫滴~
 
Rfb如图2所示??梢越柚鹘谑涑龅缪?。Nps是所用变压器的匝数比,Vf是副边反激二极管两端的压降。它通常与温度密切相关。对于设置为较高值(例如12 V或24 V)的输出电压,温度对Vf的绝对影响较小。对于设置为3.3 V或更低的输出电压,温度对输出电压的影响非常大。一些无光耦合器的系列产品内置温度校正功能,以补偿不同的整流二极管在不同温度下的压降。
 
为了使电压调节功能正常工作,通?;剐枰谑涑龆耸┘幼钚「涸亍T贚T8300中,它约为最大可能负载的0.5%。
 
结论
 
反激式控制器不使用分立式反馈路径,但可以通过原边变压器绕组进行控制,从而简化了设计,并避免使用易失效的光耦合器。
 
LT8300
 
●   输入电压范围:6V至100V
●   260mA、150V 内部 DMOS 电源开关
●   低静态电流: 
    ○ 70µA(睡眠模式下)
    ○ 330µA(活动模式下)
●   边界工作模式(重负载下)
●   低纹波突发工作模式(Burst Mode®)(轻负载下)
●   全输出的最小负载<0.5%(典型值)
 
 
推荐阅读:
 
LIDAR感知挑战
工业机器视觉:改进系统速度和功能,同时系统更加简化
CareFusion与ADI之间的探讨:优化EEG放大器的性能并降低
新型谐波分析方法提高智能电表的精度并降低计算开销
从新能源汽车到智能充电桩,富士通打造车联网存储IC完美阵列
要采购变压器么,点这里了解一下价格!
特别推荐
技术文章更多>>
技术白皮书下载更多>>
热门搜索

关闭

?

关闭