桃花源qm花论坛(品茶),凤楼阁论坛官网入口网址,一品楼品凤楼论坛最新动态,风楼阁全国信息2024登录入口

你的位置:首页 > 电源管理 > 正文

究竟要多厉害的电源才能用于航空瞬变电磁发射机?

发布时间:2020-07-07 责任编辑:wenwei

【导读】固定翼时间域航空电磁法具有探测深度大、测量精度高的技术特点,是我国急需的快速高效的大深度矿产勘查装备技术。中国地质科学院已成功研制了基于国产Y12IV型专用飞机,具有完全自主知识产权的固定翼时间域航空电磁系统空中样机。为了匹配飞机电源和大功率发射机,需要研制由大功率稳压充电电源和大容量储能器构成的电源系统,为发射机提供满足要求的电压和功率。
 
Y12飞机只能提供5.6kW的输出,经过简单计算,要实现600A峰值电流和50万A·m发射磁矩,飞机电源的瞬时供电能力至少要达到28.8kW。在保持平均功率不变的条件下,提高电源的瞬时放电能力。电容器就是适用的一种功率变换装置,它既有储能的作用,也具有快速放电的能力。因此,采用电容器作为飞机电源和发射机之间功率匹配的接口,是解决飞机电源瞬时功率不足的有效方法。
 
根据计算,这个电容值会达到法拉级,直接挂接飞机电源,会导致瞬间短路。另外,飞机电源和发射机之间还存在阻抗匹配问题,要求的电源电压超过了飞机电源的28V。因此,必须在飞机电源和储能电容器之间设计一级具有限流功能、升压功能、电气隔离功能的DC-DC变换充电器。
 
01 系统设计
 
设计的大功率直流变换电源如图1所示,主体由16块平均功率为400W的DC-DC??樽槌桑美嘈涂?a target="_blank" style="text-decoration:none;" >电源???/a>具有同步脉冲控制接口,可以组成串并联阵列。每个??榈氖涑龅缪刮?8~36V可调;其中每8块并联可实现90A的额定输出并联模组;两个这样的模组串联后,可实现36~72V输出,额定功率达到6.4kW。
 
究竟要多厉害的电源才能用于航空瞬变电磁发射机?
图1  大功率直流变换电源
 
02 Vicor电源???/div>
 
选用Vicor大功率电源??槔垂菇ù蠊β手绷鞒涞缙鳎?为Vicor电源??槟诓康刃У缏吠肌?/div>
 
究竟要多厉害的电源才能用于航空瞬变电磁发射机?
图2  Vicor电源??槟诓康刃У缏吠?/div>
 
??楣δ芄芙潘得鳎?/div>
 
●  +IN和-IN:电源输入,一般为宽压输入(考虑飞机电源为28V,选用18~36V系列)。
●  PC:使能开关。PC开路或PC对-IN的压差大于2.4V,则??槭鼓埽蝗绻獠靠刂频缏返贾翽C对-IN的压差小于2.4V,则??槭?。
●  PR:并联同步总线。可以同步并联??榈母咂悼匦藕?,强制各模块均流。PR为双向端口,作为主???,向各个从??槭涑鐾叫藕?;作为从??椋蚪邮罩髂?榈耐叫藕抛魑匦藕?。
●  +OUT和-OUT:电源输出端;
●  +S和-S:正负输出电源参考端;
●  SC:输出电压控制端。内部通过电阻分压器对参考电源分压,产生一个误差信号。当SC对-S并一个电位器RD,调节RD的大小就可以控制输出电压的大小。
 
03 Vicor电源模块应用技术
 
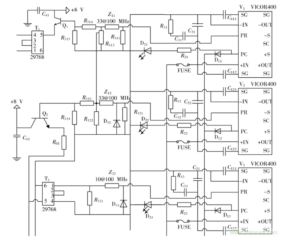
3.1  并联均流控制技术
 
Vicor电源??榈奶氐闶侵恍柙黾由倭客獠孔榧?,便可以组成数千瓦功率的并联阵列,增大输出功率。图3为均流同步电路连接图,图中V1,V2配置为主模块,V3等为从???各从??榈慕酉叻绞接隫3相同)。每只??榈恼菏淙胍哦加τ?.2μF陶瓷或薄膜电容本地旁路,这样可以分流高频的输入纹波电流。每只??榈幕搴透菏淙胍胖溆Φ苯尤胍桓?700pF的Y-电容,分流共模电流分量。专用变压器29768在PR引脚提供电气隔离。采用三极管提高主??镻R信号的驱动能力。
 
究竟要多厉害的电源才能用于航空瞬变电磁发射机?
图3  均流同步电路
 
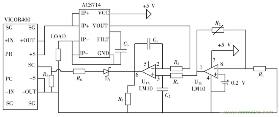
3.2  稳流控制技术
 
图1中由超级电容器组成的储能器的内阻非常小,所以一个很小的压差,也可能造成很大的负载电流,导致电源??楣?,甚至造成器件的永久性损坏。所以有必要设计一个闭环控制电路,当负载电流超过设定值时,自动降低??榈氖涑龅缪?,从而减小输出电流,即实现稳流输出。如图4所示,通过电流传感器ACS714将输出电流转换为电压值,采用含有内部参考电压源(0.2V)的双运算放大器LM10,工作原理如下:第一级运放的输出电压作为设定值,当输出电流的电压信号幅值(2脚)小于设定电压(3脚)时,由于运放为反相放大,6脚输出为正电压,导致D1反向截止,R6相当于开路,SC对地电阻为R7,此时??榈淖畲笫涑龅缪褂蒖7决定;反之,当输出电流大于设定值时,6脚输出负电压,D1导通,减小了SC的对地电阻,从而降低??榈氖涑龅缪?。
 
究竟要多厉害的电源才能用于航空瞬变电磁发射机?
图4  稳流控制电路
 
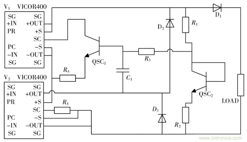
3.3  串联均压技术
 
如图1所示,由16块功率400W的电源??樽槌纱⒘罅?,每个??榈氖涑龅缪刮?8~36V可调;其中每8块并联可实现90A的额定输出并联模组;两个这样的模组串联后,可实现36~72V输出,需要设计相应的均压控制电路,如图5所示。
 
究竟要多厉害的电源才能用于航空瞬变电磁发射机?
图5  均压控制电路
 
当???的输出电压向下微调(V1<V2)时,三极管QSC1导通,并降低模块1的输出电压,直到V1=V2为止,反之亦然。
 
04 结语
 
大功率直流电源是为了匹配飞机电源和发射机而专门设计的,可以提高电源的瞬时功率和输出电压以匹配负载?;赩icor电源??榇⒘际醯奈攘鞒涞缙骱陀沙兜缛萜髯楣钩傻拇⒛芷饕约盎撼宓绺?,构成了最终的大功率航空瞬变电磁发射机的电源系统,实际应用结果表明,该系统具有6.4kW的平均功率,可以提供超过40kW的瞬时功率,完全能够满足设计要求。
 
 
推荐阅读:
 

关闭

?

关闭