【导读】多路复用器(MUX)可将信号从多个输入的其中之一路由至公共输出,允许共享某个器件或资源——如混合信号应用中的 ADC 或视频应用中的显示屏——而非为每个输入指定专用器件。很多应用会在信号进入多路复用器之前,使用放大器对其 进行调理。这种情况下,带禁用功能的放大器可用来选择通道, 因此无需使用多路复用器,同时还能降低成本、减少PCB 面积与失真。本文介绍使用具有禁用功能的运算放大器进行通道选择时遇到的挑战,并提供采用ADI 高速放大器产品组合的示例。
首先,必须比较禁用功能与关断功能。放大器禁用时,功耗下降,输出进入高阻态,允许将多个输出连在一起。该功能与关断不同,其目的仅在于节省功耗。
使用运算放大器选择通道时,还需要考虑放大器输入之间允许的最大电压。该信息通??稍谑菔植岬?ldquo;绝对最大额定值”部分找到,如图1 所示。如果该放大器的输入之间具有背靠背二极管,则差分输入电压将限制为——甚至放大器禁用时也是如此——0.7 V、1.2 V 或更高,具体取决于串联背靠背二极管的数目。

图1. AD8041 绝对最大额定值
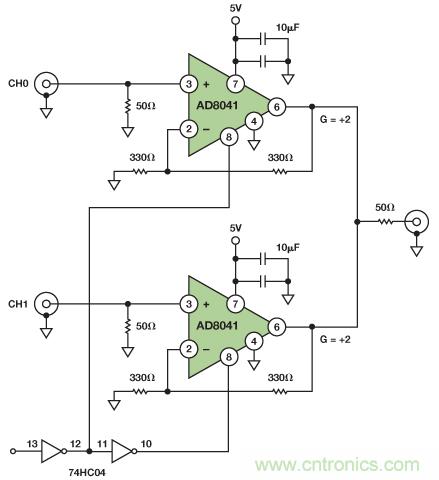
某些放大器(如AD8041)在输入之间没有背靠背二极管,因此可处理高达±3.4 V 的差分输入电压。禁用时,放大器输出处于高阻态。两个放大器的增益配置为2,可相连并选择两通道之一,同时采用5 V 单电源工作,如图2 所示。

图2. 使用两个AD8041 运算放大器构建的2:1 多路复用器
但是,这并非对所有集成禁用引脚的放大器有效。为了演示该特性,表1 显示集成禁用功能的某些高速放大器,以及差分输入电压额定值、带宽和最小增益要求。
表1. 集成禁用功能的高速放大器

例如,针对信号调理和通道选择,使用集成独立禁用引脚的双 通道低功耗运算放大器ADA4897-2,无需多路复用器。图3 显示两个单位增益缓冲器配置为2:1 通道选择器的简单原理 图。本文将分析三种情况: 1) 两个输入源CH0 和CH1 具有 2.5 V 直流电平和0.5 V p-p 交流信号;2) 相同信号,但两个输 入源之间具有1 V 直流失调 3) 相同直流电平,1 V p-p 交流信 号。由于每个放大器的反相和同相输入之间存在背靠背二极 管,因此差分输入电压不应超过0.7 V。

图3. 使用双通道ADA4897-2 构成2:1 多路复用器
使能放大器时,反馈功能迫使反相和同相输入相等,但禁用放 大器后,反馈环路开路,输入发生漂移。如果两个输入之间存在背靠背二极管,则输入漂移的程度也会受到限制。对于 ADA4897-2 而言,输入漂移程度不能超过二极管压降(0.7 V), 否则背靠背二极管就会开启。为了帮助演示这一点,图4 显示 该电路的简化原理图,图中禁用了一个放大器。

图4. 图3 禁用一个放大器的简化原理图
回到我们所说的三种情况。如果CH0 和CH1 上的直流电平相 等,则二极管正向偏置之前,两个输入源之间允许存在的最大 差分交流信号为0.7 V。在第一种情况中,电路能正常工作, 因为最大差分信号仅0.5 V p-p。在第二种情况中,两个输入源 的直流失调电平大于0.7 V,因此电路不工作。在第三种情况 中,当两个输入源之间具有180°相位差时,最大差分信号可达 1 V p-p。这将导致背靠背二极管正向偏置,因此电路在这种情况下也无法工作。针对后两种情况,使用AD8041 或其他差分 输入电压足够大的放大器(表1 中的器件)将是更好的选择。
如果出于成本或性能考虑而必须使用带有背靠背二极管的放大器,并且如果无法添加额外的多路复用器,则可将放大器增 益设为1 以上,或者使用单位增益配置的反馈电阻,这样可以使问题不那么严重。第二种情况只有在使用电压反馈放大器时才会有问题,因为这种情况下不应使用单位增益反馈电阻。如需处理峰值问题,则可以使用一个电容与反馈电阻并联连接, 降低峰值电平,最小化反馈电阻效应。
图5 所示为图2 的简化原理图,但使用ADA4897-2 代替 AD8041。放大器的增益配置为2。

图5. 图2 的简化原理图,使用ADA4897-2
在该电路中,反馈电阻限制流过背靠背二极管的电流。这样可 以使二极管不会完全正向偏置,对电路形成负载。假设CH0 和CH1 具有1 V p-p,则电阻两端的最大差分信号(假定二极 管压降为0.7 V)就是1.5 V – 0.7 V = 0.8 V,相当于0.8 V/330 Ω = 2.4 mA 电流。相比负载电流,该最差情况下的电流足够低, 因此放大器应当能提供该电流,同时驱动电路的其余部分。如 有必要,可以增加反馈电阻值,以便降低电流。采用2 作为增 益值而非使用单位增益(如假定该配置下的电压反馈放大器稳 定,则可以使用单位增益反馈电阻)将允许交流输入电压倍增。 使用反馈和增益电阻时,在反相输入端增加直流偏置可以消除 CH0 和CH1 之间的失调直流电压电平。在高精度应用中,使 用非背靠背二极管的放大器可能效果更佳,因为二极管会使信 号失真,哪怕它们并未完全导通。
总之,只要所有输入背靠背二极管保持非饱和状态,就可以将 带禁用功能的放大器用作通道选择器。单位增益配置相比更高 的增益会有更多限制,该配置下增益和反馈电阻可用于限制流 过背靠背二极管的电流,消除直流偏置。若需要单位增益,可 在反馈环路中使用电阻,前提是该配置下的放大器稳定。最后, 请记住,背靠背二极管会产生失真,因此对于高精度应用而言, 使用无背靠背二极管的放大器可能是更好的选择。
推荐阅读:




