【导读】50Hz工频电磁场干扰是硬件开发中难以避免的问题,特别是敏感测量电路中,工频电磁场会使测量信号淹没在工频波形里,严重影响测量稳定度,故消除工频电磁场干扰是敏感测量电路设计中不可逃避的挑战。
PT100是当前应用最为广泛的测温方案,各位工程师在应用此方案时是否会遇到这样的问题:
为什么PT100测温电路会存在周期性小波动?该如何解决?
其实出现这样的现象主要可能是存在如下几个原因:
● 50Hz工频电磁场的影响;
● 周围电机或者继电器等开关动作造成的群脉冲干扰;
● 传导进去系统的工频共模干扰。

图1 工频电磁场波形
由于是测量电路存在周期性波动,那工频电磁场扰动的可能性更大,用示波器观测工频电磁场波形如图1,一般认为50Hz工频电磁场干扰是由两方面原因产生:
● 50Hz工频干扰通过传导进入系统;
● 50Hz工频干扰通过空间耦合进入系统。
针对上述问题,消除50Hz工频电磁场干扰的方法也相对明确,有下述四种方案可供电路设计者去参考:
● 利用电气隔离,阻断工频干扰的传导路径;
● 敏感电路处搭建共模抑制和滤波电路,滤除进入输入通道的工频扰动;
● 软件中构建IIR陷波或者FIR带阻数字滤波器,消除工频干扰对测量结果的影响;
● 降低测量引线回路面积,增加屏蔽,减弱空间耦合效应。
ZLG推出一款双通道热电阻隔离测温模块TPS02R,转为敏感电路而设计,充分考虑50Hz工频干扰,如图2,我司采用多种方案抑制工频干扰,使得TPS02R??榉直媛士纱?.01℃,且可以长时间稳定运行。

图2 TPS02R系统方案
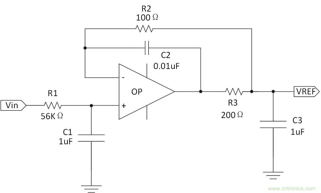
如上图系统方案所示,针对50Hz工频干扰,在“基准缓冲电路”中,采用硬件滤波电路,降低50Hz工频对ADC芯片基准电压的影响。如图3,本质上是一个电压跟随缓冲电路结合低通滤波器,R1C1针对50Hz滤波,R2R3C2C3针对50Hz高次谐波的过滤。

图3 缓冲滤波电路
具体-3dB频率响应计算如式1

ADC芯片内部PGA采用仪表放大器结构大幅度衰减共模工频干扰,且内置数字处理器,对输入信号进行数字滤波处理,其中数字滤波算法频率响应如图4所示,数字滤波算法的陷波点在10Hz、20Hz、40Hz、80Hz频率的整数倍处响应,所以选择10Hz频率的输出,可以一定程度的衰减50Hz工频扰动。

图4 数字滤波器频率响应
结合电气隔离方案从源头处防止50Hz工频从电源处传导进入系统影响敏感信号采集端。??椴捎盟牟惆宀季?,大面积敷铜接地,让地阻抗降到极低,系统的信号回路尽可能缩短,从而抑制50Hz工频干扰的产生。
上述四种方案均运用在我司高精度测温模块TPS02R上,对于50Hz工频电磁场干扰,TPS02R有很强的适应性,现将我司TPS02R与一款RTD非隔离测量方案做对比:

图5 相关产品实测数据
如图5,在相同环境下,利用福禄克5520A源表模拟RTD测试相关产品,模拟温度为0℃,测量145次,统计相关数据。测试使用PC的USB接口供电,因此与5520A源表之间存在常见的50Hz工频干扰信号。图5的测试数据之中,非隔离RTD测量方案存在一定的波动,波动范围在[-0.44,0.44]℃,而TPS02R测量的波动范围在[0.046,0.072]℃,受50Hz工频电磁场影响非常小,用以验证以上抗50Hz工频电磁场影响的设计有效性。在供电情况复杂或存在不确定性的应用环境中,使用内置电气隔离的TPS02R模块,可以方便、稳定地实现PT100温度测量。

图6 TPS02R产品图片
推荐阅读:




