【导读】BQ25618/9是TI为TWS耳机充电仓专门开发的一款三合一(?;?,充电及升压)的IIC控制开关充电芯片。其中BQ25618跟BQ25619在规格上一致,区别在于BQ25618采用的是小型化的DSBGA封装,0.4mm的管脚间距,对生产工艺有较高的要求,而BQ25619采用的稍大一点的WQFN封装 方便方便线路布板,器件的封装尺寸见下图一。

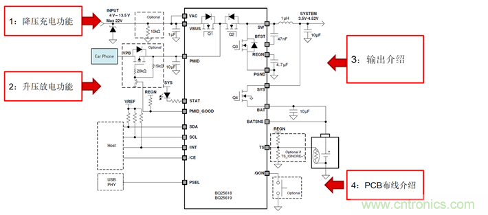
我们从下面四个角度角度来了解这颗芯片:

图二
1: 降压充电功能:
a) 输入工作电压范围支持4-13.5V,瞬间浪涌电压可以支持到22V,可以很方便的支持5V,9V,12V工作系统。
b) 输入过压通过VAC脚检测,默认值OVP值为14.2V,通过IIC可以有四挡OVP值调节5.7 V/6.4 V/11 V/14.2,可以根据实际需求灵活调整。
c) IIC编程设置输入过流?;さ?,范围可以从100mA到3.2A,最小步进电流是100mA。
d) 动态功率管理(DPM-Dynamic Power Management ),当输入电流超过输入过流?;さ?,而使得输入电压逐渐降低,当达到设定的电压跌落值时默认值为4.5V(3.9V-5.4V,可使用IIC设定,最小步进100mV),系统开始减少充电电流,从而保证输入电压维持在设定值。DPM功能可以很好的防止由于输入适配器带负载能力不够而造成的整个系统的瘫痪。
e) 具有自动输入检测功能,当检测到输入适配器插入,系统会自动关闭内置的升压电路。
2: 升压放点功能:
a) 当适配器插入,任然可以用PMID给耳机充电,此时电压为输入电压,升压停止工作。PMID_GOOD设计用来做输入过压过流?;さ?。
b) PMID 脚是升压输出脚,输出电流最大为1A,输出电压支持4档(4.6V/4.75V/5V/5.15V)IIC可调,方便根据实际的需求降低输出电压,减小损耗。当只有电池的情况下,内置升压才开始工作,通过PMID输出相应的设定电压。
c) PMID_GOOD脚是PMID电压的检测脚,当PMID 电压升到3.8V的时候,PMID_GOOD电平从低转为高,表示升压系统正常工作。如果发生过压(超过5.8V),电池侧过流(超过6A)的情况,PMID_GOOD会从高电平转为低电平,根据PMID_GOOD指示可以很容易驱动外置的PMOS做过压、过流时升压系统的切断,从而给系统叠加双重保护。外置?;さ缏房梢圆慰既缤既?/div>

图三
3:输出介绍
a) 充电电流最大1.5A, 同时具有20mA步进(20mA-1.5A 可编程)的充电截止电流,10mV的步进充电电压,可以使充电仓的电池充的更满。
b) 为了补偿截止电流的精度,让电池能够充的更满一些,BQ25618/9增加了TOP-OFF Timer功能,如下图四红色框所示,在系统侦测到充电截止后,还可以选择性的通过IIC增加充电时间(0,15min,30min,45min)。
c) QON脚支持运输模式,在运输模式下,漏电流可以低至7uA。
d) 优化过的路径管理功能可以在即使电池过放或者电池断开的情况下,给系统供电。
e) 室温下的静态电流典型值为9.5uA,相较于开关充电芯片的漏电流下降70%以上??梢源蟠笤黾拥绯毓┑缜榭鱿碌拇奔?/div>
f) 具有系统过压?;?,电池过压、过流?;ぃ绯毓疟;?,除了TS脚的过温?;ね猓褂行酒诓抗卤;ぃ?50C关断)等完善的保护机制。

图四
4:PCB 布线介绍
BQ25619优化管脚的位置,输入到输出更加简洁。以下为BQ25619的PCB layout走线指导:
a) 输入电容应尽可能靠近PMID引脚和GND引脚,并使用最短的走线连接。添加1nF小尺寸(例如0402或0201)的去耦电容,去除高 频率噪声和改善EMI。
b) 电感输入引脚应尽可能靠近SW引脚放置。最小化走线的铜面积以降低电场和磁场辐射,
注意走线要满足最大电流(见图五中黄色箭头所示的功率回路)。SW走线不要用多层连接,防止寄生电容造成开关瞬间的尖峰电压过高。
c) 将输出电容器靠近电感和芯片,接地需要与IC的地用最短的走线相连。
d) 将小信号地与功率地分开布线,单点接地,或使用0电阻将小信号地连接到功率地。
e) 去耦电容必须用最短的线摆放在IC管脚附近。
f) 将IC背面的裸露散热焊盘焊接到PCB上,确保在IC的正下方有足够的散热孔,并连接至接地层,以帮助散热。

图五
推荐阅读:
特别推荐
- 强强联手!贸泽电子携手ATI,为自动化产线注入核心部件
- 瞄准精准医疗,Nordic新型芯片让可穿戴医疗设备设计更自由
- 信号切换全能手:Pickering 125系列提供了从直流到射频的完整舌簧继电器解决方案
- 射频供电新突破:Flex发布两款高效DC/DC转换器,专攻微波与通信应用
- 电源架构革新:多通道PMIC并联实现大电流输出的设计秘籍
技术文章更多>>
- 瑞典Ionautics新一代HiPIMS设备HiPSTER 25落地瑞士Swiss PVD
- CITE 2026:以科创之钥,启电子信息新局
- 迈来芯单线圈驱动芯片:二十载深耕,实现无代码开发与高能效双突破
- 工业智能化利器:树莓派的多元应用与优势
- 电容选型核心指南:特性、误区与工程实践
技术白皮书下载更多>>
- 车规与基于V2X的车辆协同主动避撞技术展望
- 数字隔离助力新能源汽车安全隔离的新挑战
- 车用连接器的安全创新应用
- Melexis Actuators Business Unit
- Position / Current Sensors - Triaxis Hall
热门搜索
浪涌保护器
雷度电子
锂电池
利尔达
连接器
流量单位
漏电?;て?/a>
滤波电感
滤波器
路由器设置
铝电解电容
铝壳电阻
逻辑IC
马达控制
麦克风
脉冲变压器
铆接设备
梦想电子
模拟锁相环
耐压测试仪
逆变器
逆导可控硅
镍镉电池
镍氢电池
纽扣电池
欧胜
耦合技术
排电阻
排母连接器
排针连接器




