【导读】你知道什么是晶振吗?你知道晶振ppm代表什么意思吗?你知道晶振的主要参数以及工作原理吗?如果你对这些问题存在一定疑惑,不妨看看本文带来的有关晶振这四方面的内容,让本文帮你一次性扫清这些个障碍吧。

一、什么是晶振ppm
晶振全称是晶体振荡器,是指从一块石英晶体上按一定方位角切下薄片(简称为晶片),石英晶体谐振器,简称为石英晶体或晶体、晶振;而在封装内部添加IC组成振荡电路的晶体元件称为晶体振荡器。其产品一般用金属外壳封装,也有用玻璃壳、陶瓷或塑料封装的。
电子元件是电路设计中一个很关键的所在,电路的精准直接关乎使用这颗晶振的产品的质量问题,但是最重要的体现在于一个小参数那就是晶振的ppm值,即精度电容值。精度值越低表明这颗电子元件越精度越精确,使用起来越耐用和反应出来的效果就越好。那么,你知道晶振电路中的ppm吗?ppm这个小参数,是如何产生大作用的。

二、晶振ppm误差公式
1:120ppm,27M的晶振,频率的误差 = 120/100万*27M=3240Hz
晶振的精度决定时钟的计时准确度。
2:所配晶振频率:32772.2HZ,误差为+1.2ppm
一年的误差计算过程为:
Δf = +1.2/100万*32772.2
Δt/秒= Δf/32772.2 = 1.2/100万
一年的误差 = Δt*24*3600*365 = 37.8秒

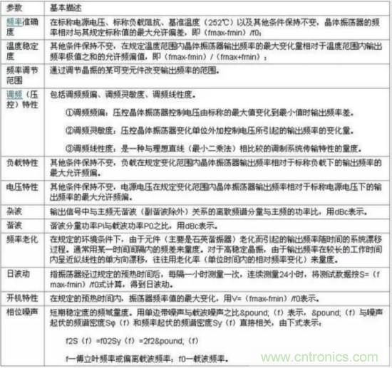
三、晶振的主要参数

晶振的主要参数有标称频率、老化率、频率准确度、频率稳定度、相位噪声、功耗等。
1、标称频率:是指晶振的标称输出频率;
2、频率准确度:是指常温(25度)下,所测晶振频率相对标称频率的差值。这一点是不太重要的;
3、频率稳定度:一般是指频率温度稳定度,是指在晶振的工作温度范围内频率随着温度变化的大小,一般用PPM或PPB来标示,1PPB=0.001PPM=1*10-9;
4、老化率:随着时间的推移,频率值随着变化的大小;
5、相位噪声:信号功率与噪声功率的比率(C/N),是表征频率颤抖的技术指标。一般来说雷达等设备会对相位噪声有特殊要求;
6、晶体还有一个重要的特性就是“RR等效阻抗”,晶振常出现停振现象。经分析均为晶片阻值大于80欧姆。
四、晶振工作原理

若在石英晶体的两个电极上加一电场,晶片就会产生机械变形。反之,若在晶片的两侧施加机械压力,则在晶片相应的方向上将产生电场,这种物理现象称为压电效应。如果在晶片的两极上加交变电压,晶片就会产生机械振动,同时晶片的机械振动又会产生交变电场。在一般情况下,晶片机械振动的振幅和交变电场的振幅非常微小,但当外加交变电压的频率为某一特定值时,振幅明显加大,比其他频率下的振幅大得多,这种现象称为压电谐振,它与LC回路的谐振现象十分相似。它的谐振频率与晶片的切割方式、几何形状、尺寸等有关。
当晶体不振动时,可把它看成一个平板电容器称为静电电容C,它的大小与晶片的几何尺寸、电极面积有关,一般约几个皮法到几十皮法。当晶体振荡时,机械振动的惯性可用电感L来等效。一般L的值为几十豪亨到几百豪亨。晶片的弹性可用电容C来等效,C的值很小,一般只有0.0002~0.1皮法。晶片振动时因摩擦而造成的损耗用R来等效,它的数值约为100欧。由于晶片的等效电感很大,而C很小,R也小,因此回路的品质因数Q很大,可达1000~10000。加上晶片本身的谐振频率基本上只与晶片的切割方式、几何形状、尺寸有关,而且可以做得精确,因此利用石英谐振器组成的振荡电路可获得很高的频率稳定度。

计算机都有个计时电路,尽管一般使用“时钟”这个词来表示这些设备,但它们实际上并不是通常意义的时钟,把它们称为计时器可能更恰当一点。计算机的计时器通常是一个精密加工过的石英晶体,石英晶体在其张力限度内以一定的频率振荡,这种频率取决于晶体本身如何切割及其受到张力的大小。有两个寄存器与每个石英晶体相关联,一个计数器和一个保持寄存器。石英晶体的每次振荡使计数器减1。当计数器减为0时,产生一个中断,计数器从保持寄存器中重新装入初始值。这种方法使得对一个计时器进行编程,令其每秒产生60次中断(或者以任何其它希望的频率产生中断)成为可能。每次中断称为一个时钟嘀嗒。
晶振在电气上可以等效成一个电容和一个电阻并联再串联一个电容的二端网络,电工学上这个网络有两个谐振点,以频率的高低分其中较低的频率为串联谐振,较高的频率为并联谐振。由于晶体自身的特性致使这两个频率的距离相当的接近,在这个极窄的频率范围内,晶振等效为一个电感,所以只要晶振的两端并联上合适的电容它就会组成并联谐振电路。这个并联谐振电路加到一个负反馈电路中就可以构成正弦波振荡电路,由于晶振等效为电感的频率范围很窄,所以即使其他元件的参数变化很大,这个振荡器的频率也不会有很大的变化。晶振有一个重要的参数,那就是负载电容值,选择与负载电容值相等的并联电容,就可以得到晶振标称的谐振频率。一般的晶振振荡电路都是在一个反相放大器的两端接入晶振,再有两个电容分别接到晶振的两端,每个电容的另一端再接到地,这两个电容串联的容量值就应该等于负载电容,请注意一般IC的引脚都有等效输入电容,这个不能忽略。一般的晶振的负载电容为15皮或12.5皮,如果再考虑元件引脚的等效输入电容,则两个22皮的电容构成晶振的振荡电路就是比较好的选择。
推荐阅读:



