【导读】工程师们在通过波形找CAN总线总线传输异常原因时,经?;嵊龅接捎谙陆笛毓旱贾挛徊裳砦蟮那榭觯陆笛毓阂话闶怯捎谧芟叩缛莨蟮贾?。本文将会带您了解电容过大造成的问题以及解决方案。
总线电容过大问题的现象
如图1所示,CAN节点的电容会影响整个网络的电容,电容越大边沿越缓,导致位采样错误。

图1
如图2所示,是1M波特率的CAN信号在电容为120pf的情况下的下降沿,下降时间为95.7ns。由于电容值小,所以图2的波形与图1相比更好,报文的传输也更稳定。

图2
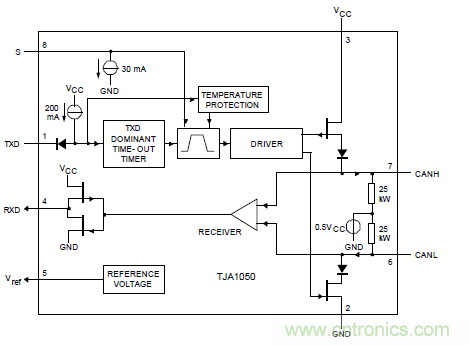
总线电容过大问题的原因
图3是CAN收发器的结构图,CAN收发器为了实现CAN的仲裁与错误处理,只能采用单向驱动的结构,导致CAN波形的上升沿有驱动,而下降沿是通过整条总线与终端电阻放电产生的,所以总线的终端电阻的第一作用是“放电”。

图3
解决方案一:牺牲幅值法
减小终端电阻值,总线加快放电速度,以“牺牲幅值”的方法改善下降沿。注意,如图4所示,总并联的终端电阻不得小于24欧,在线缆较细(导线衰减较大)时,总并联电阻要适当提高,才能保证差分幅值不小于0.9V的最低限度。

图4
解决方案二:更换低电容,低直流电阻的导线
CAN的90%电容过大问题,都是导线引起的,所以控制导线的电容是最重要的,保证导线电容在40-70PF/m的范围内,为性价比比较高的方案。如图5所示,是一张导线的参数图,在选材的时候最好要到导线的参数图,这样线材的好坏程度就一目了然了。

图5
除此之外,如图6所示,导线的横截面积与直流电阻的阻值大小有关,所以传输距离越长导线横截面积应该越大。

图6
解决方案三:通过中继器进行波形整形
通过图7可以看到,波形在经过中继器之前,由于总线电容过大,下降沿变得非?;?,形成了镰刀状,这样就容易导致位采样错误。而经过中继器后,报文波形经过整形后重新发出,可以看到波形整体情况良好,能够保证报文的正常收发。

图7
总结
面对总线电容过大的情况,一般这三种方法就可以解决掉现场出现的问题,而在中继器这一块,ZLG致远电子生产的CAN隔离网桥中继器集线器系列,具有2/5/8个电气隔离的CAN总线接口,能实现CAN-bus网络的中继功能。使用该系列产品可达到增加负载节点和延长通信距离的作用,实现网络中继扩容的功能。

推荐阅读:




