【导读】开关电源具有非常高的转换效率,已经成为了电源的主流产品。与此同时,环路分析测试作为其重要的测试方法也越来越被大家所使用。本文将深入介绍该测试方法的原理和应用。
环路测试
开关电源是一种典型的反馈控制系统,其有响应速度和稳定性两个重要的指标。响应速度就是当负载变化或者输入电压变化时,电源能迅速做出调整的速度。因为开关电源的负载多数情况下都是数字IC,其电流会随着逻辑功能的变化而变化,比如FPGA在进行配置时,电流会增大一倍以上。而开关电源的输入电压也会有一定程度的波动。为了保证电源稳定输出,不产生跌落或者过冲,就要求电源必须迅速做出调整,使得最终输出的电压没有变化。而电源的响应速度就决定了电源的调整速度。
由于电源加入了反馈系统,就可能发生震荡。如果电源系统的参数没有设置好,就会产生震荡,结果就是电压上会被叠加一个固定频率的波动。导致电源不稳定。
开关电源如下图所示:

图1 开关电源调试
从开关电源的框图中可以看出,该系统是通过一个反馈电路,将最终输出的变化反馈给比例电路,经过比例电路的等比例衰减,输入到误差放大器中。而后误差放大器通过比较该信号和内部参考信号的差异,来驱动后级脉宽调制器等一系列的输出环节,最终与干扰信号相互抵消,从而保证电源的稳定。
那应该如何测量出电源的响应速度和稳定性呢,在早期的调试中,大家会使用一个可变的电子负载来进行测试,但是由于现在的电子负载的变化频率远远低于开关电源的开关频率,该方法逐渐的不被大家所使用。目前比较常见的测试方式就是环路测试法?;仿凡馐苑ň褪窍蚍蠢』芈分凶⑷胍桓龈龅ヒ黄德实恼也ㄐ蛄行藕牛缓蟾莸缭聪低车氖涑銮榭隼磁卸掀涠愿鞲銎德矢扇诺牡髡芰ΑF浠仿废煊Φ腉ain越高,就说明电源对该频段的抗干扰能力越强。
环路测试框图如下所示:

图2 环路测试框图
从上图可以看出,环路测试实际上是将干扰信号通过反馈电路注入到误差放大器中,而后查看误差放大器加后级输出环节的级联响应。误差放大器的响应实际上就是该误差放大器的开环增益。所以环路的根本目的如下图所示:

图3 环路测试根本目的
随着一个个频率信号的扫描,最终将各个频道的环路增益绘制在一张图上,就会得到一幅很直观的频域特性图。
最终环路特性曲线如下图所示:

图4 环路相应曲线
根据这张图,我们就可以判断电源设计是否稳定,是否有优化的空间。曲线的稳定性判定标准如下:
● 穿越频率:建议为开关频率的5%到20%,过高则不稳定,过低则响应速度过慢。
● 相位裕度:要求一定要大于45°,建议45°到80°。
● 穿越斜率(0dB附近):要求为单极点穿越,一般是要求穿越斜率在-1左右,即-20db/每十倍频。
● 增益裕度:建议大于10dB。
干扰信号注入原理
干扰信号具体要如何注入到误差放大器呢,误差放大器的开环增益都非常大,都有60db左右。那么为了不使误差放大器输出饱和,输入信号必须在-50dbm左右,大概2mv左右,这个信号幅度太小,产生过于困难,一般的电磁噪声信号都要高过这个信号的幅度。显然这样直接注入是不可行的。为了能够成功注入干扰信号,我们需要利用反馈来进行。
想要阐述明白干扰信号的输入方式,必须先对反馈做一下说明。
什么是反馈?除了数学公式,这个概念比较难描述,大家可以思考一个小时候经常玩的倒立摆,眼睛,大脑,手形成了一个反馈系统。眼睛会根据木棍的摆动情况反馈给大脑,大脑再控制手来进行移动,从而保持木棍的直立不倒。如下图所示:

图5 倒立摆示意图
这个系统就是最简单的反馈系统,眼睛对应的就是反馈电路和比例电路,大脑对应的就是放大器,神经和手对应的就是脉宽调制器等输出后级。
试想我们给上面系统中的眼睛与木棒之间加入一个滤镜,该滤镜的唯一作用就是让木棒的图像按固定的频率左右摇摆。眼睛接受到这个摆动的景象后,发送信号给大脑,为了保持平衡,大脑开始操作手也左右摇摆。最终在滤镜后的景象中看上去木棒已经是在一个很小的幅度内摆动,而实际上的木棒却是在左右摆动,其摆动正好抵消滤镜产生的作用。实际木棍的摆幅与景象中的小摆幅的比例,就是整个系统的调节能力了。

图6 加入滤镜的倒立摆系统
如果理解了上面的假想实验,就应该明白,我们可以通过将反馈电路和比例电路断开,将信号串入反馈电路和比例电路之间,就像那个滤镜。注入源通过一个隔离变压器,将干扰信号变成一个电流信号,在注入电阻两端产生一个额外的压差Vfg,而由于运放负反馈的虚短特性,此时误差放大器会通过输出来尽量调节使得运放正负端的电压相等。这样就会最终在输出级产生一个△Vout,用来抵消注入电阻两端的格外压差Vfg。如果误差放大器开环增益无限大的话,Vfg则会与△Vout完全相等。但是由于误差放大器开环增益是有限的,就会最终导致产生一个△Vin,△Vin = Vfg - △Vout。而△Vin和△Vout的比例,就是整个环路的增益了。具体电路如下图所示:

图7 环路测试注入方式
注入点如何选择
选择注入点,有一个比较简单的方法,对于电压源就是找设计电路时,用来计算电压的那两个电阻。设计电路时是按哪个电阻来调整输出的,就加到哪个电阻上。对于电流源,也与电压源大致相同,不过电流源中一般是没有R1或者R2,只要将注入电阻放在反馈电电路之后就可以了。
以下是几种典型电路的注入点实例。
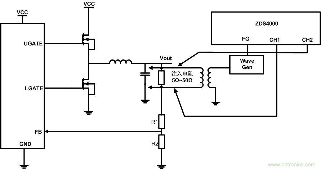
1、非隔离电压环路:

图8 非隔离电压环路注入方式示意图
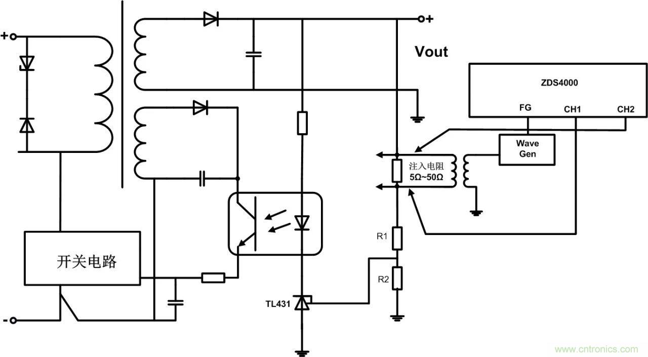
2、隔离电压环路:

图9 隔离电压环路注入方式示意图
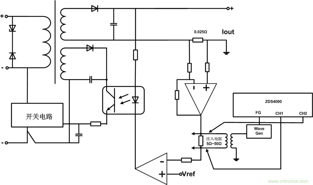
3、隔离电流环路:

图10 隔离电流环路注入方式示意图
总结
电源环路测试可以清晰准确的测试出开关电源的稳定性和响应速度,对电源设计有很重要的意义。测试方法也相对简单。但是实际测试中,由于开关电源系统会产生大量的谐波,这些谐波会严重影响最终测试结果,所以一般的示波器是无法得到比较准确的结果。而ZDS4000示波器采用先进的FFT和FIR功能,将谐波的干扰降低到最小,同时大大提高了环路曲线的分辨率和准确性。其效果不逊色与专业的电源环路测试仪。
文章来源于 ZLG立功科技一致远电子
推荐阅读:



