【导读】智能城市的一个关键要素是配备有传感器的智能交通系统,可监控城市的“健康” - 跟踪交通数据和停车计时以实施执法,红绿灯优先事项和事件管理,如图1所示。

图 1:智能交通系统通过路口监控和停车位检测来帮助监控城市的“健康”
智能传感器作为智能交通系统的核心,可以追踪交通拥堵并保持交通畅通,特别是在十字路口和高速公路上。这些传感器必须具备以下功能:
精确性
用于测量车辆或行人的延伸范围,速度和位置。
稳固性
包括在不透气的天气,黑暗和阳光下工作。
整体性
优化实时评估和修正。
易于使用性
带有参考代码和样本以加速部署。
TI的创新毫米波(mmWave)技术是一种用于交通监控的无线传感解决方案,它具有测量距离、速度和位置信息的能力,以确定车辆与交叉路口间的距离、车速和车道占用情况。新的使用毫米波雷达传感器进行交通监控检测和追踪参考设计中,IWR1642包含能够检测物体的C674x数字信号处理器,同时Arm® R4F处理器则可以随时追踪车辆的行驶距离和速度。参见图2。

图 2:左侧的图表清楚地显示了使用IWR1642检测和跟踪两辆车的过程
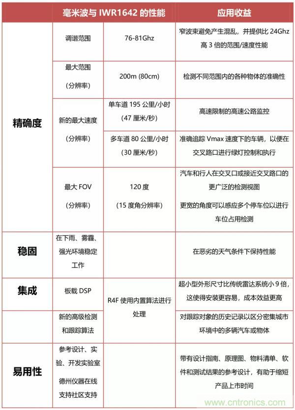
TI的新设计,为设计师在广泛的应用中使用毫米波雷达传感器提供了便捷(见表1)。例如,一种监测高速公路上车速的传感器可以远程发放超速罚单,并降低执法人员遇到危险情况的可能性。然而,为了做到这一点,传感器必须能够准确地检测处于不同距离的各个物体的速度,这需要通过设计中增加的Vmax算法而得以实现。

表1:TI的毫米波传感器为智能交通系统提供了优势
这一功能还可以提高传感器监测交叉口的准确性,使其能够更好地预测接近车辆的数量。并启用绿灯控制,减少车辆的启动和停止从而使交通更加流畅,并使得给闯红灯车辆发送罚单变得更容易。
该参考设计还具有先进的检测和追踪算法,使传感器能够保有特定物体所处位置的历史记录,从而使传感器更容易在密集的城市环境中区分汽辆或其他物体。
该解决方案具有35厘米的分辨率,能够检测到距离不超过200米的各种物体。此外, 具有50厘米/秒速度分辨率的解决方案,可以在高速公路单车道上精确地追踪200公里/时及更高限速的车辆,以及限速70千米/时,在有交叉路口绿灯控制和执法的多车道上的车辆。
120度视野(FOV)功能具有15度角分辨率,可以使视野范围更为宽广从而检测到接近交叉路口的车辆或行人。传感器可以留意多个停车位,以便司机知道停车场某车道内是否有车位,或者他们需要换一层楼找寻。
推荐阅读:





