【导读】对于新式数字系统来说,在电源中断期间备份重要的数据是一项重要特性。在嵌入式系统依赖干净不间断电源的电信、工业和汽车应用中,数据丢失是引人关切的。供电的突然中断会导致正在对硬盘驱动器和闪存器进行读写操作时的数据受损。
数据存储器广泛地采用在嵌入式系统中,以用于汽车维护、故障排除和维修工作。在复杂的工业金属加工设备中,在电源断接后必需存储多种工具的位置和状态,以防止在恢复供电时发生设备故障,这一点是极其重要。
传统上,备份电源设计师依赖于高电压电源的存在,以及升压型功率因数校正 (PFC) 电路的大容量电容。当采用这种传统方法时,在供电中断期间,350V 至 400V PFC 输出电压与极大容量电容之组合中的可用能量足以供下游转换器在要求的保持时间里支持关键的负载。保持时间简单地说就是系统安全地完成备份操作所需的时间。
问题是:许多新式电子系统 (例如:汽车) 并不需要 AC/DC 转换器。另外,PFC 的本质已经发生了巨大的变化:在低功率和分布式系统中,小占板面积隔离型反激式转换器正逐步取代“先升压后降压”转换器对。在这些环境中,低电压电源经常是备份设备唯一的可用电源。
所有无电池型备份解决方案均基于电容器存储能量 (W) 的能力。

式中的 C 是电容;VMAX和 VMIN分别是最大和最小电容器电压;VOUT和 IOUT是负载电压和电流;TH是保持时间,即电源在供电中断之后能够把输出电压保持在调节状态的时间。
三种简易型电源保持解决方案
为了在低电压系统中满足保持时间要求,设计师可以增加电容 (常常通过使用超级电容器来实现),或利用升压转换电路产生一个较高的电压。这两种解决方案都能采用专为支持它们而设计的转换 IC 非常容易地实现,但是两者除了标准的 DC/DC 转换电路之外还需要其他组件。本文将介绍上述解决方案两款有代表性的电路,以及一种用于相对较短保持时间的“较廉价”解决方案 (该解决方案不需要使用额外的控制器或电容器)。
基于超级电容器的电源保持解决方案
我们先来看一款易于实现的超级电容器解决方案,其基于 LTC3110 2A 双向降压-升压型DC/DC 稳压器和充电器 / 平衡器 (详见[1])。该解决方案的电原理图示于图 1。

图 1:基于超级电容器的 LTC3110 备份解决方案 (VIN高达 5.25V)
在图 1 中,通过一般处于接通状态的 MOSFET Q1 的输入电压负责为负载和降压-升压型 LTC3110 转换器供电。当 VIN接入时,LTC3110 对超级电容器实施充电和电荷平衡。在该电路中,三端子超级电容器是两个堆叠式电容器的组合。在充电过程中,LTC3110 安全地平衡超级电容器,使堆叠每一半上的电压达到均衡以避免出现过压情况。
当 VIN 中断时,Q1 关断,从而把负载与原始电压电源隔离开来,LTC3110 把超级电容器的储存电能释放至负载。在此情况下,LTC3110 保持一个稳定的 3.3V 轨电压,即使当超级电容器电压从其 5V 全值降至远低于 3.3V 时也不例外 (详见[1])。电阻器 RDT、RDB负责控制流到存储电容器或从存储电容器流出之能量的方向,RFT、RFB设置负载电压,而 RBT、RBB则设定存储电容器上的最大电压。尽管使用了超级电容器,但这款解决方案能够支持 1mm 高的扁平应用,见图 1。
升压电压保持解决方案
图 2 示出了一个解决方案实例,其采用了便宜得多 (相比超级电容器) 的电解或混合存储电容器,但是在它们的两端具有高得多的电压。这款备份解决方案以 LTC3643 为中心 (详见[2]) 。当输入存在时,该稳压器把输入电压提升至 40V (最大值)。当输入中断时,LTC3643 作为一个降压型稳压器工作,把存储电容器的电能释放给负载,但是保持编程电压电平。上面的超级电容器解决方案中描述的电阻分压器在这里具有相同的功能。

图 2:LTC3643 高电压备份解决方案;VIN 高达 17V
上面的超级电容器解决方案和这种较高电压解决方案均能减小电容器充电电流,旨在把输入电流保持在低于或处于某个预编程值,并设定负载需求的优先级高于存储电容器充电时间。在输入阻抗相对较高的系统 (例如:电池供电型系统) 或者由低功率 AC/DC 或 DC/DC 转换器供电的系统中,这一点是尤其重要。在 LTC3110 超级电容器解决方案中,该功能是通过电阻器 RPR实现的;而在较高电压 LTC3643 解决方案中,则是利用电流检测电阻器 RS实现的。
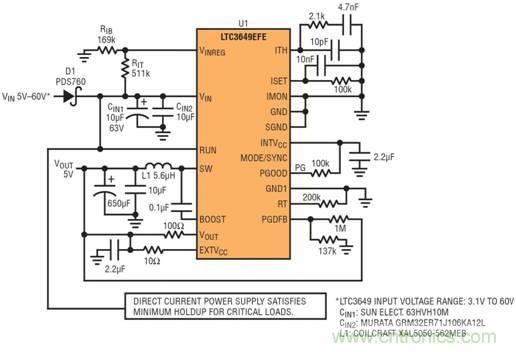
采用最少组件数目,“较廉价的” 电源保持解决方案
对于那些要求相对较短保持时间且对成本敏感的项目,图 3 中的解决方案通过缩短保持时间来换取最低的组件成本。该方案以一般情况下充当降压型转换器的 LTC3649 为中心。但是在这里,LTC3649 在输入电压断接时转而执行升压转换操作。LTC3649 通过对其自己的输出电容器进行放电以在关键负载的端子上保持编程电压。

图 3:LTC3649 “较廉价的” 备份解决方案,VIN 高达 60V
结论
本文提出的解决方案专注于 DC/DC 电源保持系统,覆盖了很宽的输入电压范围:1.8V 至 5.5V (采用 LTC3110)、3V 至 17V (采用LTC3643) 和 3.1V 至 60V (采用 LTC3649)。所有三种解决方案皆可成功地使用在面对输入供电中断时要求完成数据备份的汽车和工业应用中。
推荐阅读:





