【导读】手持式电子设备在我们的日常生活中起着重要的作用。由于可靠性是最重要,因此手持式设备采取了谨慎的工程设计,并采用了轻量型电源,以在正常条件下确保可靠的使用。但是,不管多少谨慎的工程设计都无法避免他们在用户手中遭遇“粗暴对待”。
例如:当工厂里的工人失手跌落一个条形码扫描仪而导致电池跳出时,会发生什么? 此类事件用电子学的方法是不能预知的,而且在未提供某种形式的“安全网”(一种存储了充足能量的短期电源保持系统,用于提供备用电源,直到可以更换电池或者能将数据存储到永久性存储器中为止) 之情况下,保存在易失性存储器中的重要数据将会丢失。
超级电容器具有紧凑、坚固和可靠的特点,并能支持用于应对短期掉电过程中后备系统的电源要求。与电池相似,它们也需要在输出端进行谨慎的充电和功率调节。LTC®3226 是一款具有一个电源通路 (PowerPath™) 控制器的两节串联超级电容器充电器,可简化后备系统的设计。特别地,该器件包含一个具可编程输出电压和自动电池电压平衡功能的充电泵超级电容器充电器、一个低压差稳压器和一个用于实现正常模式与后备模式之间切换的电源故障比较器。低输入噪声、低静态电流和紧凑的占板面积使 LTC3226成为紧凑、手持和电池供电型应用的理想选择。这款器件采用3mm x 3mm 16引脚QFN封装。
后备电源应用
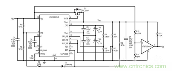
图 1 示出了一款采用超级电容器组的电源保持系统,该电容器组在没有电池电源的情况下提供持续约45s 的 165mW 待机功率的容量。一个 LDO 负责在后备模式期间将超级电容器组的输出转换为一个恒定电压电源。

图 1:采用超级电容器的典型电源后备系统
采用 LTC3226 可以轻松设计电源后备系统。例如:取一个在采用单节锂离子电池供电时具有 150mA 工作电流和 50mA 待机电流 (ISB) 的器件。为确保接入一个已充电电池,电源故障比较器 (PFI) 的高电平触发点设定为3.6V。当电池电压达到3.15V时,器件进入待机模式;而当电池电压为3.10V (VBAT (MIN)) 时,则器件进入后备模式,并将保持电源的时间周期(tHU)初始设置为大约45s。
待机模式触发电平受控于一个外部比较器电路,而后备模式触发电平则受控于PFI比较器。当处于后备模式时,必须禁止器件进入全面运行模式,以避免造成超级电容器过快地放电。
设计从设定 PFI 触发电平开始。R2 被设定为 121k, R1 的阻值应把 PFI 引脚上的 PFI 触发电平 (VPFI) 设定至1.2V,其计算公式如下:

据此将R1设定为191k。
VIN 引脚上的迟滞必需延长以满足 3.6V 的触发电平。这可以通过在 PFI 引脚和 PFO 引脚之间增设一个电阻器与二极管的串联组合来实现。VIN(HYS) 为0.5V,VPFI(HYS)为20mV,而Vf为0.4V。

R8设定为348k。
通过将 R7 设定为 80.6k,并计算 R6 阻值,把 LDO 后备模式输出电压设定为3.3V。VLDO(FB)为0.8V。

将R6设定为255k。
串联连接的超级电容器上的满充电电压被设定为5V。这是利用位于 CPO 引脚与 CPO_FB 引脚之间的一个分压器网络完成的。R5 设定为 1.21M,并计算 R4阻值。VCPO(FB)为1.21V。

设定R4 = 3.83M。
在后备模式中,当超级电容器组上的电压开始接近VOUT 时,在计算 tHU 结束时超级电容器上的最小电压必须将两个超级电容器的 ESR 和 LDO 的输出电阻考虑在内。假设每个超级电容器的 ESR 为 100mΩ,而 LDO 输出电阻为 200mΩ,这将由于 50mA 待机电流的原因而使VOUT (MIN)增加20mV。VOUT (MIN)设定为3.1V,从而在超级电容器组上产生一个1.88V的放电电压 (?VSCAP)。现在,可以确定每个超级电容器的大小。

每个超级电容器均选择为一个由 Nesscap 公司提供的3F/2.7V电容器(ESHSR-0003C0-002R7)。图 2 示出了在具有一个 50mA 负载时系统的实际后备时间。由于在实际电路中使用了较大的 3F 电容器,因此后备时间为55.4s。
结论
高性能手持式设备需要能够为设备提供足够长时间供电的电源后备系统,以在电池突然被拿掉时可安全地保存易失性数据。超级电容器可在此类系统中充当紧凑和可靠的电源,但是它们需要用于充电及输出电压调节的专用控制系统。LTC3226通过把一个两节超级电容器充电器、PowerPath 控制器、一个 LDO 稳压器和一个电源故障比较器全部集成在单个3mm x 3mm 16引脚 QFN 封装之中,使得能够轻而易举地构建一款完整的电源后备解决方案。




