【导读】本应用笔记介绍利用电流检测放大器、差分放大器和仪表放大器测量智能手机、平板电脑、笔记本计算机及USB附件中的电池充电和放电电流。通过对高边电流检测放大器与低边差分放大器进行了比较,并给出了检流电阻的选择标准。文中介绍了高电压短路器,以在发生电路故障及短路时提供系统过流保护。并且提供了可变线性电流源和可编程0–5A电流源的应用电路。
电流测量(即检测流入和流出电子电路的电流)是设计者的一项必备技能,也是各种应用中必不可少的。应用示例包括过流?;ぁ?–20mA系统、电池充电器、高亮度LED控制、GSM基站电源、H桥电机控制,您必须知道此类应用中流入和流出可充电电池的电流比(也就是电量计功能)。
随着越来越多的便携式应用,对专用电流监测器的需求已经大大增加,从而以小封装、低静态电流实现其任务。以下的讨论涵盖低边和高边电流监测器,包括其架构和应用。
采用高边还是低边监测器?
大多数电流测量应用采用低边原理,检测电阻与接地通路串联(图1);或者采用高边原理,检测电阻与电源线串联(图2)。两种方法都具有不同的优缺点。低边电阻在接地通路中增加了不希望的额外阻抗;采用高边电阻的电路必须承受相对较大的共模信号。此外,如果图1中运放的GND引脚以RSENSE的正端为基准,那么其共模输入范围必须覆盖至零以下,也就是GND - (RSENSE × ILOAD)。

图1. 低边电流监测器原理。

图2. 高边电流监测器示例。
然而,不要因为低边测量电路的简单性而忽略高边测量方法的优势。多种故障会避开低边监测器,从而使负载面临危险和未检测到的情形(图3)。注意,能够检测通过路径A连接的负载,但通过路径B的意外连接则避开了监测器。另一方面,高边监测器直接连接至电源,能够检测所有的下行故障并触发相应的补救措施。高边监测器也比较适合汽车应用,此类应用中的外壳作为地电势。

图3. 如果负载意外接地,通路B可产生危险的高电流。
传统高边监测器
以前,这两种方案的许多实现方法都基于分立式元件或半分立式电路。最简单情况下,此类高边监测器要求高精度运放和少数几个精密电阻。高边测量的一种常见方法是使用传统的差分放大器作为增益放大器以及从高边至地的电平转换器(图4)。尽管这种分立式电路使用广泛,但具有以下三个主要缺点:
- 输入电阻(等于R1)相对较低。
- 输入端的输入阻抗通常呈现出较大偏差。
- 电阻必须良好匹配,以获得可接受的共模抑制比(CMRR):0.01%的电阻值偏差会将CMRR降低至86dB,0.1%的偏差将其降低至66dB,1%的偏差将其降低至46dB。
高边电流监测需求带动了大量用于该目的的新集成电路的发展。另一方面,低边测量未推动新型相关IC的进步。

图4. 差分放大器是高边电流测量电路中的基本元件。
集成全差分放大器
随着大量包含高精度放大器和精密匹配电阻的IC的推出,在高边电流测量中使用差分放大器变得非常方便。这些器件的CMRR达到105dB数量级,MAX4198/MAX4199就是例子之一(图5)。IC采用8引脚µMAX封装,典型CMRR达到110dB,增益误差优于0.01%。
图5. 集成差分放大器(MAX4198/MAX4199)具有非常高的CMRR。
专用高边监测器
高边电流测量的另一种方法以包含执行测量所需全部功能的IC为代表。这些IC在高达32V的共模电压下检测高边电流,并提供以地为基准的电流或电压输出,输出与被测电流成比例。电源管理、电池充电及其它必须高精度测量或控制电流的应用均受益于这些专用电流检测放大器。
Maxim的高边电路检测放大器将电流检测电阻放在电源的正端与被监测电路电源输入之间。这种设计避免了接地区域上的外接电阻,大大简化了布局,通?;岣纳谱芴宓缏沸阅堋axim提供的单向和双向电流检测IC包括带有或不带内部检测电阻的双向器件。双向放大器包括一个用于指示电流方向的信号引脚。
这些单向和双向电流检测IC的型号包括带可调增益,+20V/V、+50V/V或+100V/V固定内部增益,以及内部增益加单或双比较器。器件采用小型封装,满足紧凑型应用的严格要求。
所有Maxim高边IC的共同点是具备提供以地为参考的电压或电流输出的能力,不需要或只需要很少的附加元件。输出信号与被测高边电流成比例,其共模电压可高达32V。图6至9所示为集成高边电流监测器的几种架构。注意,MAX4172电流源输出与RSENSE上的电压成比例。
新型高边监测器的方程式表明,外部电阻对CMRR的影响不再是问题,因为现在的MRR(典型值大于90dB)主要取决于集成放大器。在单片IC中集成电流检测功能具有如下优势:
- 有源和无源集成器件的严格容限
- 优异的温度系数(TC)
- 小尺寸
- 低功耗
- 易用性

图6. 双向高边电流监测器的简化原理图(MAX9928/MAX9929),带有表示电流方向的SIGN输出。

图7. 单向高边电流监测器(MAX4372)。
图8. 另一种单向高边电流监测器(MAX4172)。

图9. 单向高边电流监测器的另一种架构(MAX4173)。
选择RSENSE的相关考虑事项
在设计任何类型的电流监测器时,谨慎选择检流电阻(RSENSE)非常重要也必不可少。应遵循以下标准选择RSENSE:
- 电压损耗:高RSENSE值造成电源电压通过IR损耗降低。最低的RSENSE值能够实现最少的电压损耗。
- 精度:高RSENSE值能够较高精度地测量低电流,因为其电压失调和输入偏置电流失调比检测电压小得多。
- 效率和功耗:大电流时,RSENSE中的I²R损耗比较大,所以在选择电阻值和功耗额定值(瓦特)时应加以考虑。检测电阻温度过高也造成其电阻值漂移。
- 电感:如果ISENSE的高频成分较大,RSENSE必须具有低电感。绕线片式电阻的电感最高,金属薄膜电阻稍好一些,但推荐低电感金属薄膜电阻(1.5Ω以下可用)。与金属薄膜和绕线片式电阻(也就是螺旋缠绕在核芯上)不同,低电感金属薄膜电阻由直金属条组成。
- 成本:对于RSENSE成本要求严格的应用,可将PCB走线作为检测电阻(图10)。由于铜电阻的精度不高,需要利用电位计调节满幅电流。对于温度变化范围较宽的系统,铜电阻温度系数相当高(大约0.4%/°C)。

图10. 该高边电流监测器(MAX4172)采用PCB走线作为RSENSE.
高边监测器的应用
图11所示的电路为可变线性电流源。IC1将R1电流转换为成比例的输出电压,使电压调节器(IC2)产生稳压输出电流。为将IOUT设置为0mA至500mA之间的调节电流,在ICONTROL上施加5V至0V电压(5V设置IOUT = 0mA,0V设置IOUT = 500mA)。作为替代方案,您可增加如图所示的D/A转换器,对IOUT进行数字控制。对于12位分辨率(60µA/LSB),DAC可为并行输入MAX530或串行输入MAX531;对于10位分辨率(250µA/LSB),DAC可为并行输入MAX503或串联行入MAX504。

图11. 可变线性电流源(MAX603)。
图12所示电路为0–5A可编程电流源,利用4V至28V电源产生0A至5A电流,具有两方面优势:12位D/A转换器使其能够进行数字编程;开关模式降压型调节器(IC1)使其比使用线性晶体管的替代电流源的效率高。应用包括过流?;?、4–20mA系统、电池充电器、高亮度LED控制、GSM基站电源以及H桥电机控制。
图12. 0–5A可编程电流源(MAX4173)。
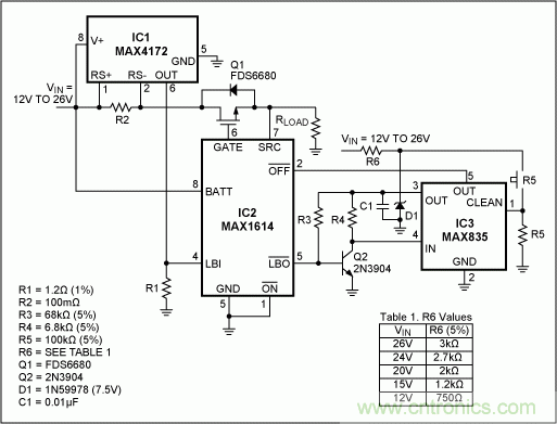
通用串行总线(USB)的广泛应用带动了各种2.7V至5.5V电源过流?;さ缏返姆⒄梗哂诟玫缪狗段У牟泛苌?。图13所示的短路器工作在26V电源电压下,利用可编程电流门限进行触发。

图13.该高压短路器(MAX4172)提供高达26V的保护。
本文来源于Maxim。
推荐阅读:





