桃花源qm花论坛(品茶),凤楼阁论坛官网入口网址,一品楼品凤楼论坛最新动态,风楼阁全国信息2024登录入口

你的位置:首页 > 电源管理 > 正文

提高电流式开关电源效率的方法

发布时间:2013-05-31 责任编辑:lynn

【导读】开关电源有两种,由于电流模式开关电源的功率损耗问题使得其在大电流和高密度应用中出现了问题,本文主要描述以超低电感器DCR采样的电流模式开关电源实现高效率和高可靠性。

当电流模式开关电源与电压模式开关电源相比时,前者有几种优势:(1)高可靠性,具快速、逐周期电流采样和?;つ芰?;(2)简单和可靠的环路补偿,全部用陶瓷输出电容器就可稳定;(3)在大电流多相(PolyPhase®)电源中易于实现准确的均流。在大电流应用中,电流采样组件中的功率损耗是一个令人担忧的问题,因此采样组件的电阻必须尽可能低。问题是低电阻采样组件会使信噪比降低,因此在大电流和高密度应用中,开关抖动就成了问题。

凌力尔特的LTC3866就解决了这个问题,使用该器件可以建立可靠和电流采样电阻<0.5mΩ的电流模式开关电源。这款单相同步降压型控制器用内置栅极驱动器驱动所有N沟道电源MOSFET开关。该器件采用一种独特的架构,可提高电流采样信号的信噪比,从而允许使用DC电阻(DCR)非常低的功率电感器或电阻值非常低的电流采样电阻器,以最大限度地提高大电流应用的效率。这种特性可降低在DCR很低的应用中常见的开关抖动。

这款控制器具备4.5V至38V的宽输入范围;运用准确度为0.5%的基准进行远端输出电压采样;运用电感器DCR采样时,提供可编程和温度补偿的电流限制;短路软恢复时没有过冲;芯片过热停机。就电信系统、工业和医疗仪器、以及DC配电系统而言,LTC3866为高效率、高功率密度和高可靠性解决方案的设计提供了方便。该控制器采用低热阻24引线4mmx4mmQFN和24引线裸露焊盘FE封装。

特点
LTC3866采用恒定频率峰值电流模式控制架构,从而可确保逐周期峰值电流限制和不同电源之间的均流。

该器件尤其适用于低压、大电流电源,因为其独特的架构能提高电流检测电路的信噪比。这允许LTC3866能以由DCR非常低(1mΩ或更低)的电感器产生小的采样信号工作,这在大电流电源中可提高电源效率。提高信噪比可最大限度地减小由开关噪声引起的抖动,而这有可能使信号产生讹误。凭借精心的PCB布局,LTC3866可对低至0.2mΩ的DCR值采样,尽管在这种极端情况下,应该额外考虑PCB和焊料电阻。

如图1所示,LTC3866有两个正的采样引脚(SNSD+和SNSA+)以采集信号,并在内部对信号进行处理,这在响应低压采样信号时,可使信噪比改善14dB(5倍)。电流限制门限仍然是电感器峰值电流及其DCR值的函数,而且可以用ILIM引脚以5mV的步进在10mV至30mV的范围内准确设定。在整个温度范围内,器件至器件的电流限制误差仅约为1mV。

图 1:具超低电感器 DCR 的 LTC3866 电流采样电路。大电流通路用粗线显示
图1:具超低电感器DCR的LTC3866电流采样电路。大电流通路用粗线显示
 
INDUCTOR:电感器
PLACE C1, C2 NEXT TO IC:靠近 IC 放置 C1 和 C2
PLACE R1, R2 NEXT TO INDUCTOR:靠近电感器放置 R1 和 R2

SNSD+通路的滤波器时间常数R1xC1应该等于输出电感器的L/DCR,而SNSA+通路的滤波器应该有5倍于SNSD+的带宽,也就是R2xC2=R1xC1/5。一个可选的附加温度补偿电路保证在很宽的温度范围内实现准确的电流限制,这在DCR采样中尤其重要。

LTC3866还具备精确的0.6V基准,而且其保证的容限为±0.5%,这就可以提供0.6V至3.5V的准确输出电压。其差分远端VOUT采样放大器使LTC3866非常适用于低压、大电流应用。
[page]

应用

图2显示了一款以非常低的DCR完成采样的高效率、1.5V/30A降压型转换器。在这个设计中采用了一个DCR=0.32mΩ的电感器,以最大限度地提高效率。

图2:以非常低的DCR完成采样的高效率、1.5V/30A降压型转换器
图2:以非常低的DCR完成采样的高效率、1.5V/30A降压型转换器

不同工作模式的效率如图3所示。在12V输入电压时,满负载效率高达90.3%。与采用1mΩ采样电阻器和具备相同功率级设计的电源相比,这大约改善了1.4%。在没有任何空气流动时,热点(底部MOSFET)的温度仅上升39.6°C(如图4所示)。在这张图中,环境温度大约为23.8°C。

图3:图2电路的效率
图3:图2电路的效率

EFFICIENCY:效率
Burst Mode® OPERATION:突发模式 (Burst Mode®) 工作
PULSE-SKIPPING:脉冲跳跃模式

图 4:图 2 电路的热量测试
图4:图2电路的热量测试

独特的设计提高了效率以及噪声灵敏度。在采用非常低的0.32mΩ电感器DCR时,最差情况的开关节点抖动减轻了60%,如图5所示。

图5:在12V输入、1.5V/25A输出时,对开关节点抖动的比较
图5:在12V输入、1.5V/25A输出时,对开关节点抖动的比较

STANDARD DCR SENSING:标准 DCR 采样
100ns/DIV:每格 100ns
LTC3866 ENHANCED DCR SENSING:LTC3866 增强的 DCR 采样

LTC3866的另一个独特之处是短路软恢复。内部软恢复电路保证,当电源从短路情况恢复时没有过冲(如图6所示)。

图6:短路测试
图6:短路测试
[page]

LTC3866可以与一个电源构件一起使用,以实现更紧凑的设计和非常大的电流。图7显示了一款由两个并联的LTC3866+电源构件电路组成的两相、高效率、1.5V/80A电源。尽管该电源构件中电感器的DCR仅为0.53mΩ,但是在DC和瞬态情况下的均流性能是十分出色的(如图8所示)。

图7:基于并联LTC3866和电源构件的高效率、1.5V/80A电源
图7:基于并联LTC3866和电源构件的高效率、1.5V/80A电源

图8:图7中1.5V/80A电源的均流性能
图8:图7中1.5V/80A电源的均流性能

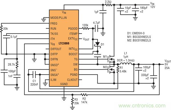
在电感器的DCR值较高或使用RSENSE时,通过停用SNSD+引脚(将其短路至地)就可以像使用任何典型的电流模式控制器一样使用LTC3866。RSENSE电阻器或RC滤波器可用来对输出电感器信号采样,或连接至SNSA+引脚。如果使用了RC滤波器,其时间常数RxC就设定为等于输出电感器的L/DCR。在这类应用中,电流限制VSENSE(MAX)是规定的ILIM之5倍,SNSA+和SNS–的工作电压范围为0V至5.25V。如果没有使用内部差分放大器,那么就可以产生5V输出电压(如图9所示)。热量测试显示,在满负载且没有任何气流时,热点(电感器)的温度大约为57.3°C(如图10所示),图中环境温度为25°C。

图9:高效率电源,12V输入至5V/25A输出
图9:高效率电源,12V输入至5V/25A输出

图10:图9电路的热量测试
图10:图9电路的热量测试

结论

在小型4mmx4mm、24引脚QFN封装中,LTC3866提供了丰富的功能。具电流模式控制的独特和超低DCR电流采样使LTC3866非常适用于具备高效率和高可靠性的低压、大电流应用。跟踪能力、强大的内置驱动器、多芯片工作和外部同步功能都是该芯片的特色。LTC3866非常适用于电脑和电信系统、工业和医疗仪器、以及DC配电系统。


相关阅读:

开关电源输入端的EMI滤波器
http://m.5r3h.cn/emc-art/80020659
降低开关电源噪声用于高灵敏度的模拟电路
http://m.5r3h.cn/power-art/80020614
性能稳定的恒压电能收集充电器设计
http://m.5r3h.cn/power-art/80020945




要采购电感器么,点这里了解一下价格!
特别推荐
技术文章更多>>
技术白皮书下载更多>>
热门搜索

关闭

?

关闭