【导读】本文将重点介绍利用一个TL431并联稳压器关闭隔离电源的反馈环路。文章将讨论一种扩展电源控制环路带宽以改善瞬态负载及线路响应的方法。
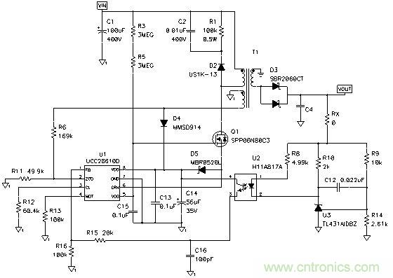
图1显示了一个离线隔离反向转换器的典型示意图。输出电压被向下分流,并与TL431的2.5V参考电压比较。如果输出电压过高,TL431就会通过其负极分流电流。该分流电流的一部分会流经光耦合器二极管 (U2),并反射在光敏晶体管中。镜像电流会增加R16的电压,其降低了功率 MOSFET的峰值电流,从而使电源的输出电压降低。

图1 光耦合器的R8连接改善了瞬态响应
有趣的是,有两条光耦合器相关反馈通路;一条通过TL431,另一条与输出电压R8连接相关联。TL431通路很明显,因为输出电压的采样被拿来与参考电压比较、放大,然后用于驱动光耦合器。R8连接很容易看见,通过R8的电流是输出电压和TL431 负极电压之间的差。通过R8的电流随输出电压成比例变化,而与TL431负极电压无关。如果输出电压要上升,则电阻和光耦合器二极管的电流就会增加,从而降低输出电压。

图2 R8连接提供了两个反馈连接
图2显示了电源控制环路的简化结构图。该系统由两个减法函数组成,每个函数后面均是正向增益???。在第一个减法中,将输出电压与参考电压比较,而误差信号被TL431放大。之后,从放大误差中扣除输出电压。然后,这种差异通过系统的剩余增益,包括电压到电流转换 (R8)、电流控制电流源(光耦合器)、电流到电压转换 (R16),并继续通过电源其他部分到输出。
在众多方法中,结构图是较为独特的一种。首先,有两个环路,而总的来说大多数人都想看到一个。您可能会说确实有两个以上的环路,因为误差放大器附近的补偿形成一个环路,而功率级(其可能为电流模式控制)会有另一个环路。它仅以简化形式呈现。第二件有趣的事情是反馈电路中没有输出电压调节,例如:电阻分压器等。右手侧环路中,正是这种情况,因为TL431输出直接与 R8 的输出电压比较。在左侧的情况中,其并不十分清楚。在与参考电压比较以前,输出电压就被分流。然而,正如我们在前面的《电源设计小贴士》文章中所指出的一样,这种分压在增益表达式中并未最终结束。
那么我们为什么要用第二个环路来使设计复杂化呢?答案就是为了改善系统的瞬态响应。在单环路设计中,在其受到系统其余部分影响以前,所有扰动都一定会通过误差放大器传播。利用这种双环路方法,误差放大器在高频下有效地被分路,快速生成误差信号以用于系统的其他部分。通过连接R8顶端至一个线性稳压器,可以去除这种“内部”环路。这样或许可以简化稳定反馈环路的工作,但需要更多的组件、更高的成本以及一个更慢的环路。






