中心议题:
- LED照明设计基础知识
- LED照明驱动方案选型
解决方案:
- LED通用照明方案选型
- 便携设备及液晶电视LED 背光方案选型
- 汽车照明LED驱动方案选型
近年来,随着LED在光效及成本等几乎各个方面的持续改进,其应用领域不断拓宽,从传统的便携设备背光向中大尺寸LCD显示器/液晶电视背光、汽车及通用照明等领域不断迈进。不同的应用对LED的要求不同,故需针对不同的应用选择合适的LED驱动器。安森美半导体提供丰富的LED 驱动器产品,可满足各种LED 照明应用需求。本文将结合LED照明设计基础知识,重点介绍安森美半导体在各个照明细分市场的应用方案,帮助照明设计工程师选择合适的方案。
LED照明设计基础知识
安森美半导体的产品应用总监Bernie Weir先生为工程师们传授LED照明设计基础知识,内容涉及LED驱动器的通用要求、电源拓扑结构、功率因数校正、电源转换能效和驱动器标准,以及可靠性和使用寿命等其它问题,方便他们更好地设计入门及提高,从而更好地服务于LED照明市场。
LED照明设计基础知识
http://m.5r3h.cn/art/artinfo/id/80005389?source=lecture
通用照明方案
安森美半导体有适用于不同功率AC-DC 供电的LED 通用照明方案,覆盖宽广的功率范围。
1)1 W 至8 W 方案
1 W 至8 W 的低功率LED 通用照明应用包括G13、GU10、PAR16、PAR20和嵌灯等。这类应用的输入电压范围在交流90 至264 V 之间,恒流输出电流包括350 mA 和700 mA 两种,能效要求为80%,还要求提供短路和过压?;さ忍匦浴U饫嘤τ每梢圆捎冒采腊氲继宓腘CP1015 自供电单片开关控制IC。该器件集成了固定频率(65/100/130 kHz)电流模式控制器和700 V 的高压MOSFET,具备构建强固的低成本电源所需的全部特性,如软启动、频率抖动、短路?;?、跳周期、最大峰值电流设定点及动态自供电功能(无需辅助绕组)等。
NCP1015 既可用于隔离型方案,也可用于非隔离型方案,见图1。

图1 基于NCP1015 的1 W 至8 W 隔离型(a)及非隔离型(b)LED 照明方案
值得一提的是, “能源之星”新版固态照明标准的一个重要特点是要求多种住宅照明产品的功率因数最低达到0.7。这类LED 照明应用的功率一般在1 W至12 W,最适宜采用隔离型反激电源拓扑结构。但是,现有标准设计技术的功率因数通常不到0.6。要改善功率因数,轻松符合“能源之星”要求,可结合优化的NCP1014LEDGTGEVB 评估板,采用安森美半导体的离线型8 W LED 驱动器参考设计。
安森美半导体的NCP1014LEDGTGEVB 评估板可驱动1 至8 颗大功率高亮度LED。该设计基于集成了带内部限流功能的高压电源开关的紧凑型固定频率脉宽调制(PWM)转换器NCP1014 构建。由于NCP1014 采用固定频率工作,电流不能上升到高于某个特定点;导通时间的限制使输入电流将跟随输入电压的波形,从而提供更高的功率因数。评估板电路图见图2。

图2 NCP1014LEDGTGEVB 电路图[page]
2)8 W 至25 W 方案(无PFC 及有PFC)
在8 W 至25 W AC-DC LED 照明应用中,一种方案不要求功率因数校正(PFC),另一种需要符合“能源之星”固态照明(SSL)规范规定的强PFC 要求。该标准适用于一系列特定产品,如嵌灯、橱柜灯及台灯,其中,住宅应用的LED驱动器功率因数须大于0.7,商业应用须大于0.9。
不需要 PFC 的8 W 至25 W AC-DC LED 照明的典型应用如PAR30、PAR38和嵌灯。这类应用的输入电压要求为85 至135 Vac 或185 至264Vac,能效要求大于80%,提供短路?;ぜ翱繁;さ忍匦裕懔魇涑龅缌魑?50 mA、700mA 及1 A 等。为此,可以采用安森美半导体的NCP1028 或NCP1351。NCP1028是一款增强型单片开关控制IC,提供800 mA 峰值电流,还提供过功率?;?、内置斜坡补偿及输入欠压?;さ忍匦?,适合在通用宽电源输入应用中提供几瓦至15 W 的输出功率。

图3 基于NCP1028和NCP1351的8-15/25W AC-DC LED照明方案(无PFC)
要求 PFC 的8 W 至25 W AC-DC LED 照明的典型应用同上,输入电压规格为90 至264 Vac,其他指标与不需要PFC 的应用相同,而功率因数要求高于0.9。这类应用适合采用安森美半导体的NCL30000 单段式功率因数校正LED驱动器。单段式拓扑结构无需专用PFC 升压段,减少了元器件数量,降低了系统总成本。NCL30000 满足IEC C 类谐波含量要求,可直接驱动LED,具备精确恒流输出控制,在5 W 至15 W 较低输出功率时能效高于80%,典型能效高于83%,并支持TRIAC 等现有调光方案。

图4 基于NCL30000的8-25W AC-DC LED照明方案(有PFC)
3)50 W 至200 W 方案
功率高于50 W 的AC-DC LED 应用广泛用于街道照明及大功率区域照明。其输入电压规格为90 至264 Vac,功率因数高于0.9,能效大于85%,提供短路及过压保护,恒流输出为350 mA、700 mA 和1 A。此类应用可以采用单段式PFC LED 驱动器NCL30001 、CrM PFC+ QR PWM 驱动器NCP1607+NCP1377,以及CrM PFC+ LLC PWM 驱动器NCP1607+NCP1397或NCP1392/3,以满足不同需求。

图5 基于NCL30001的40-150W AC-DC LED照明方案[page]
便携设备及液晶电视LED 背光方案
随着LED性能及成本的改善,现在LED被广泛应用在便携设备和大尺寸LCD背光中。便携应用要求延长电池使用时间,减小占板面积和高度。安森美半导体的多种低压便携产品背光应用LED 驱动器方案可用于线性、电感型及电荷泵型等不同拓扑结构。其中,电感型方案总能效最佳,电荷泵型方案的占板面积和高度最小,线性驱动器则适合简单背光应用。
安森美半导体的CAT3200、NCP5602、NCP5612、NCP5623、CAT3606、CAT3616、CAT3626、CAT3603、CAT3604、CAT3614、NCP5603 等支持电荷泵方案的不同调光型产品,如单模、双模、三模或四模方案等。以NCP5623为例,这是一款高能效LED 驱动器,带有I2C 接口,内置渐进调光功能,特别适用于驱动手机等便携产品的RGB LED 装饰光和增强型LCD 背光。它可实现94%峰值能效和低于1 微安的待机电流,将便携设备电池工作时间延至最长。该器件封装极小,仅需4 个无源元件,并具备短路和过压?;すδ?。
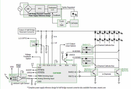
采用NCP1397 和CAT4026的46 英寸液晶电视背光方案由LED 背光转换器(NCP1397 等器件)和LED 控制器(CAT4026 等器件)组成。安森美半导体的NCP1397 初级端控制器配合带正向电压监测功能的6 通道线性LED 驱动器CAT4026 等器件,支持低高度LED 背光液晶电视设计,使电路板上高度低于8 mm,总高度低于12.5 mm,还可以很好地处理宽范围调光、散热、故障?;さ任侍?,使电源设计挑战迎刃而解。
CAT4026 是应用于大尺寸侧光式LED 背光液晶电视的多通道线性LED 驱动器的高性价比方案,可以单颗IC 支持6 通道,且易于分级为多达12 个或18个通道(相应采用2 个或3 个控制器),目标能效高于90%,典型能效达94%。此外,该驱动器还提供正向电压监测功能,可以限制总体功耗;还能为LED 开路及过多LED 短路等不同LED 串故障提供保护。

图6 基于CAT4026的液晶电视LED背光方案
汽车照明LED 驱动方案
LED在汽车照明中的应用多种多样,不同应用对LED电流的要求又各不相同,故需要结合具体应用要求,选择适合的LED驱动器方案。
[page]
安森美半导体针对LED汽车前照灯系统开发了NCV78663电源镇流器及双LED驱动器。NCV78663是先进的高可靠性、高能效的系统级芯片(SoC) LED驱动器,支持达2 A电流,提供高于90%的总能效,驱动高达60 V电压的多串LED,能以PWM调光维持色温及控制平均电流,使设计人员能够以一颗高集成度的SoC控制远光灯及近光灯、日间行车灯、转向指示灯及雾灯,所需外部元件极少。这器件通过SPI接口与外部微控制器通信,在上电后动态地控制系统参数、检测LED工作状态并反馈诊断信息。图4显示的是NCV78663在先进的汽车前照灯应用中的电路图。

图7 基于NCV78663的汽车LED前照灯应用电路图
此外,安森美半导体针对尾灯、方向灯、刹车灯及车顶灯等系统的驱动器主要有NUD4001及NUD4011线性LED驱动器。这两款器件的设计均用于在交流-直流应用中替代分立方案,设计人员能够利用外部电阻针对不同LED阵列设置驱动电流。不同的是,NUD4001适合于5 V、12 V或24 V的低压应用,而NUD4011则最高支持200 V电压。图5是用NUD4001 器件驱动一个200mA 的LED 的车厢顶灯电路。

图 8:用NUD4001 器件驱动一个200mA 的LED 的车厢顶灯电路
总结
安森美半导体运用其在低压、高压技术及电源管理方面的专长,为各种应用提供全面的LED 驱动解决方案。这里介绍的只是安森美半导体众多方案的极小部分。除了通用方案,安森美半导体还开发专用的LED 驱动器,以满足不断演变的便携、消费、工业及汽车市场的特定需求。





