文章要点:
- 氙气闪光方案的高度难以满足超薄照相手机要求
- LED闪光方案的厚度仅相当于氙气闪光方案的一半
- NCP5680除了驱动LED还管理超级电容
近年来,领先制造商纷纷为照相手机采用更好的镜头及更高像素的图像传感器,如分辨率超过500万像素的手机款式越来越多。为了帮助消费者在低光照环境或弱光下拍得更佳质量的相片,制造商需要在手机中集中高强度的闪光功能。若单纯依靠锂离子电池来为闪光提供能量,那闪光所需要的大脉冲电流会导致电池电压急剧下降,甚至可能低于阈值,导致手机关闭。
常见的一种闪光解决方案是氙气闪光。这种闪光方案中包含铝电解电容、变压器、氙气灯管及驱动器等组件,以极高峰值电压点亮氙气灯管内的气体混合物,燃烧氙气,并开始高强度闪光。这种闪光方案可以采用诸如安森美半导体NCP5080这样的氙气闪光电容充电IC。NCP5080是一款高压升压驱动器,专门用于氙气功率闪光。内置的直流-直流(DC-DC)转换器基于反激架构,带有外部变压器以适合任何范围的高压需求。这器件还集成光电二极管感测功能,防止照片过度曝光。采用NCP5080的这类氙气闪光方案的优势是闪光强度高,接近日光,且性能佳,适合拍摄移动的对象。
但在纤薄外形仍是便携产品重要卖点的今天,氙气闪光方案中铝电解电容较大的直径(约7 mm)和变压器较大的高度(约6 mm),使整体方案的厚度较大,难以适应超薄照相手机要求。
结合超级电容的LED闪光方案的应用优势
氙气闪光方案在厚度方面的制约,使另一种方案,也就是结合超级电容的大电流LED闪光方案极具吸引力。从光输出来看,最新的高亮度LED(HB-LED)提供可与氙气闪光方案相当的高流明密度;而从尺寸来看,这种方案中带光学组件的LED高度约为3 mm,超级电容的高度更低,整体闪光方案的厚度仅相当于氙气闪光方案的一半。
这种方案中常见大峰值电流,高达数安培(A)的电流会持续约100 ms的时间。超级电容可高达数百微法(μF),在峰值电流消耗期间为负载供电,而非直接依靠电池。LED驱动器在闪光期间为恒定电流稳流。业界首款10 A电流的超级电容LED闪光驱动器NCP5680便应运而生,这款安森美半导体的集成型LED闪光和电源管理方案采用超薄的3.5 mm x 3.5 mm x 0.55 mm的µQFN-24封装,结合由Cap-XX提供的最新纤薄棱形超级电容,提供与氙气闪光相媲美的高强度闪光,但整体方案的尺寸仅为氙气闪光方案的一半,非常适合超薄照相手机及数码相机的需求。
这器件配合锂离子电池,管理一颗超级电容来驱动LED闪光至充分亮度,提供达10 A的峰值电流。NCP5680中的集成驱动器还管理超级电容,处理其它消耗大峰值电流的功能,如变焦、自动对焦、音频、视频、无线传输、全球卫星定位系统(GPS)数据读取及射频(RF)放大等,帮助延长电池使用时间,更好地符合消费者的期望。
此外,NCP5680集成超级电容充电、浪涌电流管理和LED电流控制所需的全部电路,节省设计人员的开发时间、电路板空间及元器件成本。超级电容充电和放电完全可编程控制,确保为高质量拍照提供恰当的光。
值得一提的是,NCP5680以I2C接口提供灵活的控制。NCP5680中的I2C寄存器让用户能实时调节两颗LED中各颗LED的输出电流及闪光持续时间。所以这方案能提供不同的光照效果,如指示灯、预闪光、拍照用功率闪光灯,及视频摄录用电筒光。NCP5680连接至环境光传感器时,会自动限制闪光持续时间,防止照片过度曝光,以保障照片质量。NCP5680还提供众多?;ぬ匦?,?;ど凉獾缏访馐芮缏芳癓ED任何故障的影响

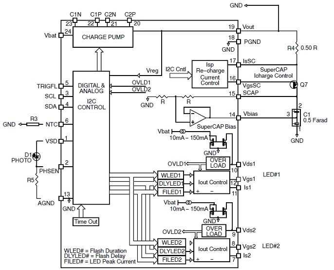
图:NCP5680的简化功能框图
总结:
NCP5680超级电容LED闪光驱动器结合最新纤薄棱形超级电容和大功率LED,非常适合超薄照相手机应用,并替代氙气闪光。这器件管理超级电容来驱动LED闪光至充分亮度,确保高质量的照相。这器件集成超级电容充电、浪涌电流管理和LED电流控制所需的全部电路,节省设计人员的开发时间、电路板空间及元器件成本,加快上市进程。



