桃花源qm花论坛(品茶),凤楼阁论坛官网入口网址,一品楼品凤楼论坛最新动态,风楼阁全国信息2024登录入口

电子元件技术网logo
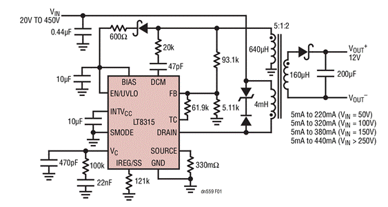
如何设计 DCM 反激式转换器
如何设计 DCM 反激式转换器

本期,我们将聚焦于DCM 反激式转换器的设计探讨为何在低功耗、低电流应用中DCM 反激式转换器是一种结构更紧凑、成本更低的选择并讲解完成此类设计的分步方法。反激式转换器可在连续导通模式 (CCM) 或不连续导通模式 (DCM) 下运行。不过,对于许多低功耗、低电流应用而言, DCM 反激式转换器是一种结构更紧凑、成本更低的选择。以下是指导您完成此类设计的分步方法。 详细阅读>>

干货"title="干货" 干货

反激式转换器可在连续导通模式 (CCM) 或不连续导通模式 (DCM) 下运行。不过,对于许多低功耗、低电流应用而言, DCM 反激式转换器是一种结构更紧凑、成本更低的选择。以下是指导您完成此类设计的分步方法。

设计反激式转换器时需要考虑的几大关键因素

设计反激式转换器时需要考虑的几大关键因素

反激式转换器有很多优点,例如它是成本最低的隔离式电源转换器,可以轻松提供多个输出电压,它是简单的原边控制器,可以提供高达300W的功率输出。反激式转换器可用于许多离线应用,从电视到手机充电器,以及电信和工业应用。 详细阅读>>

560V输入、无光隔离反激式转换器

560V输入、无光隔离反激式转换器

?

在传统的隔离式高压反激式转换器中,使用光耦合器将稳压信息从副边基准电压源电路传输到初级侧,从而实现严格的稳压。问题在于,光耦合器大大增加了隔离设计的复杂性:存在传播延迟、老化和增益变化,所有这些都使电源环路补偿复杂化,并可能降低可靠性。此外,在启动期间,需要泄放电阻... 详细阅读>>

英飞凌推出新一代 ZVS 反激式转换器芯片组,适用于先进USB-C PD适配器和充电器

英飞凌推出新一代 ZVS 反激式转换器芯片组,适用于先进USB-C PD适配器和充电器

?

随着USB-C电源传输(PD)充电技术的日益普及,整个消费市场对兼容性强的充电器的需求也在增加。如今,用户需要功能强大而又设计紧凑的适配器。英飞凌科技股份公司(FSE代码:IFX / OTCQX代码:IFNNY)推出的次级侧受控ZVS反激式转换器芯片组...详细阅读>>

无辅助绕组 GaN 反激式转换器如何解决交流/直流适配器设计难题

无辅助绕组 GaN 反激式转换器如何解决交流/直流适配器设计难题

?

人们对更小、更高效电源的需求不断增长,进而推动着基于氮化镓 (GaN) 的功率级快速普及。在交流/直流适配器市场中,制造商正在迅速利用 GaN 反激式转换器,通过功能越来越强大但尺寸越来越小的适配器,帮助扩大 USB Type-C? 接口的市场规模。 详细阅读>>

绝缘型反激式转换器电路设计:变压器设计(数值计算)

?

绝缘型反激式转换器电路设计:变压器设计(数值计算)

接下来将进入实际设计绝缘型反激式转换器。首先,先贴出使用例题所选择的控制IC"BM1P061FJ:AC/DC用 PWM 控制器IC"的电路图。 详细阅读>>

反激式转换器的共模噪声

?

反激式转换器的共模噪声

本系列文章的第 5 和第 6 部分[1-7] 介绍有助于抑制非隔离 DC-DC 稳压器电路传导和辐射电磁干扰 (EMI) 的实用指南和示例。当然,如果不考虑电隔离设计,DC-DC 电源 EMI 的任何处理方式都不全面,因为在这些电路中,电源变压器的 EMI 性能对于整体 EMI 性能至关重要。 详细阅读>>

经典案例 经典案例
带有漏电感的反激式转换器小信号模型

带有漏电感的反激式转换器小信号模型

?

我们将研究CCM反激式转换器于电压模式下被漏电感影响的小信号响应。我们将从大信号模型逐步迈向逐渐简化的小信号电路原理图,以建立最简单的线性版本。从这最终的电路,我们将提取控制-输出传递函数,并显示漏电感...详细阅读>>

无需缓冲器的反激式转换器技术

无需缓冲器的反激式转换器技术

?

所有PWM转换器都有寄生元件,可导致必须适当抑制的振铃波形。不这样做,半导体元件就可能失效,噪声水平将比要求的更高。本文将介绍用于备受青睐的反激式转换器的最常用的RCD箝位电路,及其设计公式。 详细阅读>>

反激式转换器达到极限,应该如何处理?

反激式转换器达到极限,应该如何处理?

?

电气隔离电源被广泛用于各种应用的原因有很多。在某些电路上,出于安全考虑,必须实施电气隔离。在其他电路中,则会使用功能性隔离来拦截信号受到的干扰。 详细阅读>>

随着 USB Type-C 生态系统在我们日常生活中的快速普及,人们对创建更小巧、更强大且更高效的交流/直流适配器的需求不断增长。借助 UCG28826 无辅助绕组 GaN 反激式转换器等器件,您可以创建此类电源,同时降低系统成本和复杂性。