桃花源qm花论坛(品茶),凤楼阁论坛官网入口网址,一品楼品凤楼论坛最新动态,风楼阁全国信息2024登录入口

电子元件技术网logo
如何利用电压输入到输出控制自动优化LDO稳压器的效率
如何利用电压输入到输出控制自动优化LDO稳压器的效率

低压差(LDO)稳压器是为噪声敏感设备供电的可靠工具。除了提供直接电源轨外,LDO稳压器还能对其他电源进行后置调节。来自开关转换器的噪声会渗透到许多设计中,通常需要下游LDO稳压器来消除噪声。LDO稳压器虽然有效,但其功耗可能对系统效率产生负面影响。专门设计的电压输入到输出控制(VIOC)引脚可通过单一连接降低功耗并提高效率。VIOC引入了对开关转换器的自动控制,可使系统实现出色效率。本文重点介绍一款超低噪声LDO稳压器,其性能优于无VIOC的LDO稳压器。 详细阅读>>

干货"title="干货" 干货

通常,需要一些额外的组件连接到电压调节元件,以使输出更加稳定,一般需要至少一两个电容器。但这取决于电路需求,在规格书中就能找到有关如何连接特定电压调节元件的信息。

电路中的稳压器有什么作用?如何连接稳压器?

电路中的稳压器有什么作用?如何连接稳压器?

?

我们在开发电子产品的时候,电路经?;嵊玫轿妊蛊?。简单来讲,稳压器是将电压转换为较低(或较高)电平的组件。比如想做一个便携式USB充电器,如果你想使用9V电池,但电路中需要5V,你就可以使用一个稳压器,将9V作为输入并稳定的输出5V电压。 详细阅读>>

为降压开关稳压器选择电感器

为降压开关稳压器选择电感器

?

本系列的上一篇文章介绍了如何为降压开关稳压器选择电感器值。本周,我们将仔细研究开关模式转换器中的电感器电流,并考虑增加或减少电路电感的潜在好处。详细阅读>>

核芯互联发布5A大负载、低噪声低压差线性稳压器CLP7A84

核芯互联发布5A大负载、低噪声低压差线性稳压器CLP7A84

?

CLP7A84是一款高负载能力、低噪声的低压差线性稳压器,最大可提供5A输出电流,输出电压可在 0.5V至2.075V 范围内以25mV的分辨率通过引脚进行编程,也可通过外部电阻串联改变输出电压,可以在0.5V 至5.15V输出电压范围内进行调节。采用20引脚的VQFN封装。详细阅读>>

开关稳压器是采用单片结构还是通过控制器构建?

开关稳压器是采用单片结构还是通过控制器构建?

?

开关稳压器可以采用单片结构,也可以通过控制器构建。在单片式开关稳压器中,各功率开关(一般是MOSFET)会集成在单个硅芯片中。使用控制器构建时,除了控制器IC,还必须单独选择半导体和确定其位置。选择MOSFET非常耗费时间,且需要对开关的参数有一定了解。使用单片式设计时,设计人员无需处理这些问题。 详细阅读>>

降压开关稳压器如何使用串联晶体管

?

降压开关稳压器如何使用串联晶体管

降压开关稳压器是一种开关模式电源电路,旨在有效地将直流电压从较高电压降低到较低电压,即减去或"降压"电源电压,从而降低输出端可用的电压端子无需改变极性。换句话说,降压开关调节器是降压调节器电路,因此例如降压转换器可以将+12伏转换为+5伏。详细阅读>>

用开关稳压器设计您自己的DC-DC转换器

?

用开关稳压器设计您自己的DC-DC转换器

通过使用开关稳压器,可以显著抑制电路的发热量,不仅更节能,还可以减小散热器尺寸,从而能够减小电路规模并设计出低发热的电源电路。详细阅读>>

经典案例 经典案例
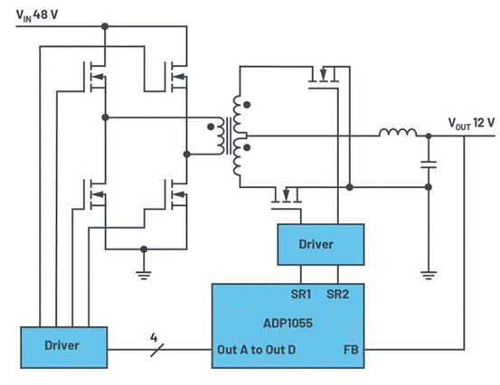
利用ADP1055数字开关稳压器改善动态环路响应

利用ADP1055数字开关稳压器改善动态环路响应

?

DC-DC转换器通过反馈控制系统,将不断变化的输入电压转换为(通常)固定的输出电压。反馈控制系统应尽量保持稳定,以避免出现振荡,或者发生最糟糕的情况:输出未经调节的输出电压??刂葡低车乃俣扔】赡芸欤韵煊Χ浠缈焖偈淙氲缪贡浠蚴涑龆说母涸厮蔡?,并最大程度地减少调节后的输出电压偏差。详细阅读>>

具有数字接口的双 13A μModule 稳压器,用于远程监控和控制电源

具有数字接口的双 13A μModule 稳压器,用于远程监控和控制电源

?

在高轨数电路板中管理电源和实现灵活性可能具有挑战性,需要使用数字电压表和示波器进行实际探测,并且经常需要对 PCB 组件进行返工。为了简化电源管理,特别是从远程位置,有一种趋势是通过数字通信总线配置和监控电源。数字电源系统管理 (PSM) 支持按需遥测功能来设置...详细阅读>>

用并联48V DC-DC稳压器提高自主驾驶车辆的功率

用并联48V DC-DC稳压器提高自主驾驶车辆的功率

?

随着包括主动悬挂、转向、气候控制、电动座椅和电动车窗以及高级信息娱乐系统在内的电气系统数量的增多,对电源的需求也在日益增加,进而推动了汽车电源系统从 12 V 向 48 V 的转变。事实证明,48 V 电源是有效提供大量电能的最佳选择,而 12 V 系统则需要昂贵的元器件...详细阅读>>

单片式开关稳压器具备额外的,少为人知的EMI优势,这种干扰有多强,对电路有什么影响,具体取决于许多其他参数。但是,就EMC性能而言,单片式开关稳压器和带控制器IC的解决方案之间存在差异,这一点值得考虑。