【导读】本文采用光栅作为传感元件,经接收元件后变为周期性变化的电信号(近似正弦信号),采用逻辑辨向电路区别位移的正反向,利用单片机进行数据处理并显示结果。软件采用汇编语言实现。
光栅作为精密测量的一种工具,由于他本身具有的优点,已在精密仪器、坐标测量、精确定位、高精度精密加工等领域得到了广泛的应用。光栅测量技术是以光栅相对移动所形成的莫尔条纹信号为基础的,对此信号进行一系列的处理,即可获得光栅相对移动的位移量。将光栅位移传感器与微电子技术相结合,进行线性位移量的测量,以实现较高的测量精度。
硬件电路
本设计的硬件电路主要由单片机89C51、计数器8253、细分与辨向电路、信号变换电路和光栅位移传感器组成。如图1所示。
光栅位移传感器
光栅位移传感器包括的部分:光栅;光栅光学组成。光栅光学系统的作用是形成莫尔条纹;光电接受系统。光电接受系统是由光敏元件组成,将莫尔条纹的光学信号转换成电信号,本系统采用的光敏元件是4个硅光电池。
图1:硬件原理图
信号变换电路
信号变换就是将由光敏元件输出的正弦电信号转换成方波信号。本文中采用的比较器LM339,来自光栅的莫尔条纹照到光敏元件硅光电池上,他们所输出的电信号加到LM339的2个比较器的正输入端上,而在这2个比较器的负输入端分别预制一定的参考电压,该参考电压应使光栅输出的方波的高、低电平宽度一样。
细分与辨向电路
细分电路
为记录光栅上移过的条纹数目和判断光栅的移动率等,传感器中采用4极硅光电池来接收莫尔条纹信号。调整莫尔条纹的宽度B,使他正好与4个硅光电池的宽度相同。则可直接获得在相位上依次相差90°的4路信号,即进行4倍细分。如图2所示。
图2:细分原理图
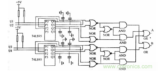
图3:辨向电路原理图
辨向电路
位移除了有大小的属性外,还具有方向的属性。为了辨别标尺光栅位移的方向,仅靠一个光敏元件输出一个信号是不行的。必须有2个以上的信号根据他们的相位不同来判断位移方向。因此,本设计采用的是4个硅光电池来接收莫尔条纹信号,则输出的4路信号在相位上依次相差90°,利用这种特点设计的辨向电路的如图3所示。图中u1,u2和u3,u4分别通过相同的电路实现对位移方向的区别。当莫尔条纹上移时(假设经过硅光电池的前2个,此时u1,u2有信号,u3,u4无信号),则图中A点有计数脉冲,B点为恒定电平;当莫尔条纹下移时(假设经过硅光电池的前2个,此时u1,u2有信号,u3,u4无信号),则图中B点有计数脉冲,A点为恒定电平。用2个不同计数器分别记录上移和下移所形成的脉冲数,即可实现辨向。
LED显示
本文采用动态4位显示。第1位为符号为,莫尔条纹上移为正,下移为负;第2,3位为整数位;第4位为小数位。将所有的段选线并联在一起,由单片机的P1口控制,而共阴极公共端分别由P3.0,P3.1,P3.2,P3.3控制,实现各位分时选通。
软件部分
软件部分主要有采集子程序、数据处理和显示子程序组成。
图4:时序流程图
采集子程序完成对计数值的读入和转化;数据处理子程序完成对采集数据的线形化处理;显示子程序对结果进行循环显示。程序的流程如图4所示。
结 语
本文中,设计的硬件采用比较器LM339把光敏器件输出信号转换成方波信号,采用逻辑辨向电路,对光栅的正向、反向移动做准确的判断;采用8253的2个计数器分别对正反两路信号进行计数,然后,用89C51进行数据处理,送到显示器显示。硬件结构简单、成本低、工作可靠、精度比较高;软件采用汇编语言实现,程序简单、可读性强、效率高。



